- Katılım
- 24 Şubat 2018
- Mesajlar
- 26,130
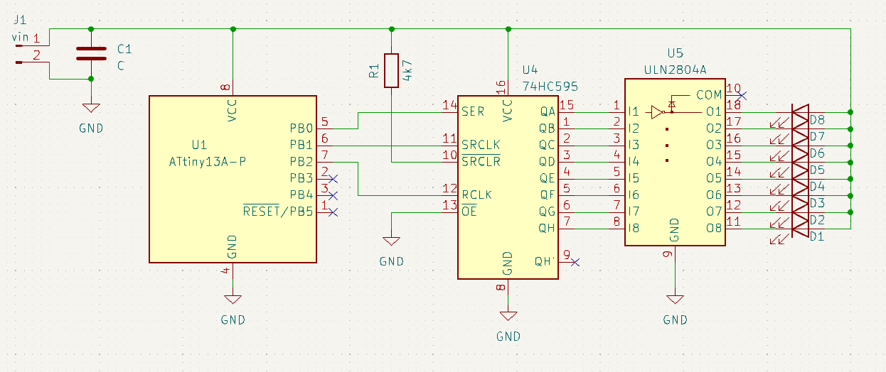
ULN2801 datasheet'ine bakınca, 350 mA kollektör akımında satürasyon voltajının 1.6 V olduğu anlaşılıyor. Bu durumda o transistörde 0.56 W güç harcanır. Sende aynı anda en fazla üç LED yanarsa o zaman 1.68 W toplam güç harcanır. Daha fazla LED yanarsa sınır değer olan 2.25 W a fazla yaklaşıyorsun ...
Bir de satürasyon voltajları fazla yüksek olduğu için LED'lerin forward voltajına fazla yakın, LED'ler 5 V da yeterince parlak yanmayabilir ve daha yüksek voltajla çalıştırman gerekebilir.
Ama illa ben ULN kullanacağım diyorsan, o zaman şu düzeltmeleri yap:
* 595 ile ULN arasında dirence gerek yok.
* LED'lerin anotları birbirine bağlanıp Vcc ye çekilecek, katotlar ULN ye bağlanacak. LED'lerde de dirençler olmayacak herhalde, 1 W lık LED ye 330 Ω direnç bağlarsan o LED nin dişinin kovuğuna bile girmez
Bir de satürasyon voltajları fazla yüksek olduğu için LED'lerin forward voltajına fazla yakın, LED'ler 5 V da yeterince parlak yanmayabilir ve daha yüksek voltajla çalıştırman gerekebilir.
Ama illa ben ULN kullanacağım diyorsan, o zaman şu düzeltmeleri yap:
* 595 ile ULN arasında dirence gerek yok.
* LED'lerin anotları birbirine bağlanıp Vcc ye çekilecek, katotlar ULN ye bağlanacak. LED'lerde de dirençler olmayacak herhalde, 1 W lık LED ye 330 Ω direnç bağlarsan o LED nin dişinin kovuğuna bile girmez
