Elektronik Yük Tasarımı (Yine, Yeniden...)

Eğer kontrolü dijital yapılırsa kısa sürede sabit akım çeken bir elektronik yük tasarlanır. Donanım diğer özellikleri sağlayacak şekilde planlanırsa kullanılmakta olan yüke ilave özellikle zamanla eklenebilir. Hali hazırda tasarlamış olduğun modüller potansiyometreyle mi kullanılıyor?

Modüllerde sadece analog referans girişi var. Bu referansa göre akım limitliyor. Pot ile de dac ilede sürülebilir. Ayrıca başka bir modulde değerlendirecek olan akım gözlem için şöntten bir sinyal var.

Proje şöyle ilerleyebilir. Bir blok diagram çizeriz. Modulleri belirleriz. öncelik sırası belirleriz. Her modul için bir ayrı alt konu açar tasarımları tartışırız.
 
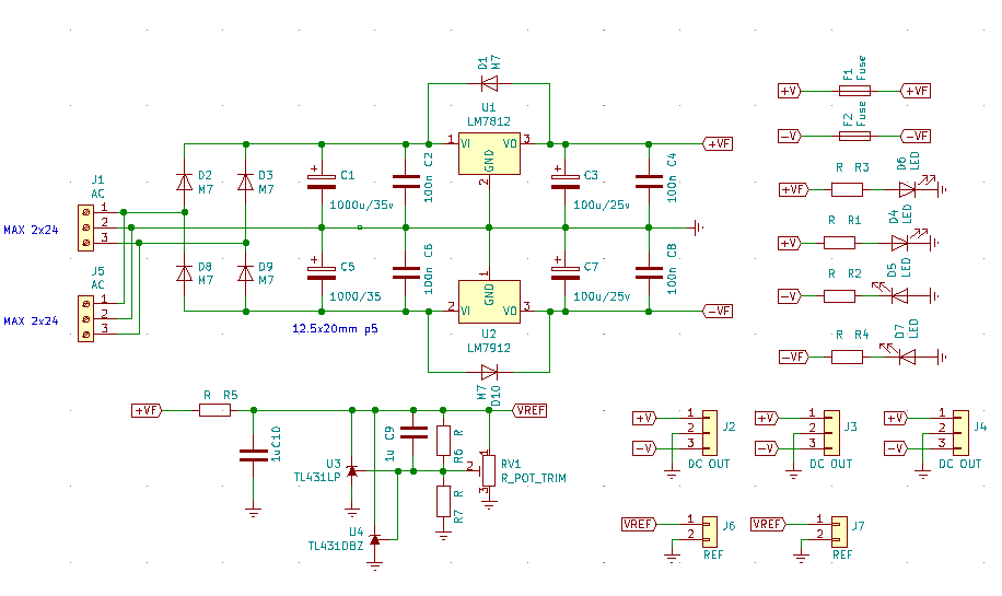
Modülün şeması aşağıda. modül üzerinde bu devreden iki adet var. direnç kondansatör değerlerini henüz tespit etmedim.

1671226847853.png
 
tersleyen opamp bu isi tek basina zaten yapabilir, terslemeyen opampa neden ihtiyac var.
 
limit akimi ayarlamak icin ben olsam referans voltaji limitlerdim daha sade olurdu, devreyi fiziksel olarak calistirdiniz mi?
 
C4 u sokup atman lazim.

Opampin 8 ve 13 bacaklari da dogrudan bir birine baglanmamali.
Baglayacasan R7 C9 R1 kaldirilmali.

Mevcut haliyle devre osilasyon yapti yapacak gibi.
 
Son düzenleme:
C4 u sokup atman lazim.
Başka şeyleride takmaya bilirim. Montaj test sırasında keşke şuraya bir kondansatör ekleseymişim dememek için fazladan koydum. Test sırasında son şeklini alacak.

Daha önce şönt olarak taş direnç kullandım ve performansı çok kötü oldu. Şu an elimde c tip, smd şönt, metal film, ve yine taş direnç var. Performanslarını da kıyaslamak istiyorum.
 
İki mosfet için 50W güç belirledim. Bu değeri nasıl hesapladığım ile ilgili yaklaşımı aşağıya link olarak ekliyorum.

Giriş gerilimi mosfet dayanımına kadar olabilir. Elimdeki mosfetler 75V. ben 50V maksimum giriş düşündüm.

Modüller referansa bağlı sabit akım mantığına göre çalıştığına için modül için bir maksimum akım değeri belirlemem gerekiyordu. Bunu da 4A olarak belirledim. 10V (4x10=40W) yük varken sorun yok, 15V (60W) ile biraz limit üzeri , 50V (200w) ile çok aşırı yüklenme ve hızlı bir arızalanma olacaktır. Soğutucu bloğun ısısını ayrıca takip ederek bu konuda gerekli tedbirleri alacağım. Ayrıca yükü devreye almak için bir röle düşünüyorum. Set edilen değerleri güç olarak cihaz kapasitesinin üzerinde olur ise yazılımsal olarakda tedbirler mümkün.

modülün analog referans sinyal giriş seviyesi bir pot ile ayarlanır ise opamp beslemesini geçmediği sürece 10-12V olabilir. Ancak bir dac üzerinden sinyal aldığımızda 3.3-5V gibi olacaktır. Ne kadar küçük voltaj o kadar gürültü diye düşünüyorum. Acaba şöylemi yapsam;

10V analog sinyal ile modül 4A akım geçirsin. Dac 3v çıkartıyor ise ayrıca bir opamp ile 10V a yükseltelim. dac 5v çıkartıyorsa kazancı ona göre ayarlayalım... Tamam bu aklıma yattı. modüler 10V ile 4A olacak, iki modül paralel bağlandığında 10V ile 8A yük akımı olacak. Düşününce 15-20 adet belki daha da fazla modül paralel bağlanabilir ve totalde 1KW gibi bir yük elde edilebilir... Modüllerden biri arıza yapar ise sigortası atacak ve basitçe oyun dışı kalacak....

Modül üzerinde mosfet başına neden iki opamp konusunu bir daha açıklayayım. 4A akım ile şönt üzerinde atıyorum 1V gerilim düşümü olsun. Ben 10V ile 4A istediğim için çizimde alttaki opamp gerilimi 10 kat yükseltecek ve üsteki opampa karşılaştırma için doğru bir değer göndermiş olacak. Yani klasik şemalarda yer almayan eklediğim ikinci opamp hem istediğim giriş seviyesini ayarlamamama hemde istediğim şönt değerini kullanmama imkan sağlayacak.

 
limit akimi ayarlamak icin ben olsam referans voltaji limitlerdim daha sade olurdu, devreyi fiziksel olarak calistirdiniz mi?

Dediğiniz doğru ancak bu sefer küçük şönt değerleri ile çok küçük referans aralıkları oluşuyor. Atıyorum. girişe 500mv verdiğinizde devreden 5-10A akabiliyor. Yüksek çözünürlü bir dac tan çıkış verildiğinde akım ayarları mikrovolt ile gerçekleşecektir. Bu durumdan kaçınmak ve referans aralığını yükseltmek istedim.
 
@Endorfin35+ 5A icin bence sont direnc olarak 2mm lik bakir tele benzeyen olcu altlerinin icindeki akim sense direnci sanki anca kurtarir gibi, aksi halde ne kalibrasyon kalir nede kontrol.
eger dac seviyesine uygun akim adimlari icin yuksek referans voltaji kullanmak istiyorsan, dac cikisindaki voltajini opama uygulayacagin dusuk voltaj referans degerine cekecek bir tasarima yonelebilirsin, yani dac cikisini bolebilirsin, yorum yaparkende cekiniyorum, eger benim yogurt yiyisim bu karismayin diyorsan yorum yapmam, sadece daha once bu tip bir kontrolu smps tasarimimda kullandim ve sende ayni seylerle tirmalama diye yazdim, saglicakla kal.
 
@Endorfin35+ 5A icin bence sont direnc olarak 2mm lik bakir tele benzeyen olcu altlerinin icindeki akim sense direnci sanki anca kurtarir gibi, aksi halde ne kalibrasyon kalir nede kontrol.
eger dac seviyesine uygun akim adimlari icin yuksek referans voltaji kullanmak istiyorsan, dac cikisindaki voltajini opama uygulayacagin dusuk voltaj referans degerine cekecek bir tasarima yonelebilirsin, yani dac cikisini bolebilirsin, yorum yaparkende cekiniyorum, eger benim yogurt yiyisim bu karismayin diyorsan yorum yapmam, sadece daha once bu tip bir kontrolu smps tasarimimda kullandim ve sende ayni seylerle tirmalama diye yazdim, saglicakla kal.

Yorumlara açığız. Çekinmeni gerektirecek bir durum yok. Kurduğum mantıkta bir hata var ise her zaman herkesten eleştiriye açığım yalnız bunun bir şartı var. Öyle olmaz yerine şu sebepten olmaz şeklinde...
 
Düşük voltaj referansı kullanmanın muhtemel bir problemi daha var. Modüller paralel çalışacağı için tolerasyon farkları nedeni ile modülün birinden 1A geçer iken diğerinden 2A geçebilir. İllaki modüllerden tam eşit akım geçmeyecektir ama voltaj referansı ne kadar büyük olur ise malzeme tolerans kaynaklı farklar azalır ve yükleme daha dengeli olur. Tabii bunlar tahmin. Deneyerek göreceğiz...
 
Fırat Deveci'nin yaptığı bir yük vardı. Linki aşağıda.
https://www.firatdeveci.com/dc-elektronik-yuk-part-1/
Yazı 3 yada 4 bölümden oluşuyor ve ortaya çıkan üründe en çok hoşuma giden şey rs485 bağlantısı ile PC arayüzden kontrol ve loglama özelliği oldu.
Bir batarya/akünüz var ve şarj-deşarj testi yapmak istiyorsunuz. Sabit akımın çekilmesi güzel ama bu süreçte süreyi ve voltajı da takip etmek güzel olurdu. Yada belirli voltajın altına inerse deşarjı kes gibi bişey de olabilir. Gelinen noktada başlangıç, final ve aradaki değerlerin grafik olarak gösterilmesi de fena olmazdı.
Tabi bunun için ya PC yada telefon uygulaması yada telegram-discord türü bir uygulama apisi çalıştıracak mininmum raspi zero gibi ekstra bir donanım lazım.
Benim hedefimdeki yükün özellikleri bu şekilde.
 
Son düzenleme:
Fırat Deveci'nin yaptığı bir yük vardı. Linki aşağıda.
https://www.firatdeveci.com/dc-elektronik-yuk-part-1/
Yazı 3 yada 4 bölümden oluşuyor ve ortaya çıkan üründe en çok hoşuma giden şey rs485 bağlantısı ile PC arayüzden kontrol ve loglama özelliği oldu.
Bir batarya/akünüz var ve şarj-deşarj testi yapmak istiyorsunuz. Sabit akımın çekilmesi güzel ama bu süreçte süreyi ve voltajı da takip etmek güzel olurdu. Yada belirli voltajın altına inerse deşarjı kes gibi bişey de olabilir. Gelinen noktada başlangıç, final ve aradaki değerlerin grafik olarak gösterilmesi de fena olmazdı.
Tabi bunun için ya PC yada telefon uygulaması yada telegram-discord türü bir uygulama apisi çalıştıracak mininmum raspi zero gibi ekstra bir donanım lazım.
Benim hedefimdeki yükün özellikleri bu şekilde.
Bunların hepsi mümkün. Mcu olarak muhtemelen daha basit bir şey tercih ederim. Bluetooth modül ve android yazılım olabilir. Usb üzerinden pc yazılımı olabilir.

Ortaya çıkan ürün batarya performansını ölçebilir. Bir güç kaynağını yükleyebilir. Ancak güç kaynağı ani yüklenme toparlanma testleri için yavaş kalabilir.

Mesela 0 dan 5A e yükleme süresi 3ms olabiliyor diyelim. Güç kaynağı da bu süre içinde regülasyonu yaparsa ancak ölçebildiğimiz kadar doğrulamış oluruz. Belki güç kaynağı çok daha hızlı... Değerleri attım...
Bunun için hızlı gate sürücüler lazım. O tarafa girmeyi planlamıyorum.
 
Ayrıca Fırat Deveci benim için bir referans değil. Kendisini tanımam etmem. Tasarladığım güç kaynağına zamanında kesinlikle çalışmaz gibi bir yorum yapmıştı... Gerçi @taydin da opamp öyle çalışmaz demişti amma... :p:D
 
Simetrik Besleme modülü pcb si son şeklini aldı. Mosfet modülü ve besleme modülü ilk testleri yapmak için yeterli. Pcb leri basıp test edeceğim.

1671372876472.png

1671372896127.png
 

Çevrimiçi personel

Çevrimiçi üyeler

Forum istatistikleri

Konular
8,427
Mesajlar
138,281
Üyeler
3,336
Son üye
zafer GÜNDÜZ

Son kaynaklar

Son profil mesajları

mechanic ayhanarican mechanic wrote on ayhanarican's profile.
https://www.allmystery.de almanca biliyorsan burada araştır. Yapay zekada çeviriyor gerçi.
Almanların matematik bilgisi daha iyi oluyor.
“Kendi yolunu çizen kişi, kimsenin izinden gitmez.” – Nietzsche
Kim İslâm’da güzel bir çığır açarsa (güzel bir alışkanlık başlatırsa), onun sevabı ve kendisinden sonra ona uyanların sevapları, onların sevaplarından hiçbir şey eksilmeksizin ona da yazılır.
erdemtr55 taydin erdemtr55 wrote on taydin's profile.
Merhaba Taydin bey,
Gruba spms serisi yapıcak mısınız?
ben 3 sargılı toroid ile 2 adet flyback sürücek bir devre yapmayı düşünüyorum.size soracak sorularım vardı?
Mutluluğun resmi illa güzel çizilmiş tablo olmak zorunda değil.Bazen basit bir çizgi,doğru bir renk,yada küçük bir detay
Back
Top