Elektronik Yük Tasarımı (Yine, Yeniden...)

Ayrıca Fırat Deveci benim için bir referans değil. Kendisini tanımam etmem. Tasarladığım güç kaynağına zamanında kesinlikle çalışmaz gibi bir yorum yapmıştı... Gerçi @taydin da opamp öyle çalışmaz demişti amma... :p:D
Fırat Deveci'nin yaptığı projeler güzel, anlatımı bilgisi de çok iyi. Fakat picproje forumda Bülent abi (@z) ve Aykut abi (@CLR ) ile atışmalarındaki tutum hoşuma gitmedi. Bir ara forumda fxdev ismiyle vardı sanırım. Uzun zamandır pek postunu görmedim.
Referans mı benim için de referans değil ama yaptığı yükten bir tanesine sahip olmak isterdim. Ne de olsa DL3021A yok elimizin altında.
 
Son düzenleme:
Fırat Deveci'nin yaptığı projeler güzel, anlatımı bilgisi de çok iyi. Fakat picproje forumda Bülent abi (@z) VE Aykut abi (@CLR ) ile atışmalarındaki tutum hoşuma gitmedi. Bir ara forumda fxdev ismiyle vardı sanırım. Uzun zamandır pek postunu görmedim.
Referans mı benim için de referans değil ama yaptığı yükten bir tanesine sahip olmak isterdim. Ne de olsa DL3021A yok elimizin altında.
Bilgi sahibi olmanın verdiği ego var gibi görünüyor. Verdiği bilgiler doğru olsa bile, bunu karşı tarafa anlatırken ezici,kırıcı olabiliyor. Bizim forumdan bir tartışma sonucu kendi isteği ile hesabını sildirip ayrılmıştı.
 
Ben güç elektroniğini çok detaylı bilmiyorum. Yeni, yani öğreniyorum. Ama elimden gelen birşey olursa yaparım tabi.

Firmware konusuna yardım edebilirim. Android/PC uygulaması ve dış sistemlerle haberleşme tarafına bakabiliriz @Ahmet ile. Test kısmında yardımcı olabilirim. Aklıma gelenler bunlar. Bunlar dışında da ihtiyaca göre bakarız.
 
Ben güç elektroniğini çok detaylı bilmiyorum. Yeni, yani öğreniyorum. Ama elimden gelen birşey olursa yaparım tabi.

Firmware konusuna yardım edebilirim. Android/PC uygulaması ve dış sistemlerle haberleşme tarafına bakabiliriz @Ahmet ile. Test kısmında yardımcı olabilirim. Aklıma gelenler bunlar. Bunlar dışında da ihtiyaca göre bakarız.
Benim fikrim ortak bir data bus oluşturmak uart üstünden

örn elektronik yük tarafının data bus'ı şöyle olacak
AKIM.VOLTAJ.PEEK AKIM.PEEK VOLTAJ.SURE

karşı tarafın data bus'ı:
SET AKIM.KESİM AKIMI.TEST SURESI

Boyle bir data bus kurarsak yük ile ne istersek iletişim kurdudururz.
Bu nextion olmuş, dwin olmuş, pc olmuş fark etmez
 
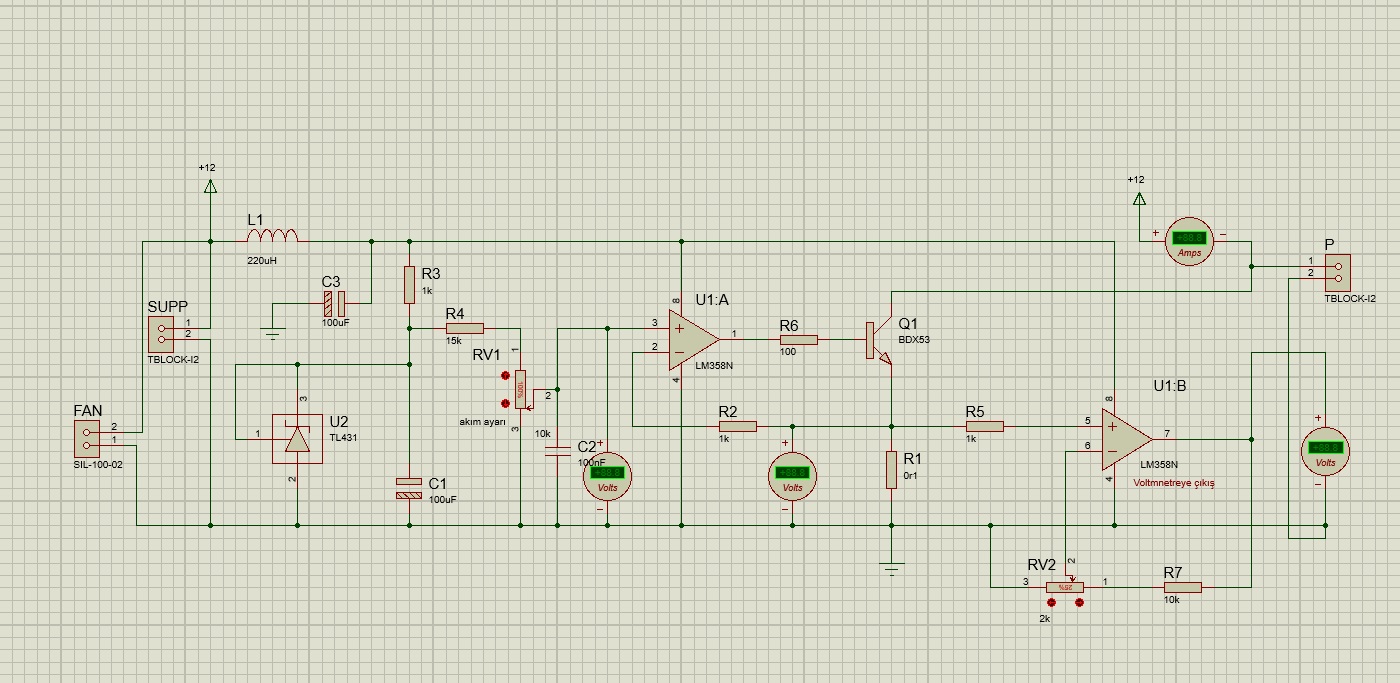
Bir süredir ben de bir elektronik yük yapmayı planlıyordum. Hatta masamda eski bir ekran kartı soğutucusu bunun için durup duruyordu. Dün gece devresini bastım ve kurdum ve bugün denemelere başladım. Amacım yapacağım güç kaynağını farklı yük koşullarında sınayabileceğim bir cihaz yapmak. Deneme tahtası olmak üzere aşağıdaki devreyi tasarladım.

21147 eklentisine bak

21148 eklentisine bak

Elimdeki en yüksel akım veren kaynak kırmızı ışıkla yanan adaptörmüş. 7V 2A etiketi var, 6A verebiliyor Voltaj 3 volta düşüyor, osiloskopta 3V temiz görünüyor.

Ufak voltmetre çok hatalı, +-0.1 volttan fazla hatalı ve kalibrasyon potu sorunu çözmüyor. Bunların düzgünü böyle geliştirme işlerinde çok pratiklik sağlar. İlk dememelerde kontrol devresinin beslemesini smps adaptörlerle yaptığımda çıkış çok gürültülüydü. Sonra fotodaki trafoyla besledim ve devrede görülen indüktörü ekledim. Fanın gürültüsü şu halde kontrol devresinin beslemesine yansımıyor.

Salça olmak gibi olmasın ben bu çalışma için ayrı konu açayım. Ama ne tatlı duruyor masada namıssız. BDX53 ile biraz uğraştıktan sonra IRL540 ile deneyler yapacağım. Şimdilik gözlemlediğim birkaç mA mertebesinde düşük akım çekmeye çalıştığımda transistör kesime gidiyor, sebebinden emin değilim...
BDX53 26V smps bağlayınca çabucak nalları dikti (Tj 25C iken max 60W gücü aşmışım). Gürültü sorunları 50hz trafoyla beslemek yeter diye düşünüp regülatör koymamamdanmış. 12smps sonrası 7808 ile sürünce opampın gariplikleri kesildi.

Çınden gelen yüksek ihtimal çakma IRL540'ı bağladım, fanlı soğutucuyla 26V 4 amperde yarım saat çalıştı, datasheet limit 140W diyor heralde elimdekiler iyiler. Güç kaynağını telef etmemek için deneyi kestim. Mosfet darlingtondan daha temiz çalıştı. Bu akşam @taydin'in önerdiği yapıyı çalışacağım.
 
Ahmet SCPI ve MQTT konularına bir bak. ESP8266 ekleyerek bunları da sağlamak mümkün. O zaman MatLab vb uygulamalar ile cihazı yönetmek ve çeşitli veri depolama/analiz uygulamalarına veri beslemek mümkün olur.
 
@Ahmet GSM modullerde At komut yapısı denilen bir sistem var. Her biz özellik için bir komut var.
Ate: komut cevap formatı,
Ata: gelen aramayı cevapla,
Ath: gelen aramayı reddet,
At+cops?: Operatör ismi gibi.

Bir bus formatı belirlemek yerine 8-10 tane komut yazsak, bu komutlara cevap vermek şekilde konfigürasyon yapsak nasıl olur? Nextion tarafını bilmiyorum ama pcde daha anlaşılır ve opsiyonel olur gibi geliyor bana. Sizler ne dersiniz?
 
Ahmet SCPI ve MQTT konularına bir bak. ESP8266 ekleyerek bunları da sağlamak mümkün. O zaman MatLab vb uygulamalar ile cihazı yönetmek ve çeşitli veri depolama/analiz uygulamalarına veri beslemek mümkün olur.
SCPI çalışmam olmadı ama yabancı değilim.
ascii tabanlı standart olmuş protokol.

MQTT hep duyuyorum ama öğrenme zamanım gelmiş
 
Özür dileyerek söylüyorum ki Pc arayüzü, Bluetooth bağlantısı, mobil uygulamadan vs. daha önce temel fonksiyonlara odaklanmak lazım.

Bence Akış şu şekilde olmalı;

1- konsept devreyi oluşturmak. @Endorfin35+ bunu zaten yaptı ama gördüğüm kadarıyla burada görüş farklılıkları var.

2-Temel fonksiyon, koruma ve özelliklerin eklenmesi.

3- kullanıcı arayüzü

Şu anda 1 de miyiz, 2 de miyiz emin değilim ama 2. Maddede isek;

Bence iyi bir elektronik yükte 3 mod olmalı.

1- sabit DİRENÇ modu. Bu modda sabit bir direnç gibi davranacak. Yük gerilimi değiştikçe akım ve dolayısıyla watt değişecek.

2- sabit AKIM modu. Belirlenen ampere sabitleyecek. Yük voltajı değişse bile akım sabit kalacak ama watt değişecek.

3 - sabit WATT modu. Belirlenen güce sabitleyecek. Yük voltajı değiştiğinde çekilen akımı güncelleyip sürekli aynı güçte yüklenecek.
 
Benim gönlümden geçen hepimizin katkısı ile hepimizin birer yük sahibi olması. Bunu başarabilirsek başkalarına da ortak proje ve paylaşım adına güzel bir örnek oluşturabiliriz. Ortak bir tasarım üzerinde anlaşırsak prototip sonrası pcbleri topluca bastırarak uygun fiyata pcbler de halledilebilir.

Öncelikle şunu sorayım modüler/çoklu pcb olayı aklınıza yatıyor mu? Bu konuda herkes tamam ise projeyi birkaç konuya bölelim. Görev dağılımı yapalım. Herkes her konuda yine fikirlerini beyan etsin...

Ben hiçbir konuda uzman değilim. Pratisyen hekim gibi her şeyden biraz anlarım. Hali hazırda projeye bireysel olarak devam ettiğim için en önemli gördüğüm güç katından başladım. İlla benim dediğim gibi olur diye bir iddam da kesinlikle yok. Bir tasarımınız olur ise pcb sini çizerim. Prototip baskı konusunda imkanlarım var. Yaparım. Bir gurup yazılım kısmına kafa yorarken bir grup donanıma devam edebilir. İstedikten sonra başarı kaçınılmaz olacaktır diye düşünüyorum...
 
Benim gönlümden geçen hepimizin katkısı ile hepimizin birer yük sahibi olması. Bunu başarabilirsek başkalarına da ortak proje ve paylaşım adına güzel bir örnek oluşturabiliriz. Ortak bir tasarım üzerinde anlaşırsak prototip sonrası pcbleri topluca bastırarak uygun fiyata pcbler de halledilebilir.

Öncelikle şunu sorayım modüler/çoklu pcb olayı aklınıza yatıyor mu? Bu konuda herkes tamam ise projeyi birkaç konuya bölelim. Görev dağılımı yapalım. Herkes her konuda yine fikirlerini beyan etsin...

Ben hiçbir konuda uzman değilim. Pratisyen hekim gibi her şeyden biraz anlarım. Hali hazırda projeye bireysel olarak devam ettiğim için en önemli gördüğüm güç katından başladım. İlla benim dediğim gibi olur diye bir iddam da kesinlikle yok. Bir tasarımınız olur ise pcb sini çizerim. Prototip baskı konusunda imkanlarım var. Yaparım. Bir gurup yazılım kısmına kafa yorarken bir grup donanıma devam edebilir. İstedikten sonra başarı kaçınılmaz olacaktır diye düşünüyorum...
Bende senin gibi pratisyenim ama bilgim seninkinden daha az. Konuyu takip etmekle birlikte katkı sağlayacak beceriye sahip değilim. Belki 3D baskı olarak projeye özel pot başlıkları, on of düğmeleri gibi bir şeyler yapabilirim. Yada benim yapabileceğime inandığınız bir bölümü bana verebilirsiniz.
 
Öncelikle şunu sorayım modüler/çoklu pcb olayı aklınıza yatıyor mu? Bu konuda herkes tamam ise projeyi birkaç konuya bölelim. Görev dağılımı yapalım. Herkes her konuda yine fikirlerini beyan etsin...

Bence her modül tek başına çalışabilecek şekilde yapmak iyi olur. Ama belli sayıda modül bir tane de ana kontrol kartı olursa o işin boyutu çok büyür. Mesela I2C, SPI, veya başka bir arayüz ile kontrol edilebilen bir modül olursa çok kullanışlı birşey olur. İsteyen klavye ekran bağlar tek başına modülü kullanır, isteyen de birkaç modülü başka bir kart ile I2C üzerinden kontrol eder.
 
Bence her modül tek başına çalışabilecek şekilde yapmak iyi olur. Ama belli sayıda modül bir tane de ana kontrol kartı olursa o işin boyutu çok büyür. Mesela I2C, SPI, veya başka bir arayüz ile kontrol edilebilen bir modül olursa çok kullanışlı birşey olur. İsteyen klavye ekran bağlar tek başına modülü kullanır, isteyen de birkaç modülü başka bir kart ile I2C üzerinden kontrol eder.
Ben UART olsun görüşündeyim.

İsteyen nextion yapar kontrolcüsünü, isteyen dwin yapar, isteyen pc, isteyen başka bir mcu
 
Bence her modül tek başına çalışabilecek şekilde yapmak iyi olur. Ama belli sayıda modül bir tane de ana kontrol kartı olursa o işin boyutu çok büyür. Mesela I2C, SPI, veya başka bir arayüz ile kontrol edilebilen bir modül olursa çok kullanışlı birşey olur. İsteyen klavye ekran bağlar tek başına modülü kullanır, isteyen de birkaç modülü başka bir kart ile I2C üzerinden kontrol eder.
Bende Uart olsun düşüncesindeyim. Yükü kontrol eden bir mcu olacak. Fikrimce üzerinde Aynı komut seti ile çalışan 3 adet uart olacak. Biri usb üzerinden pc yazılımı, biri bluetooth üzerinden telefon, diğeri önpanel ekran tuş takımı... Bu durumda ekran tuş takımı işini başka bir mcu yapmalı...

Bence bu proje en az 3-4 pcb olur. Mümkün mertebe bu pcbler başka projeler içinde kullanılabilir olmalı...
 
Evet en mantıklısı UART hakkaten. Böylece masaüstü bilgisayardaki bir terminal emülatörü ile kontrol edilebilir. Tek bir modülü böylelikle elektronik yük olarak kullanabiliriz.

Hedefleri biraz daha detaylandıralım. Bunlar, Rigol DL3021 serisine göre oldukça düşük performans verileri, ama hobi çalışmaları için gayet yeterli olur.

1) Limitler: 50 V, 10 A, 200 W
2) Minimum kaynak voltajı: 2 V
3) Akım çözünürlüğü: 10 mA
4) Voltaj çözünürlüğü 100 mV
5) Yükselme/düşme zamanı: En az 100mA/μs (bunu sonra geliştirebiliriz)
6) Aşırı voltaj koruması ve aşırı ısı koruması.
7) Komutla aktive edilebilen aşırı akım koruması (varsayılan durumda OFF)

Bu hedefler uygun mudur? Dinamik performans hedefleri koymadım. Bunu sonraya bırakalım. İlk başta statik olarak çalışsın.
 
Ayrı olarak SCPI çıkış da yapabiliriz bence.
Madem profesyonel birşey yapıyoruz
 

Forum istatistikleri

Konular
8,426
Mesajlar
138,247
Üyeler
3,336
Son üye
zafer GÜNDÜZ

Son kaynaklar

Son profil mesajları

mechanic ayhanarican mechanic wrote on ayhanarican's profile.
https://www.allmystery.de almanca biliyorsan burada araştır. Yapay zekada çeviriyor gerçi.
Almanların matematik bilgisi daha iyi oluyor.
“Kendi yolunu çizen kişi, kimsenin izinden gitmez.” – Nietzsche
Kim İslâm’da güzel bir çığır açarsa (güzel bir alışkanlık başlatırsa), onun sevabı ve kendisinden sonra ona uyanların sevapları, onların sevaplarından hiçbir şey eksilmeksizin ona da yazılır.
erdemtr55 taydin erdemtr55 wrote on taydin's profile.
Merhaba Taydin bey,
Gruba spms serisi yapıcak mısınız?
ben 3 sargılı toroid ile 2 adet flyback sürücek bir devre yapmayı düşünüyorum.size soracak sorularım vardı?
Mutluluğun resmi illa güzel çizilmiş tablo olmak zorunda değil.Bazen basit bir çizgi,doğru bir renk,yada küçük bir detay
Back
Top