Satır Tarama Frekansı Çevirme.

Melih1966

Aktif Üye
Katılım
9 Şubat 2023
Mesajlar
289
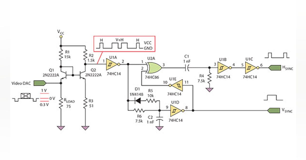
Bazı endüstüriyel monitörlerde satır tarama frekansı ile kullandığımız monitörler bazı durumlarda uyuşmuyor. Bazı yatay eksen işleme tezgahlarının frekansı Monitörlerle uyuşmadığından görüntü yatay katlanmış halde görünüyor.
Bir tezgahın üzerinde basit görünümle bir kart gördüm ve bu kart bu sorunu ortadan kaldırmıştı. Entegrelerin üzerinde kodlar kazınmış olduğundan bundan bir çıkarım yapamadım.

Bu işi yapar düşüncesi ile AliExpress ten bir kaç kart aldım ama bir işe yaramadı. Bu tip bir çeviricinin mantığı ne olabilir?
 
VGA baglantida monitor tarama frekansi icin ayri bir pin var. Endustriyal monitorlerin bazilarinda bu sinyali green uzerinden mi ne iletiyorlardi. Oyle kalmis aklimda.

 
Son düzenleme:

Çevrimiçi personel

Forum istatistikleri

Konular
8,446
Mesajlar
138,540
Üyeler
3,343
Son üye
Yigitaatalay

Son kaynaklar

Son profil mesajları

mechanic ayhanarican mechanic wrote on ayhanarican's profile.
https://www.allmystery.de almanca biliyorsan burada araştır. Yapay zekada çeviriyor gerçi.
Almanların matematik bilgisi daha iyi oluyor.
“Kendi yolunu çizen kişi, kimsenin izinden gitmez.” – Nietzsche
Kim İslâm’da güzel bir çığır açarsa (güzel bir alışkanlık başlatırsa), onun sevabı ve kendisinden sonra ona uyanların sevapları, onların sevaplarından hiçbir şey eksilmeksizin ona da yazılır.
erdemtr55 taydin erdemtr55 wrote on taydin's profile.
Merhaba Taydin bey,
Gruba spms serisi yapıcak mısınız?
ben 3 sargılı toroid ile 2 adet flyback sürücek bir devre yapmayı düşünüyorum.size soracak sorularım vardı?
Mutluluğun resmi illa güzel çizilmiş tablo olmak zorunda değil.Bazen basit bir çizgi,doğru bir renk,yada küçük bir detay
Back
Top