Universal Havya Kontrolcüsü Tasarımı

10 kere ölçüp hepsini toplayıp 10a böleyim bakalım bu şekilde nasıl çıkacak
 
Best fit line da benden R^2 değeri ne kadar 1e yakın olursa çizilen doğruya ölçülen noktaların o kadar yakın olduğu belli oluyor 1 ise hepsi üstünde %100 linear demek. Bu durumda bile baya iyi açıkçası %100 e çok yakın linearlığa sahip.
1670418062678.png
 
Best fit line da benden R^2 değeri ne kadar 1e yakın olursa çizilen doğruya ölçülen noktaların o kadar yakın olduğu belli oluyor 1 ise hepsi üstünde %100 linear demek. Bu durumda bile baya iyi açıkçası %100 e çok yakın linearlığa sahip.
20705 eklentisine bak
1 gece op-amp'a uğraştım 1mV 1C yakalasaydım olurdu ama bu değerler bana da iyi geliyor.
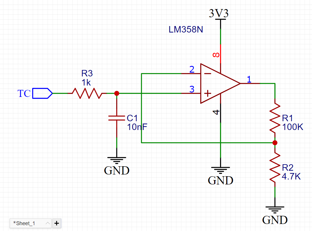
op-ampı çizeyim ben nasıl daha iyileştirilir bakalım
 
10 tane ortalama iyi fikir. Ama gene de opamp girişine de bir RC low pass filtre koymakta fayda var. Mesela 1 kΩ ve 1 μF
 

C1 en az 1 μF olsun, mümkünse daha da fazla. Veya 10 nF yi bırak yüksek frekansları filtrelemek için, ona paralel bir 1 μF de koyabilirsin. Gürültüyü azaltmak için, oranları muhafaza ederek R1 ve R2 yi de azalt. Birkaç kilo ohm mertebesine in. Ayrıca bu dirençleri metal film yap. opamp in beslemelerinin tam dibine de bypass kapasitörler koy. 100 nF ve 10 uF paralel.
 
C1 en az 1 μF olsun, mümkünse daha da fazla. Veya 10 nF yi bırak yüksek frekansları filtrelemek için, ona paralel bir 1 μF de koyabilirsin. Gürültüyü azaltmak için, oranları muhafaza ederek R1 ve R2 yi de azalt. Birkaç kilo ohm mertebesine in. Ayrıca bu dirençleri metal film yap. opamp in beslemelerinin tam dibine de bypass kapasitörler koy. 100 nF ve 10 uF paralel.
sabaha kadar bunları denedim dirençlerin ayarı ile çok uğraştım bu ayar iyi gibi.
kapasite değiştirdiğim an voltaj aşırı değişiyor.
birde bu değerler ile ölçümler alayım.
op-amp beslemesi pilli 24V smps sadece reziztansa ve mos sürücüye gidiyor mos sürücü zaten opto ile izole.

yine de op-amp beslemesine de filtre yapacağım.
 
C1 en az 1 μF olsun, mümkünse daha da fazla. Veya 10 nF yi bırak yüksek frekansları filtrelemek için, ona paralel bir 1 μF de koyabilirsin. Gürültüyü azaltmak için, oranları muhafaza ederek R1 ve R2 yi de azalt. Birkaç kilo ohm mertebesine in. Ayrıca bu dirençleri metal film yap. opamp in beslemelerinin tam dibine de bypass kapasitörler koy. 100 nF ve 10 uF paralel.
R1 ve R2 den doğan çıkış empedansına MCU nun ADC girişine bakarak karar vermemiz en doğrusu olmaz mı o yüzden mi azalsın istiyorsun.
 
sabaha kadar bunları denedim dirençlerin ayarı ile çok uğraştım bu ayar iyi gibi.

Düşük gürültü için düşük direnç değeri gerekir. Eğer mevcut hali ile gürültü seviyesi sorun yaratmayacaksa bunların hiçbirisini yapmana gerek yok.
 
R1 ve R2 den doğan çıkış empedansına MCU nun ADC girişine bakarak karar vermemiz en doğrusu olmaz mı o yüzden mi azalsın istiyorsun.

Opampların çıkış empedansı çok düşüktür, çünkü çıkışta puş pul yapı var. Feedback dirençleri o açıdan belirleyici değil.
 
keşke değerleri @taydin abiden alsaydık yav.
harika oldu 10nF + 1uF ile
25 derece 0.0330
50 derece 0.0508
75 derece 0.0749

10 ölçüm ortalaması + 1 saniye aralık + filtreli değerler bunlar daha ölçüyorum en son yine listeli vereceğim.
 
keşke değerleri @taydin abiden alsaydık yav.
harika oldu 10nF + 1uF ile
25 derece 0.0330
50 derece 0.0508
75 derece 0.0749

10 ölçüm ortalaması + 1 saniye aralık + filtreli değerler bunlar daha ölçüyorum en son yine listeli vereceğim.
Opamp gainini artırırsak ölçüm çözünürlüğümüz artacak, referans adc referansı olarak mCu VCC'yi kullanıyorsak ölçeceğimiz maksimum sıcaklık için 3V opamp çıkışı hedeflemek fena olmaz. Ama lm358'i de aynı cpu kaynağından beslersek 1.8V falan max opamp çıkışı olur. şu halde 500C için 1,5V hedefleyerek yapılandıralım opampı.
 
Akşama ben de bir kopyasını kuracağım bu sistemin. Opamp, mosfet sürücü ve elektronik yük ile. Bluepill var 1 tane. hiç programlamadım ama arduino ise halledilir.
 
Akşama ben de bir kopyasını kuracağım bu sistemin. Opamp, mosfet sürücü ve elektronik yük ile. Bluepill var 1 tane. hiç programlamadım ama arduino ise halledilir.
abi elinde pico varsa pico ile çalış geri döneceğiz picoya.
103 varsa sadece ben ufak bir kurulum sihirbazı anlatırım.
 
abi elinde pico varsa pico ile çalış geri döneceğiz picoya.
103 varsa sadece ben ufak bir kurulum sihirbazı anlatırım.
pico yok. piconun adc'si sorunlu değil miydi hem? Ben 103'ten devam edeyim. Başka projede de lazım olacak bana. Tezgahı kurayım yardım alırım.
 
pico yok. piconun adc'si sorunlu değil miydi hem? Ben 103'ten devam edeyim. Başka projede de lazım olacak bana. Tezgahı kurayım yardım alırım.
103 çok kral işlemcidir.
ben projeyi 3 denetleyici içinde ayaklandırmayı düşünüyorum.
pico, 103, nano.
sana sormuyorum bile abi çeviricin var mı diye sende vardır usb/uart veya stl-link
bu 2sinden biri olması lazım programlamak için.
bana rahat etmeyi severim öyle çevirici falan uğraşamam dersen 103 için usb'den program yazılmaya müsade eden bootloader var onu kurup hafızandan ödün verip rahat çalışabilirisn.

ben st-link+usb debug çalışıyorum şuan 2 tane usb portunu işgal ediyor
 
103 çok kral işlemcidir.
ben projeyi 3 denetleyici içinde ayaklandırmayı düşünüyorum.
pico, 103, nano.
sana sormuyorum bile abi çeviricin var mı diye sende vardır usb/uart veya stl-link
bu 2sinden biri olması lazım programlamak için.
bana rahat etmeyi severim öyle çevirici falan uğraşamam dersen 103 için usb'den program yazılmaya müsade eden bootloader var onu kurup hafızandan ödün verip rahat çalışabilirisn.

ben st-link+usb debug çalışıyorum şuan 2 tane usb portunu işgal ediyor
USB-UART var, ama bahsettiğin bootloader daha mantıklı. Nano gibi çalışır o zaman. 103'ün hafızası büyük sorun olmaz heralde, kaç satır kod yazacağız ki? Bunu kurmak için st-link gerekli mi yoksa uart'la olur mu?
 
USB-UART var, ama bahsettiğin bootloader daha mantıklı. Nano gibi çalışır o zaman. 103'ün hafızası büyük sorun olmaz heralde, kaç satır kod yazacağız ki? Bunu kurmak için st-link gerekli mi yoksa uart'la olur mu?
uart olur ama sendekinin tam ne olduğunu bilelim C6 'mı C8'mi
c8in hafızası büyük c6 biraz daha küçük.
st'nin bootloader işleme uygulaması var onu kulallanarak uart üstünden bootloader yazabiliyoruz.
o zaman 103 usb üstünden program kabul ediyor.

akşam ya yeni konu açarız yada buranın içinde anlatırım.
 
ortalamalı
25C ------ 0.0330
50C ------ 0.0540
75C ------ 0.0746
100C------ 0.0975
125c------ 0.1120
150c------ 0.1410
175c------ 0.1520
200c------ 0.1750
225c------ 0.2096
250c------ 0.2175
275c------ 0.2353
300c------ 0.2570
325c------ 0.2750
350c------ 0.2860
375c------ 0.3020
400c------ 0.3200
425c------ 0.3350
 

Forum istatistikleri

Konular
8,448
Mesajlar
138,575
Üyeler
3,343
Son üye
Yigitaatalay

Son kaynaklar

Son profil mesajları

mechanic ayhanarican mechanic wrote on ayhanarican's profile.
https://www.allmystery.de almanca biliyorsan burada araştır. Yapay zekada çeviriyor gerçi.
Almanların matematik bilgisi daha iyi oluyor.
“Kendi yolunu çizen kişi, kimsenin izinden gitmez.” – Nietzsche
Kim İslâm’da güzel bir çığır açarsa (güzel bir alışkanlık başlatırsa), onun sevabı ve kendisinden sonra ona uyanların sevapları, onların sevaplarından hiçbir şey eksilmeksizin ona da yazılır.
erdemtr55 taydin erdemtr55 wrote on taydin's profile.
Merhaba Taydin bey,
Gruba spms serisi yapıcak mısınız?
ben 3 sargılı toroid ile 2 adet flyback sürücek bir devre yapmayı düşünüyorum.size soracak sorularım vardı?
Mutluluğun resmi illa güzel çizilmiş tablo olmak zorunda değil.Bazen basit bir çizgi,doğru bir renk,yada küçük bir detay
Back
Top