Universal Havya Kontrolcüsü Tasarımı

Gayet basit, osiloskobun var. PWM sinyale bak, gerçekten count 1 mi? Frekans doğru mu? pals genişliği mantıklı mı?
 
Pals genişliği doğru mu?
164us 1 de kalıyor
1.62ms 0'da kalıyor
scope.png
 
Hmm burada hem frekans 1099 Hz değil hem de pals uzunlu olması gereke değerde değil, olması gerekenden çok daha uzun. PWM yapılandırması sorunlu.
 
PWM frekansını 1 kHz yaparsan peryodun ne olması lazım? 16 bit PWM count registerine de 1 yazarsan, pals uzunluğunun ne olması lazım?
 
periyot = açık zamanı + kapalı zamanı.
1000Hz saniyede 500 kez konum değiştirir o zaman bu nerden öğrendiğimi hatırlamadığım formül ile bana anlamlı gelmeyen bir sonuç bulduk frekansın kendisi çıktı

diğer soruya geçelim 16 bit pwm değerinde 1 yazarsak her pulse uzunluğu 4096 olmaz mı?
 
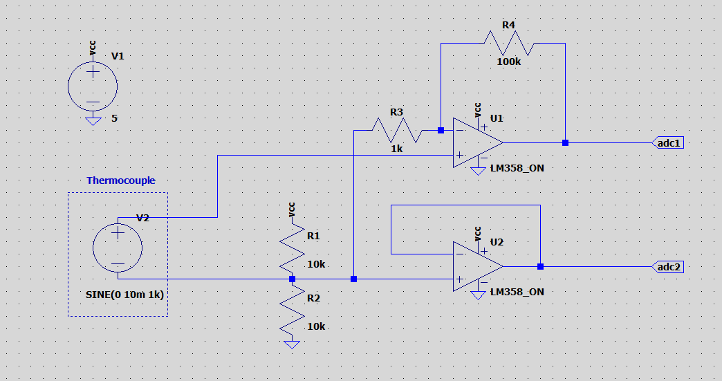
Bu op-ampları bu şekilde tek kutuplu çalıştırmak kötü bir fikir. Size milivoltluk, mikrovoltluk ölçümler lazım.

Bence termokuplu Vcc/2 gibi ortalarda bir değere bias edip iki ucu iki ADC pini ile ölçüp farkını alın.

Şunun gibi:

1670520989750.png
 
[math]periyot = \frac{1}{frekans}[/math]
Bu durumda senin PWM frekansından peryodu hesaplayabilirsin.

16 bit PWM de o peryod kaça bölünecek? 65536 ya. Bu durumda PWM counteri 1 yaptığın zaman pals uzunluğu ne olması lazım?
 
[math]periyot = \frac{1}{frekans}[/math]
Bu durumda senin PWM frekansından peryodu hesaplayabilirsin.

16 bit PWM de o peryod kaça bölünecek? 65536 ya. Bu durumda PWM counteri 1 yaptığın zaman pals uzunluğu ne olması lazım?
1.5ms hesaplıyorum abi ama.
stm 1.8 çıkarıyor.
 
Konu aklımda şekillendi.

Ana başlıklarımız, ben bunu yapabilirim diyen seçebilir eğer aday çıkmazssa ben adım adım hepsini yardım alayarak/deney yaparak ayakandıracağım.

Sıcaklık ölçümü.
Mosfet sürme.
PID.
PID Tunning.
Besleme ve Filtre.
PC Software.
.
.
.soon
 
Şuanda geldiğimiz yer çok ilerleme kaydettiğimiz bir yer değil ama şöyle birşey varki sıcaklığı doğru ölçtüğümüz an birden 3 adım ileri gitmiş oluyoruz o yüzden şuan odaklandığım nokta sıcaklık ölçümü çünkü bu temel taşımız, bu temel taşımız sağlam olmazssa üstüne koyulacak her taş acaba denerek koyulur.

Güzel bir op-amp ile rahat okunur seviyede yükseltip o zaman bir çarpan bulup sıcaklık okumuş oluruz.
Mümkünse izmirden alacağım bir op-amp bakıyorum çünkü internetten alınca hem 2 gün kargo bekliyorum hemde kargo parası veriyorum.
hatfondan bakıyorum hatfon bana yakın sayılır.
 
@Ahmet PWM frekansı 1099Hz ise 1 periyot zaten 909 mikro saniye yapıyor. Pals uzunluğu 1.8 ms (1800 us) olamaz. Değerlerin birinde yanlışlık var.
 
periyot = açık zamanı + kapalı zamanı.
1000Hz saniyede 500 kez konum değiştirir o zaman bu nerden öğrendiğimi hatırlamadığım formül ile bana anlamlı gelmeyen bir sonuç bulduk frekansın kendisi çıktı

diğer soruya geçelim 16 bit pwm değerinde 1 yazarsak her pulse uzunluğu 4096 olmaz mı?
16 bit PWM'de 1 PWM count için 1 periyotu 65536ya böleceksin.

Periyot yerine 1sn / F koy.

yani 1 PWM count için
pals süresi = 1sn / (F*65536)

Freakns yukarıdaki grafikten anlaşıldığı şekilde 560Hz ise 27.2 ns gibi bir değer çıkması lazım palsin yğksek süresi.
 
Hangi opamp'ı arıyorsun?
hatfonda bulduğum küçük votlaj ile çalışan op-amp'lar.
MC4558.
MC6002.
TLC272.
Birde taydin abinin attıkları.

560 Hz frekansta %9.2 duty cycle'a geliyor senin ölçüm.
bu kısım ile ilgileneceğim bu 32F103 için kurduğumuz arduino core dosyalarını HAL ile yazılmışın üstüne giydirmişler bu yüzden HAL kütüphanesi sınırlarında çalışabiliyoruz.
yarın pico gelirse bu derdimiz kalmayacak ama kafamda bu projeyi 3 denetleyici için çıkarmak var
PICO
32F103
ATMEGA328

32F103 için çıakracağımı SPL ile yazacağım hal'ı oldum olası sevmem.
 

Çevrimiçi üyeler

Forum istatistikleri

Konular
8,465
Mesajlar
138,836
Üyeler
3,355
Son üye
geon

Son kaynaklar

Son profil mesajları

mechanic ayhanarican mechanic wrote on ayhanarican's profile.
https://www.allmystery.de almanca biliyorsan burada araştır. Yapay zekada çeviriyor gerçi.
Almanların matematik bilgisi daha iyi oluyor.
“Kendi yolunu çizen kişi, kimsenin izinden gitmez.” – Nietzsche
Kim İslâm’da güzel bir çığır açarsa (güzel bir alışkanlık başlatırsa), onun sevabı ve kendisinden sonra ona uyanların sevapları, onların sevaplarından hiçbir şey eksilmeksizin ona da yazılır.
erdemtr55 taydin erdemtr55 wrote on taydin's profile.
Merhaba Taydin bey,
Gruba spms serisi yapıcak mısınız?
ben 3 sargılı toroid ile 2 adet flyback sürücek bir devre yapmayı düşünüyorum.size soracak sorularım vardı?
Mutluluğun resmi illa güzel çizilmiş tablo olmak zorunda değil.Bazen basit bir çizgi,doğru bir renk,yada küçük bir detay
Back
Top