Onlar ticari düşünüyor. Ben kalite peşindeyim.Baba markaların amfileri bile atlama dolu atlama konusuna fazla takılmamak lazım bence abi

"Şişman kondansatör" isimli acı gerçekle çelişiyor bu durum.Onlar ticari düşünüyor. Ben kalite peşindeyim.
Sanırım bu güç kaynağı çalışırsa 200 yıl filan bozulmaz![]()
Anlamadım valla. 10000uF olanı mı diyorsun? Onun yerine var mı daha teknolojik bir çözümün?"Şişman kondansatör" isimli acı gerçekle çelişiyor bu durum.![]()
Yok, 200 yil bozulmaz dedin ya. Her elko olumu tadacaktir, onu hatirlattim.Anlamadım valla. 10000uF olanı mı diyorsun? Onun yerine var mı daha teknolojik bir çözümün?
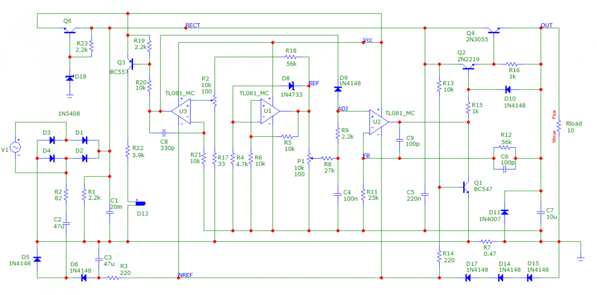
@taydin abi şimdi senin microcap de son iyileştirmeleri yaptığın şemayı aynen KiCad'e geçiriyorum.
Opampları TL081 bıraktım, BD135'in base'indeki zener 12v mu kalacak yoksa yine onuda 36v mu yapacağız. (D18)
29332 eklentisine bak


Tamam canım, onu 100. yılda değişiriz. Hatta marş yazarız ona. "Çıktık açık alınla, Yüz yılda her voltajdan"Yok, 200 yil bozulmaz dedin ya. Her elko olumu tadacaktir, onu hatirlattim.![]()

İkinci 2N3055 i sildim yaEvet iyi bir karar Gökhan. Sen PCB'de ikinci 2N3055 ve emiter direncinin ayak izini koy, ama biz sadece iyileştirmelerin olduğu PCB yi yapalım şimdilik ve orijinal tasarımın specleri olsun (30V, 3A). Ona göre de gereken trafo voltajını belirleyelim.
Anladım tamam o zaman. ben 24 tan gidiyoruz sandım.Onu daha önce söylemiştim ya, 36V olacak o. TL081 kullanamayacaksın, MC34071 şart. TL081 in güvenli çalışma voltaj sınırını kesin olarak aşıyoruz 30 V çıkış verecekse güç kaynağı.
İşte bunun tam olarak güncel hali aşağıdaki gibi olduBenim elimdeki devrede ben bu değişikliklerin hepsini uyguladım. Hem voltaj regülasyonu hem de akım regülasyonu çalışıyor. 0 - 30V, 0 - 3A. Girişte trafo voltajında ± %10 değişimleri de test ettim, regülasyon bozulmadan çalışmaya devam ediyor. Gerekirse değişik testlere hazır şu anda
29333 eklentisine bak
Dur o zaman yapıcı gözüyle bir bakayım. Çine odaklı çalıştım benŞöyle birşey yapsak nasıl olur? Sen kendi yerli teknolojin ile çift taraflı olarak bunu çiz ve PCB yi çıkar. Via'ları 0.6 mm olarak ayarla. Sonra da PCB yi bana gönder. Delikleri ben deleyim ve viaları da perçinleyeyim. Kartı burada ayağa kaldırdıktan sonra da Çin'e yaptırırsın 5 tane.
@taydin abi sende 0,6 haricinde perçin var mı? vialar dışında komponent bacaklarında da geçiş var. Mesela KBU6 köprü diytotun bacağı 1.3mm
Birde perçimin başlığı önemli. Ezilince kaç mm yer kaplıyor. Misal benim en küçük perçimim 0,9mm başlığı ezilince 2mm yer kaplıyor.
Yok abi öyle olmuyor. Keşke olsaydı delik içi kapma diye bir şey olmazdı.Komponent bacağı ile geçiş yapılıyorsa zaten orada elektriksel bağlantı kuruluyor.
Evet diyot için bunu yapabiliriz. Bacakları uzun. Biraz yukarıda tutup havya ucunu sokarız altına. Ama mesela klemens için bu mümkün değil. Onuda dediğin gibi gerekirse 2-3 via ile hallederiz. Ben perçin işi çok olmasın diye çabalıyorum aslında. Yoksa her türlü yolumuzu buluruz.Diyodu iki taraftan da lehimleyebiliriz. Eğer iki taraftan lehimlenemeyecek birşey ise orada standart via atarsın. Akım yüksek ise iki via yan yana atarsın![]()