Mikro Step
Kıdemli Üye
- Katılım
- 25 Eylül 2022
- Mesajlar
- 8,150
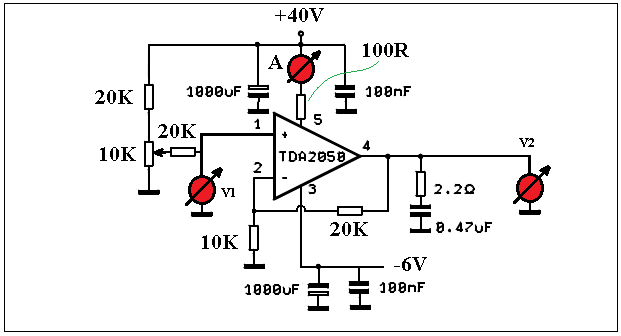
Opampin giris voltajini ordan ayarlayacagiz. Trimpotun orta ucuna 20K ekledim. Onu da unutmayalim.
Eger opamp yanip patlamazsa degisik giris voltajlari icin cikis voltajlarini olcecektik ya o is icin.
Eger opamp yanip patlamazsa degisik giris voltajlari icin cikis voltajlarini olcecektik ya o is icin.

