Saz için anfi devresi lazim

TL07x ve benzeri opamp lerin gürültü seviyesi tek bir JFET in epey üzerinde olacaktır. O yüzden kritik ilk kat yükseltmeyi JFET e yaptırıp seviye belli bir yere gelince TL07x ile devam etmek daha mantıklı.
 
Ama tabi herşey kalite gereksinimine bağlı. Tek başına TL07x de birçok kişiyi tatmin edebilir [emoji846]
 
Örnek bir electret condenser mikrofonun özellikleri: https://www.mouser.com/datasheet/2/670/cmej-0415-42-p-1605112.pdf

Çıkış voltajı: 1 Pa (yani 94 db SPL) için -42 dbV
Çıkış empedansı: 1 KHz'de 2.2k ohm

Güzel bir amfi istesek, gürültüsü -132 dbV (4 db SPL) olsun desek 250 nanovolta denk geliyor. 20 KHz bandwidth koysak (amacımız kalite :)) gürültü yoğunluğu 250/√20000 = 1.76 nV/√Hz olmalı.

Ve imkansız olduğunu fark ediyorum. 2.2k ohm çıkış empedansı demek 5.9 nV/√Hz Johnson gürültüsü demek. Daha diğer gürültü kaynaklarını hesaba bile katmadan Johnson abiden dayak yiyoruz. Dinamik aralığı 10 KHz'e düşürmek bile kurtarmıyor. Ne yazık ki bu mikrofonda biraz gürültü olmak zorunda.
 
Ya ustalar şimdi ben ne yapayım bana önereceğiniz bı sema varmı
Sizin bir anfiniz var bunu kullanıyorsunuz değilmi? İhtiyacınız olan sazınızın sesini temiz bir şekilde anfiye bağlamakmı?
Eğer böyle ise anfinizin ön panelin resmini ekleyin (yada aynı anfinin internetteki linkini verin)
 
Tamam eğer acil değilse arkadaşlar uygun bir peampli şeması tavsiye ederler Belki ufak bir mikser devreside olabilir
Hem solist mikrofonu, hemde saz hemde fazer falan bağlamak için belki sazınızda zaten vardır ama 1-2 kanal daha olması kötü olmaz
 
Örnek bir electret condenser mikrofonun özellikleri: https://www.mouser.com/datasheet/2/670/cmej-0415-42-p-1605112.pdf

Çıkış voltajı: 1 Pa (yani 94 db SPL) için -42 dbV
Çıkış empedansı: 1 KHz'de 2.2k ohm

Güzel bir amfi istesek, gürültüsü -132 dbV (4 db SPL) olsun desek 250 nanovolta denk geliyor. 20 KHz bandwidth koysak (amacımız kalite :)) gürültü yoğunluğu 250/√20000 = 1.76 nV/√Hz olmalı.

Ve imkansız olduğunu fark ediyorum. 2.2k ohm çıkış empedansı demek 5.9 nV/√Hz Johnson gürültüsü demek. Daha diğer gürültü kaynaklarını hesaba bile katmadan Johnson abiden dayak yiyoruz. Dinamik aralığı 10 KHz'e düşürmek bile kurtarmıyor. Ne yazık ki bu mikrofonda biraz gürültü olmak zorunda.

Hmm bu tip mikrofonların çıkış empedansları yüksek olması lazım. Ama bu datasheet'te 2.2 kΩ diyor :rolleyes:

Acaba mikrofona dahili olarak paralel bir direnç mi bağlı ki?
 
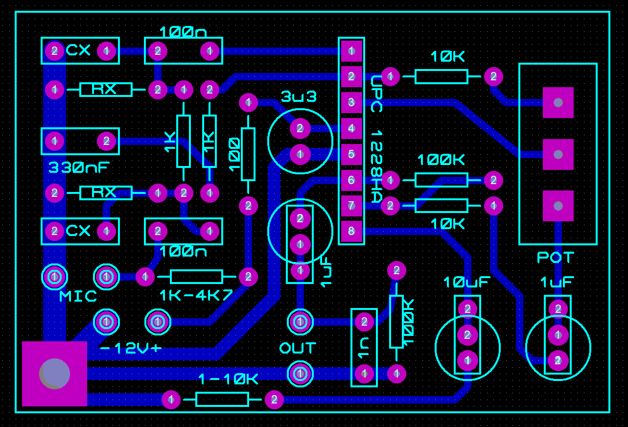
@Mr_YAMYAM abi @Mehmetkrac550 a @Mustafa281 nın yaptığı upc1228 devrrsini verelim yapsın. O devre kapasitif mikrofon için iyi çalışıyordu. Eğer yaparda çalıştırırsa bende kafamı kuma gömerim utancımdan :katil1:
 
Güzel bir amfi istesek, gürültüsü -132 dbV (4 db SPL) olsun desek 250 nanovolta denk geliyor. 20 KHz bandwidth koysak (amacımız kalite :)) gürültü yoğunluğu 250/√20000 = 1.76 nV/√Hz olmalı.

-132 dBV çok iddialı bir hedef yav :) Referans olması için şöyle örnek vereyim. Piyasadaki en profesyonel audio analizörlerden olan ve benim de sahip olduğum audio precision AP525'de (yanlış hatırlamıyorsam, eve dönünce tekrar bakar düzeltirim) bile boştaki arka plan gürültüsü -120 dBV gibi bişey. Aynı şekilde dünyanın en iyi ADC'leri arasında gösterilen RME Adi Pro da da arka plan gürültüsü -120 civarlarda. Referans DAC kabul edilen Benchmark Audio nun DAC-3 ü de gene o aralarda geziniyor. Tam değerleri şu anda hatırlamıyorum evde de değilim, ama -132 dBV bence realistik bir hedef değil. -80 dBV'a göre bir analiz yapabilir misin?
 
@ckocagil hesaplamalarınızda kullandığınız formüller yanlış .Johnson gürültüsünün direk konuyla ilgisi yok
Linkteki Analog device ın pdf ini okursanız nasıl tasarlandığını izah ediyor.

Yanlış değil. Johnson gürültüsü çıkış empedansı 0 olmayan her türlü sinyalde olmak zorunda. Yüksek empedanslı kaynaktan gelen sinyal yüksek gürültülü olur. Yalnız bu application note'taki hesabı okuyunca fark ettim zaten biz Johnson'a gelene kadar mikrofonun SNR'ına takılıyoruz. Ben -132 dbV'a inmeye çalıştım ama SNR zaten -102 dbV'ta limitliyor bizi. Yani çok daha gürültülü.

Ama iyi tarafı bu gürültü seviyesine amfi yapmak kolay :)

Hmm bu tip mikrofonların çıkış empedansları yüksek olması lazım. Ama bu datasheet'te 2.2 kΩ diyor :rolleyes:

Acaba mikrofona dahili olarak paralel bir direnç mi bağlı ki?

Bundan ben de emin olamadım. Kapsülün içinde FET var demişler, ki bazılarında hakikaten var (datasheet'te söylüyor) ama bazılarında da yok görünüyor, ona rağmen hepsinin çıkış empedansı 2.2k ohm...

1580503284373.png
 
Aslında @ckocagil in dediği TL072C ile iki aşamalı bir tasarım yapıp denemek lazım. Hem simülatörde hem de gerçek devrede. Belki de yeterince iyi bir sonuç verecek ve JFET ile de tırmalamaya gerek kalmayacak :)
 
TL070 yada TL072 ile bende yapmıştım acemilik zamanım da. Tek başına sesi iyi yükseltiyor ama tabi ben işin ilmini bilmediğimden bayağıda gürültülü çalışıyordu. Yani ilmine göre yapılırsa bence ideal olur.
 
O devre layıkı ile yapılabilirse harikalar çıkartır.
Ancak basit bir mikrofon yükselticisinden de mucizeler beklenilmez.
Genel S/N değerinin tutturulabilmesi için dikkatli bir tasarım ve montaj gerektirmektedir.
Besleme kaynağı önemli olduğu için PİL ile test edilmesi gerekmektedir.
Öncelik olarak iyi bir kutu şarttır.
Bu kutu eski TV tunerlerinde kullanılan metal aksam gibi olmalıdır. Metal işçiliğiniz iyi ise kendiniz de yapabilirsiniz.
Sonra devre tasarımı gelir ki zaten mustafaya PCB şeklini vermiştim.
En iyi tasarım, metal kutu içerisine beslemesi de yapılmış olarak saz içerisine montajlanmış devredir.
Mikrofon kablosu çok kısa tutularak olası gürültüler en aza indirilebilir. Hatta mikrofonu doğrudan metal kutu içerisine koyarak en ideal sonuç elde edilebilir.
Forum içerisinde belirtilen FET opamplar böyle bir devre tasarımında ideal değildir.
Ya yüksek voltajla besleme (en azından 24V) ya da çift gerilim low-noise güç kaynağı gerektirir.
UPC 1228 içerisinde kendi voltaj düzenleyicisi olduğu için doğrudan tek gerilimle çalıştırılmaktadır.
Bu entegrenin PSRR değeri de son derece iyi olduğu için diğer op-amplara göre özel avantajı vardır.
@Mehmetkrac550 bu devreyi layıkı ile yapabilirsen istediğini elde etmiş olursun. Yamyam abi de sana yardım eder. Ama bağlama içine sığar mı bilmiyorum. Herşey senin azmine kalmış.
@Mustafa281 nın bana gönderdiği devrenin kesin çalışan şekli budur. Baskıdevre pdf dosyasını da ekledim. Ekranlama için devrenin sığabileceği bir metal kutu bulmalısın.

UPC PCB1.PNG


20200123_224623.jpg
 

Ekler

Şemasını da koyabilir misin Gökhan? Böyle sırf PCB koyunca tamamen ezbere iş oluyor :)
 
@Mehmetkrac550 bu devreyi layıkı ile yapabilirsen istediğini elde etmiş olursun. Yamyam abi de sana yardım eder. Ama bağlama içine sığar mı bilmiyorum. Herşey senin azmine kalmış.
@Mustafa281 nın bana gönderdiği devrenin kesin çalışan şekli budur. Baskıdevre pdf dosyasını da ekledim. Ekranlama için devrenin sığabileceği bir metal kutu bulmalısın.

2612 eklentisine bak

2613 eklentisine bak
Olmadı abi mikrafonu sazın içine yapıştırır devreyi dışarda tutarım simazssa
 

Çevrimiçi üyeler

Forum istatistikleri

Konular
8,660
Mesajlar
141,486
Üyeler
3,449
Son üye
bygold007

Son kaynaklar

Son profil mesajları

Abdullah karaoglan falcon_browning Abdullah karaoglan wrote on falcon_browning's profile.
selamın aleyküm ses sistemindeki cızırtıyı hallettınızmi
"Araştırma, ne yaptığını bilmediğinde yaptığın şeydir." - Wernher von Braun
“Kendi yolunu çizen kişi, kimsenin izinden gitmez.” – Nietzsche
Kim İslâm’da güzel bir çığır açarsa (güzel bir alışkanlık başlatırsa), onun sevabı ve kendisinden sonra ona uyanların sevapları, onların sevaplarından hiçbir şey eksilmeksizin ona da yazılır.
erdemtr55 taydin erdemtr55 wrote on taydin's profile.
Merhaba Taydin bey,
Gruba spms serisi yapıcak mısınız?
ben 3 sargılı toroid ile 2 adet flyback sürücek bir devre yapmayı düşünüyorum.size soracak sorularım vardı?
Back
Top