Universal Havya Kontrolcüsü Tasarımı

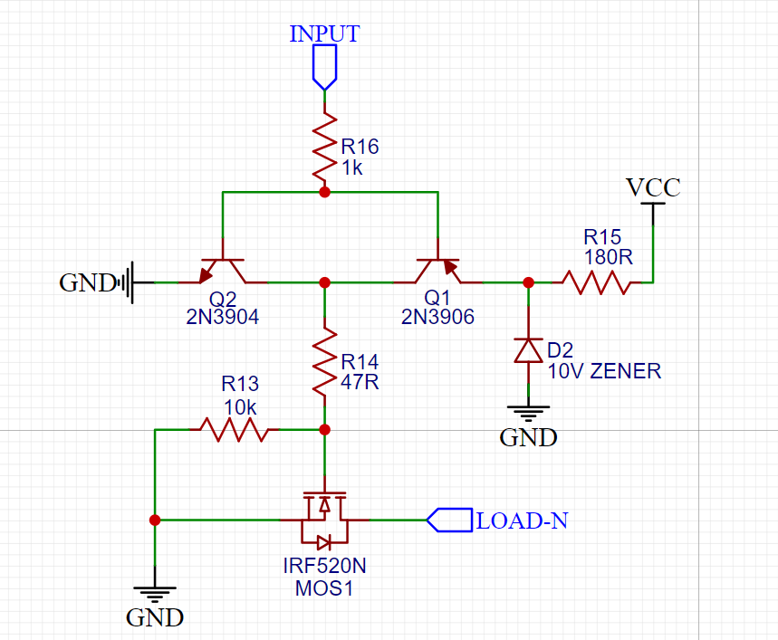
Zaten Mosfeti suren 2N3906 li devrede ciddi sorun var. O sekilde olmaz. Eger o sekilde sureceksen R13 ucunu NPN bir transistor uzerinden surmen gerekiyor.

Aksi halde PWM sinyalin 0v da olsa 3v3 de olsa o transistor dolayisi ile de Mosfet hep iletimde kalir.
 
Son düzenleme:
Ben en iyisi baştan bir tasarım çıkarayım.
Bu tasarım iyi olmadı.
 
mosdrv_4.png

Daha farklı bir tasarım yaptım abi.
 
Her zaman kendine opsiyon bırakman lazım. Sürücü için ayak izini ve devreyi koy, gerekmediğine karar verirsen kaldırırsın. Burada şöyle bir değerlendirme yapmak lazım:

Eğer sürücü koymazsan ve doğrudan işlemciye sürdürürsen, seri bir direnç koyman lazım gate'e ki anahtarlama anında aşırı akım geçmesin. Böyle yapınca da ON time uzuyor, MOSFET daha uzun süre lineer bölgede kalıyor ve daha büyük soğutucu ihtiyacı doğuyor.

Sürücü koyarsan, en azından bu akım sınırlama amaçlı seri dirence gerek yok (EMI için gerek olabilir ama o ayrı bir konu, piyasaya satış izni için gereken birşey, devrenin çalışması için değil). Anahtarlama çok hızlı gerçekleşir, ON time kısa olur ve MOSFET çok küçük bir soğutucu ile dahi kullanılabilir.
 
Her zaman kendine opsiyon bırakman lazım. Sürücü için ayak izini ve devreyi koy, gerekmediğine karar verirsen kaldırırsın. Burada şöyle bir değerlendirme yapmak lazım:

Eğer sürücü koymazsan ve doğrudan işlemciye sürdürürsen, seri bir direnç koyman lazım gate'e ki anahtarlama anında aşırı akım geçmesin. Böyle yapınca da ON time uzuyor, MOSFET daha uzun süre lineer bölgede kalıyor ve daha büyük soğutucu ihtiyacı doğuyor.

Sürücü koyarsan, en azından bu akım sınırlama amaçlı seri dirence gerek yok (EMI için gerek olabilir ama o ayrı bir konu, piyasaya satış izni için gereken birşey, devrenin çalışması için değil). Anahtarlama çok hızlı gerçekleşir, ON time kısa olur ve MOSFET çok küçük bir soğutucu ile dahi kullanılabilir.
Ben @Endorfin35+ abinin tekniği ile yaparız diyordum.

kocaman bir ground plane smd mosfet ordan soğumaya çalışacak.
ama kısa süre de olsa akımımız hiç az değil 7A!
soğur mu bilmiyorum gorund plane'den
 
Ben @Endorfin35+ abinin tekniği ile yaparız diyordum.

kocaman bir ground plane smd mosfet ordan soğumaya çalışacak.
ama kısa süre de olsa akımımız hiç az değil 7A!
soğur mu bilmiyorum gorund plane'den

Aynen. Onu da opsiyonlu yap. Soğutucu için yer planlaması yap, gerekirse koymazsın. Veya MOSFET üzerine 50 mm lik bir fan yeri planla, gene gerekirse koymazsın. Burada tamamen dizayn mentalitesi önemli. Eğer Çinliler gibi dizayn yapmak istiyorsan, "7 A sadece ısınırken geçiyor, normal çalışmada akım çok düşük" deyip 1 A e göre tasarlarsın. Sonra da adam kocaman bir bakır plakada çalışırken dakikalarca çok yüksek akımlar geçecek ve senin MOSFET nalları dikecek. MOSFET ölünce de JBC uc doğrudan 24V 10A güç kaynağına bağlanmış olacak, o da birkaç saniyede nalları dikecek. Soğutmada pintilik yaptın, ama neticede soğutma maliyetinin 5 katı masraf çıktı ...
 
Ben @Endorfin35+ abinin tekniği ile yaparız diyordum.

kocaman bir ground plane smd mosfet ordan soğumaya çalışacak.
ama kısa süre de olsa akımımız hiç az değil 7A!
soğur mu bilmiyorum gorund plane'den
Konuyu dağıtmak istemem ama ground planeden soğutmak yerine kaç mosfet kullanacağımızı bilmiyorum ama birden fazlaysa yan yana tasarlayıp tek bir soğutucuya bağlasak kutuyada ufak bi laptop fanı koysak muhteşem olmazmı tek mosfet içinde aynısı geçerli.
 
Aynen. Onu da opsiyonlu yap. Soğutucu için yer planlaması yap, gerekirse koymazsın. Veya MOSFET üzerine 50 mm lik bir fan yeri planla, gene gerekirse koymazsın. Burada tamamen dizayn mentalitesi önemli. Eğer Çinliler gibi dizayn yapmak istiyorsan, "7 A sadece ısınırken geçiyor, normal çalışmada akım çok düşük" deyip 1 A e göre tasarlarsın. Sonra da adam kocaman bir bakır plakada çalışırken dakikalarca çok yüksek akımlar geçecek ve senin MOSFET nalları dikecek. MOSFET ölünce de JBC uc doğrudan 24V 10A güç kaynağına bağlanacak, o da birkaç saniyede nalları dikecek. Soğutmada pintilik yaptın, ama neticede soğutma maliyetinin 5 katı masraf çıktı ...
Abi şu üçlünün beyin fırtınasına hayran kaldım ya maşallah :)
 
Aynen. Onu da opsiyonlu yap. Soğutucu için yer planlaması yap, gerekirse koymazsın. Veya MOSFET üzerine 50 mm lik bir fan yeri planla, gene gerekirse koymazsın. Burada tamamen dizayn mentalitesi önemli. Eğer Çinliler gibi dizayn yapmak istiyorsan, "7 A sadece ısınırken geçiyor, normal çalışmada akım çok düşük" deyip 1 A e göre tasarlarsın. Sonra da adam kocaman bir bakır plakada çalışırken dakikalarca çok yüksek akımlar geçecek ve senin MOSFET nalları dikecek. MOSFET ölünce de JBC uc doğrudan 24V 10A güç kaynağına bağlanacak, o da birkaç saniyede nalları dikecek. Soğutmada pintilik yaptın, ama neticede soğutma maliyetinin 5 katı masraf çıktı ...
Abi bu mosfet sürücü nasıl kullanılıyor yav tek mosfet süremiyor muyuz bu 'IR2153' ile
 
Abi bu mosfet sürücü nasıl kullanılıyor yav tek mosfet süremiyor muyuz bu 'IR2153' ile

MOSFET sürme işinde benden daha bilgili üyeler var, o konuda benim bilgim sadece kavramlar düzeyinde. Pratik olarak MOSFET sürücü entegresi kullanmışlığım yok.
 

Çevrimiçi personel

Forum istatistikleri

Konular
8,368
Mesajlar
137,373
Üyeler
3,318
Son üye
seren

Son kaynaklar

Son profil mesajları

mechanic ayhanarican mechanic wrote on ayhanarican's profile.
https://www.allmystery.de almanca biliyorsan burada araştır. Yapay zekada çeviriyor gerçi.
Almanların matematik bilgisi daha iyi oluyor.
“Kendi yolunu çizen kişi, kimsenin izinden gitmez.” – Nietzsche
Kim İslâm’da güzel bir çığır açarsa (güzel bir alışkanlık başlatırsa), onun sevabı ve kendisinden sonra ona uyanların sevapları, onların sevaplarından hiçbir şey eksilmeksizin ona da yazılır.
erdemtr55 taydin erdemtr55 wrote on taydin's profile.
Merhaba Taydin bey,
Gruba spms serisi yapıcak mısınız?
ben 3 sargılı toroid ile 2 adet flyback sürücek bir devre yapmayı düşünüyorum.size soracak sorularım vardı?
Mutluluğun resmi illa güzel çizilmiş tablo olmak zorunda değil.Bazen basit bir çizgi,doğru bir renk,yada küçük bir detay
Back
Top