Zanussi Elektrikli Ocak Arızası

Demekki mcu çıkış veriyor...

peki oradaki bağlantı yapısı şu şekilde mi?

11919 eklentisine bak

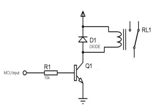
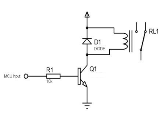
önceki mesajlardan gördüğüm kadarı ile bağlantın bölye.

Direnç base den ayrık kalsın. rölenin çekmesi gerektiği duruma getir cihazı. Rölenin her iki bobin ucunda da 12v olmalı. var ise transistörün collectorunde de 12v olmalı. emiter ile gnd arasında voltaj olmamalı. Bu duruma gelebiyor isen. transistörün emiter-collector arasını tornavida ucu gibi birşey ile kısa devre et rölenin tık diye çekmesi lazım. Röleyi söküp boşta voltaj verdin çalışıyor dedin sanki. Transistörü kısa devre ettiğinde röle hala çekmiyor ise emiter ucuna gnd gelmiyor olabilir. çiziminde uln2003 var. sorunlu olabilir...
 
önceki mesajlardan gördüğüm kadarı ile bağlantın bölye.

Direnç base den ayrık kalsın. rölenin çekmesi gerektiği duruma getir cihazı. Rölenin her iki bobin ucunda da 12v olmalı. var ise transistörün collectorunde de 12v olmalı. emiter ile gnd arasında voltaj olmamalı. Bu duruma gelebiyor isen. transistörün emiter-collector arasını tornavida ucu gibi birşey ile kısa devre et rölenin tık diye çekmesi lazım. Röleyi söküp boşta voltaj verdin çalışıyor dedin sanki. Transistörü kısa devre ettiğinde röle hala çekmiyor ise emiter ucuna gnd gelmiyor olabilir. çiziminde uln2003 var. sorunlu olabilir...
Denedim şimdi. Sağ taraftaki röle çekiyor. Sol taraftaki çekmiyor.
 
1625770439992.png


mantıksız bir durum var. rölelerin ikiside 12v a bağlı ise ikisininde 12v a bağlı bacaklarında ölçmen lazım. ya röleye 12 düzgün gelmiyor. yada transistöre gnd düzgü gelmiyor. bu kısımlara yoğunlaş. çünkü transistörü kısa devre ettiğinde röle çekmiyor diyorsun. o zaman bu işin transistör ile mcu ile alakası yok.
 
Eğer transistör bazını bağladığın anda MCU çıkış voltajı çöküyorsa o MCU nun arızalı olduğu anlamına gelir. Pin çıkış driver'ları gidik herhalde. Böyle arızalar yaygın. İşlemci çekirdeği gayet normal çalışıyor ama bazı pinler gidik.
 
Eğer transistör bazını bağladığın anda MCU çıkış voltajı çöküyorsa o MCU nun arızalı olduğu anlamına gelir. Pin çıkış driver'ları gidik herhalde. Böyle arızalar yaygın. İşlemci çekirdeği gayet normal çalışıyor ama bazı pinler gidik.
Bazı ayırdık transistörü kısa devre ettik. Röle hala çekmiyor diyor. O zamanmcu sağlam olmalı...
 
Yarın o çekmeyen röleyi de değiştireyim. Bir de öyle deneyeyim.
 
Cihaz arızalandığında ilk röleleri söküp ölçmüştüm. Hepsi çalışıyordu. Şuanda da 5 tanesinin çalıştığına eminim, sadece bir tanesini test edeceğim tekrar.
 
Şüphelendiğim röleyi söktüm. Dışardan voltaj vererek test ettim. Röle sağlam.
Ayrıca röleyi takmadan önce tr nin kollektor ve emiterini yine kısa devre yaptım. Bu halde yine asenkron çatır çutur rölelerin sesi geldi.
Videosu burada

 
Sen cımbızla röleyi çektiriyoruz. O cımbızın işini yapacak transistör ise röleyi çekmiyor. Transistör de sağlam olduğuna göre tek ihtimal kalıyor, o da MCU pini transistörü sürebilme yeteneğini kaybetmiş. Benim başka ihtimal aklıma gelmiyor.
 
MCU pini bence de bozuk. Ama boşta 2,6V kadar çıkış verebiliyor.
TR'yi çok düşük gate kapasiteli logic n kanal bir mos ile değiştirsek ilk açılış anından sonra akım çekmez.
mcu pini akım çekilmiyorken 2,6V da kalırsa röleyi çekili tutabilir.
Öncelikle tr/mos'a 2,6V 'u dışarıdan verirsek röleyi çekiyormu bakmalı.
mcu pini yinede sorun çıkarırsa araya sot23-5 kılıf bir buffer da konabilir.
 
Bu sesin geldiği yere diğer taraftaki rölesi söküp takip dener misin?
Bu neyi değiştirir?
Kendi rölesini söküp ölçtüm, sağlam.
Bozuk olduğunu varsayarsak, röle sökülüyken de tr yi kısa devre yapınca aynı tepkiyi veriyor. O yüzden burada röle ilgili bir sorun olduğunu düşünmüyorum.

Sen cımbızla röleyi çektiriyoruz. O cımbızın işini yapacak transistör ise röleyi çekmiyor. Transistör de sağlam olduğuna göre tek ihtimal kalıyor, o da MCU pini transistörü sürebilme yeteneğini kaybetmiş. Benim başka ihtimal aklıma gelmiyor.
Evet müsait bir zamanda Aliexpressden bir tane bu çipten alıp deneyeyim.
 
Onun programı büyük ihtimalle kilitlidir. Programın HEX dosyasını bir yerden bulamazsan malesef game over ...
Ben normal çip sanıyorum bunu.
O zaman en mantıklısı bu cihaza nodemcu bağlayıp yeni bir kart tasarlayarak röle tetikletmek. Üzerindeki kartı da komple alıp yedek parça yaparım.

Aslında bunun dokunmatiğinden gelen komutları arduinonun analog pinine bağlayıp sinyal olarak okusam ve bu sinyalleri de mantıklı bir şekilde arduinoya işlesem yeni bir röle katı yapamaz mıyım acaba?
 
Ben normal çip sanıyorum bunu.
O zaman en mantıklısı bu cihaza nodemcu bağlayıp yeni bir kart tasarlayarak röle tetikletmek. Üzerindeki kartı da komple alıp yedek parça yaparım.

Aslında bunun dokunmatiğinden gelen komutları arduinonun analog pinine bağlayıp sinyal olarak okusam ve bu sinyalleri de mantıklı bir şekilde arduinoya işlesem yeni bir röle katı yapamaz mıyım acaba?

Yeni bir kontrol kartı yapabilirsin. Çok da güzel bir proje olur. Ama öncelikle çalışan tarafta bazı ölçümler yapman lazım. Tek tek her ısıtma kademesine getirip, o kademede termal sensörden ne okunuyor bir kenara yaz. Sonra kendi yazdığın firmware'de de aynı değerleri kullanırsın ve böylece ısıtma ayarları tam olarak eskisi gibi çalışır.
 
Yeni bir kontrol kartı yapabilirsin. Çok da güzel bir proje olur. Ama öncelikle çalışan tarafta bazı ölçümler yapman lazım. Tek tek her ısıtma kademesine getirip, o kademede termal sensörden ne okunuyor bir kenara yaz. Sonra kendi yazdığın firmware'de de aynı değerleri kullanırsın ve böylece ısıtma ayarları tam olarak eskisi gibi çalışır.
Elimdeki işleri bitirip buna girişeyim o zaman.
 
Ama yukarıda @ismaily in önerisini de dene. Ocağın ON/OFF durumuna göre MCU çıkışı 0 ve 2.6 V oluyorsa, ve sadece akım verebilme yeteneğini kaybettiyse, sorunu MOSFET kullanarak da çözebilirsin.
 
Ona da bakacağım abi. Elimde neredeyse hiç mosfet yok şuan.
 

Forum istatistikleri

Konular
8,479
Mesajlar
139,147
Üyeler
3,368
Son üye
Baha demir

Son kaynaklar

Son profil mesajları

mechanic ayhanarican mechanic wrote on ayhanarican's profile.
https://www.allmystery.de almanca biliyorsan burada araştır. Yapay zekada çeviriyor gerçi.
Almanların matematik bilgisi daha iyi oluyor.
“Kendi yolunu çizen kişi, kimsenin izinden gitmez.” – Nietzsche
Kim İslâm’da güzel bir çığır açarsa (güzel bir alışkanlık başlatırsa), onun sevabı ve kendisinden sonra ona uyanların sevapları, onların sevaplarından hiçbir şey eksilmeksizin ona da yazılır.
erdemtr55 taydin erdemtr55 wrote on taydin's profile.
Merhaba Taydin bey,
Gruba spms serisi yapıcak mısınız?
ben 3 sargılı toroid ile 2 adet flyback sürücek bir devre yapmayı düşünüyorum.size soracak sorularım vardı?
Mutluluğun resmi illa güzel çizilmiş tablo olmak zorunda değil.Bazen basit bir çizgi,doğru bir renk,yada küçük bir detay
Back
Top