0 - 30V, 5A Demonte Güç Kaynağı Tasarımı

Negatif referans üretecine gene AC vermen lazım ama. Orası için de iki kablo götürmen lazım.
 
Abi Şurası mı oluyor AC kablo çekmem gereken yer? 82r direncin başı.

ac.PNG
 
R2 nin üstünü ve D5 in üstünü kesiyorsun, ve kademe seçici çıkışındaki AC voltaja bağlıyorsun.
Abi kademe ile kontrol devresini birleştiriyorum şimdi. Şu bağlantı doğru mu?

AC BAG.PNG
 
Regülatör devre kartının şasesine köprü diyot tan artı vermişsiniz.
 
Önce şu diyotlardan çıkan uçları doğru bağla. O boşta ki uç +
En alttaki kırmızı okla işaretlediğin yeri kes.
Ben öyle yaptım doğru çalıştı. Yani 3 uç kullandım. + - ve bir ac ucu ~
Yine de bekle derim. @taydin abimiz de baksın.
 
Son düzenleme:
Önce şu diyotlardan çıkan uçları doğru bağla. O boşta ki uç +
En alttaki kırmızı okla işaretlediğin yeri kes.
Ben öyle yaptım doğru çalıştı. Yani 3 uç kullandım. + - ve bir ac ucu ~
Yine de bekle derim. @taydin abimiz de baksın.
AC BAG3.PNG
 
AC BAG4.PNG
 
Tamam bu şekilde olmuş ama orijinal devrenin aynısı değil. Aynısını yaparsan herhangi bir problem çıkarsa karşılaştırması daha kolay olur:

1616192623238.png
 
Tamam bu şekilde olmuş ama orijinal devrenin aynısı değil. Aynısını yaparsan herhangi bir problem çıkarsa karşılaştırması daha kolay olur:

8935 eklentisine bak
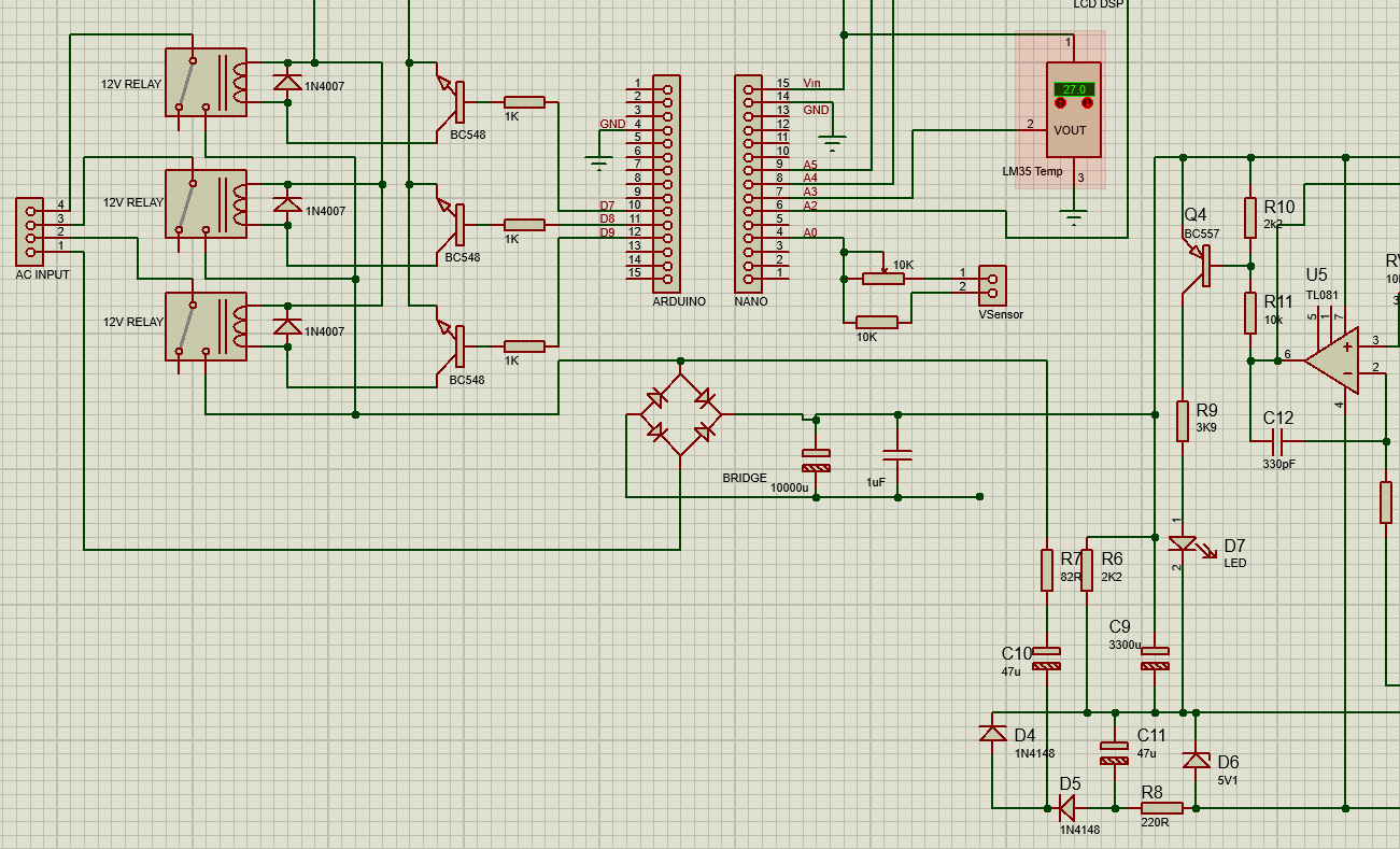
Abi C9'un değeri 3300uf du, 10000 uf yaptım. Kademe tarafındaki 10000uf'u kaldırdırm. Ayrıca sonradan koyduğum 1uf'ı da kaldırdım.
Gözüme çarpan başka bir orjinal dışı işlem göremedim.

AC BAG5.PNG
 
Tamam işte şimdi 14 VAC ve 20 VAC ile devreyi denemeye hazırsın. Çalışsın, sonra da çıkışın 30 V a çıkmasını sağlayan modları yaparız.
 
Bu güç kaynağı ile ilgili yeterince denemeler ve tecrübeler edindik artık. Bunları artık 32 sayfaya dayanmış olan bu konu içinde değil de ayrı bir konuda aşama aşama anlatmak istiyorum. Bu mevcut konu da güç kaynağının gerçekleştirilmesinde karşılaşılan olası problemler ile ilgili bir bilgi kaynağı olsun ve o şekilde devam etsin.
 
Abi sen kontrol devresini son haline getirirken bende opto-triyaklı devreyi yapayım mı?
Hem ayrı konu açıp yeni bir proje oluşturayım, hemde röle devresine alternatif olsun.
Bu devrenin röle devresine göre daha sağlıklı çalışacağını düşünüyorum. Ayrıca daha az yer kaplayacak.

Röle devresi bana pek güven vermedi. Yine ark yapar mı?, yüksek akım çekince bacaklar yapışır mı?, zamanla çek bırak yapa yapa bacaklar esner mi gibi sorular geliyor aklıma.

Daha önce triyak ve opto ile çalışmadığım için de bir şeyler kaparım diye düşünüyorum.
 
Kademe seçim devresinde yapılacak baya iş var daha. Kontrol yazılımı yazılacak ve kademe geçişlerinin doğru bir şekilde yapıldığı görülecek. Bunları hiç değiştirilmemiş demonte güç kaynağı devresi ile yapabilirsin (14 VAC ve 20 VAC sekonderlerini kullanarak).
 
Kademe seçim devresinde yapılacak baya iş var daha. Kontrol yazılımı yazılacak ve kademe geçişlerinin doğru bir şekilde yapıldığı görülecek. Bunları hiç değiştirilmemiş demonte güç kaynağı devresi ile yapabilirsin (14 VAC ve 20 VAC sekonderlerini kullanarak).
Testleri 4700uf ile yapsam olur mu?
Kontrol devresine 10000uf sığmıyor. Kablo ile uzatma yapıp bağlamam gerek.
 

Çevrimiçi personel

Forum istatistikleri

Konular
8,443
Mesajlar
138,485
Üyeler
3,342
Son üye
fatih46

Son kaynaklar

Son profil mesajları

mechanic ayhanarican mechanic wrote on ayhanarican's profile.
https://www.allmystery.de almanca biliyorsan burada araştır. Yapay zekada çeviriyor gerçi.
Almanların matematik bilgisi daha iyi oluyor.
“Kendi yolunu çizen kişi, kimsenin izinden gitmez.” – Nietzsche
Kim İslâm’da güzel bir çığır açarsa (güzel bir alışkanlık başlatırsa), onun sevabı ve kendisinden sonra ona uyanların sevapları, onların sevaplarından hiçbir şey eksilmeksizin ona da yazılır.
erdemtr55 taydin erdemtr55 wrote on taydin's profile.
Merhaba Taydin bey,
Gruba spms serisi yapıcak mısınız?
ben 3 sargılı toroid ile 2 adet flyback sürücek bir devre yapmayı düşünüyorum.size soracak sorularım vardı?
Mutluluğun resmi illa güzel çizilmiş tablo olmak zorunda değil.Bazen basit bir çizgi,doğru bir renk,yada küçük bir detay
Back
Top