0 - 30V, 5A Demonte Güç Kaynağı Tasarımı

Kim Gokhan ve delikli plaket. :dans2:
Yok ben daha üşengecim. Gülmeyin ona.
Elimde bunun 10 katı veroboard var. Ama işte
IMG_20210119_211704.jpg


ABİ ASLINDA OTURUP VEROBOARD STRİPBOARD ÇİZECEKSİN YA
Yabancı biri basit çizimler ile uğraşmış hem de site açmış.

 
Son düzenleme:
@Gokrtl Söz konusu güç kaynağında röleler kullanılarak belirli gerilim aralıkları için bu rölelerin farklı güç devrelerini açıp kapatabilir. Bu yöntem, laboratuvar tipi güç kaynaklarında kullanılıyor.

Kademeler; 0V-5V, 5V-9V, 9V-12V, 12V-16V, 16V-24V ve 24V-30V olarak ayarlanabilir.

Güç kaynağına fanlar ve kaliteli metal soğutucular ekleyebilirsiniz.

Ayrıca, güç kaynağını metal kap içine yerleştirip, toprak hattını söz konusu metal kaba ve çıkışın eksi kutubuna bağlayarak daha düzgün doğrultuda güç alabilir ve güvenlik sağlayabilirsiniz.

Bence, az kaliteli güç kaynağı tasarımı yapıp az kaliteli parçalar kullanmak çok tehlikelidir.
 
@Gokrtl Söz konusu güç kaynağında röleler kullanılarak belirli gerilim aralıkları için bu rölelerin farklı güç devrelerini açıp kapatabilir. Bu yöntem, laboratuvar tipi güç kaynaklarında kullanılıyor.

Kademeler; 0V-5V, 5V-9V, 9V-12V, 12V-16V, 16V-24V ve 24V-30V olarak ayarlanabilir.

Güç kaynağına fanlar ve kaliteli metal soğutucular ekleyebilirsiniz.

Ayrıca, güç kaynağını metal kap içine yerleştirip, toprak hattını söz konusu metal kaba ve çıkışın eksi kutubuna bağlayarak daha düzgün doğrultuda güç alabilir ve güvenlik sağlayabilirsiniz.

Bence, az kaliteli güç kaynağı tasarımı yapıp az kaliteli parçalar kullanmak çok tehlikelidir.
Toplam 3 kademeli trafo kullanacağım.
Röle yerine triyak kullanmayı planlıyoruz.
İyi bir soğutucu var elimde.
Fanı da sıcaklığa göre otomatik açılıp kapanacak şekilde ayarlayacağım. Önceki devrelerim de bu fan sistemini kullanmıştım.
Kutulama için Altınkaya firmasını tercih edeceğim her zamanki gibi.
Tercihim her zaman kaliteli elemanlardan yana olmuştur. Ancak piyasada çoğunlukla kaliteli eleman bulmak zor. Bulunabilenler de pahalı oluyor. 5tl yerine 10tl ödemeye razıyım ama genelde kalitesizi 5tl ise kalitelisi 20tl oluyor. Bu durumda da mecburen kalitesiz kullanmak durumunda kaliyorum. En son sinyal jeneratörü projemde 6 tane kalitesiz tl071 opamp aldıktan sonra işimi görmeyince mecbur 1 tane kaliteli aldım özdisandan.Bundan sonraki tüm alış verişimi de cebim müsade ettiği sürece özdisandan yapacağım.
 
Power Match transistör (orijinal çok sıkıntı) bulmalısın önce. Trafodan sonra, En önemli kısım bu.
 
Multisim mi edindin :oops: Çatlıyorum şu anda ...
Niye bu kadar şaşırdın çok yaygın değil mi yahu? Vaktiyle imalat yapan bir arkadaşım lisans kodu vermişti bende de var ama pek kullanmıyorum.
 
Niye bu kadar şaşırdın çok yaygın değil mi yahu? Vaktiyle imalat yapan bir arkadaşım lisans kodu vermişti bende de var ama pek kullanmıyorum.

Nasıl yaygın yav? profesyonel lisans ücreti 4000 Avru bunun. Adamlarla pazarlık yalvar yakar 1500 avroya eğitim lisansı alacaktım. Profesyonele göre farkları nedir sorusuna hiçbir yetkiliden (National Instruments dahil) bilgi alamadığım için vazgeçmiştim.
 
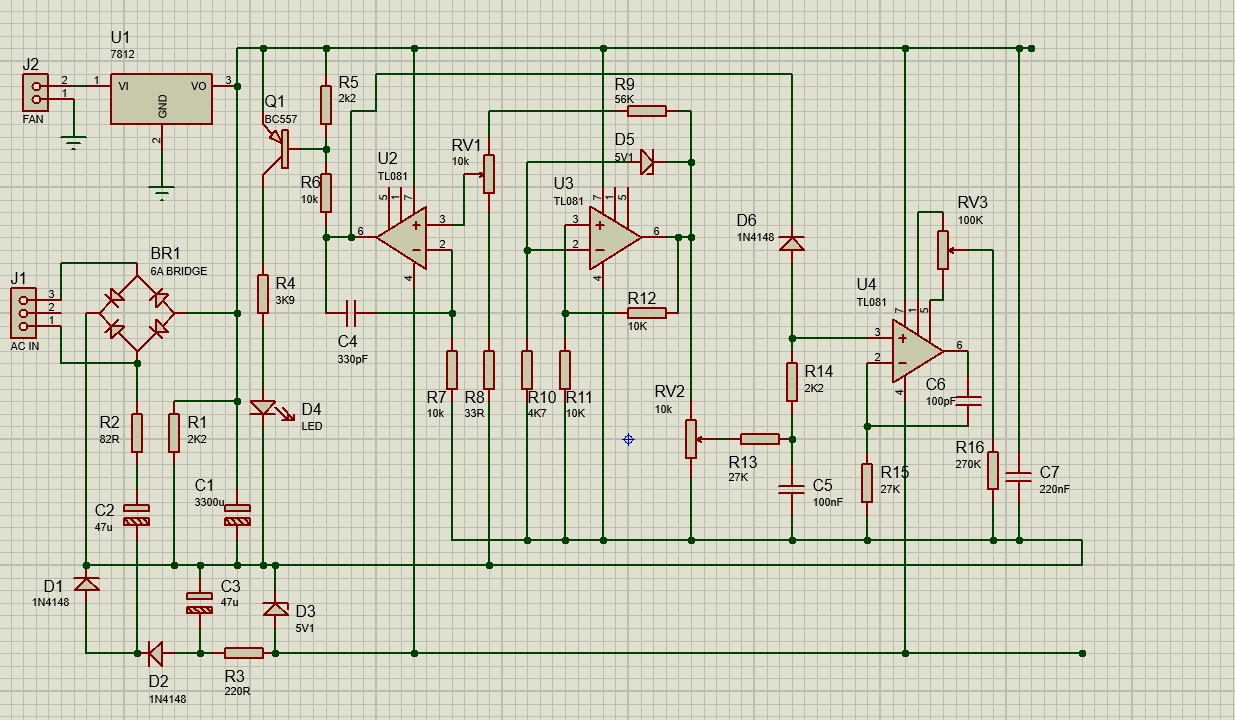
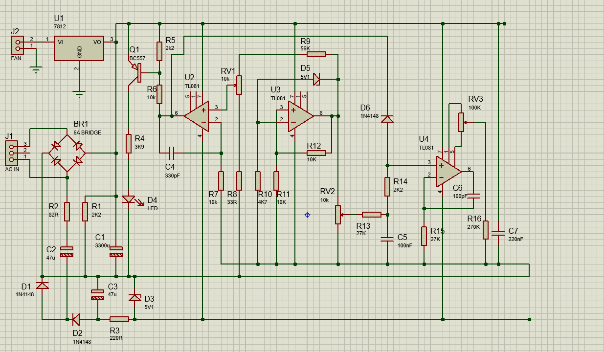
Devre şemasını bitirdim. Şimdi üzerinde biraz çalışacağım.

şema.png
 
Kafadan ilk sorunu söyleyeyim.

(24AC - 1,4V diyot) x 1,41 = ~32VDC + (-5V) = 37V opamp gerilimi...

tl081 giriş gerilimleri sınırda. şebeke voltajı 220 nin üzerine çıkarsa muhtemelen sıkıntı çıkartacaklar....
 
Nasıl yaygın yav? profesyonel lisans ücreti 4000 Avru bunun. Adamlarla pazarlık yalvar yakar 1500 avroya eğitim lisansı alacaktım. Profesyonele göre farkları nedir sorusuna hiçbir yetkiliden (National Instruments dahil) bilgi alamadığım için vazgeçmiştim.
Ooo evet epey pahalıymış, gerçi pahalı da olsa ne olacak ben hiç kullanmadım. O kadar parayı hak ediyor mu bu program yaw :oops:
 
Kafadan ilk sorunu söyleyeyim.

(24AC - 1,4V diyot) x 1,41 = ~32VDC + (-5V) = 37V opamp gerilimi...

tl081 giriş gerilimleri sınırda. şebeke voltajı 220 nin üzerine çıkarsa muhtemelen sıkıntı çıkartacaklar....
Simule etmeyi becerebilirsem bakacağım. Gerçi simule ile gerçek devre de farklı olur ya neyse.
 
Kafadan ilk sorunu söyleyeyim.

(24AC - 1,4V diyot) x 1,41 = ~32VDC + (-5V) = 37V opamp gerilimi...

tl081 giriş gerilimleri sınırda. şebeke voltajı 220 nin üzerine çıkarsa muhtemelen sıkıntı çıkartacaklar....

Negatif beslemedeki zener 2 V yapılabilir. O zaman kurtarıyor :D
 

Çevrimiçi üyeler

Çevrimiçi üye yok.

Forum istatistikleri

Konular
8,785
Mesajlar
143,119
Üyeler
3,522
Son üye
S.YUCE

Son kaynaklar

Son profil mesajları

Abdullah karaoglan falcon_browning Abdullah karaoglan wrote on falcon_browning's profile.
selamın aleyküm ses sistemindeki cızırtıyı hallettınızmi
"Araştırma, ne yaptığını bilmediğinde yaptığın şeydir." - Wernher von Braun
“Kendi yolunu çizen kişi, kimsenin izinden gitmez.” – Nietzsche
Kim İslâm’da güzel bir çığır açarsa (güzel bir alışkanlık başlatırsa), onun sevabı ve kendisinden sonra ona uyanların sevapları, onların sevaplarından hiçbir şey eksilmeksizin ona da yazılır.
erdemtr55 taydin erdemtr55 wrote on taydin's profile.
Merhaba Taydin bey,
Gruba spms serisi yapıcak mısınız?
ben 3 sargılı toroid ile 2 adet flyback sürücek bir devre yapmayı düşünüyorum.size soracak sorularım vardı?
Back
Top