2x24V Simetrik Güç Kaynağı Projesi + Kısa devre koruması

Bu volt amper göstergesi de tuhaf çalışıyor. 4V dan aşağısında sönüyor. Herhalde bunu çıkış voltajından beslemişsin.

Onun bağlantı şeklini ben de bilmiyorum, kullanmadım, ama böyle olmaması lazım. Ve internette birkaç yere bakınca onlar da böyle bağlamış. Hatta youtube'da birisi özellikle öyle bağlamayı tavsiye ediyor. Bunun böyle olmaması lazım! Bir tane alayım da anmalaya çalışalım nedir. Ayrı bir konuda bunun bağlantı şeklini irdeleriz.
Abi o konu şöyle. Amper kısmını görmezden gelirsek 3 kablo var. + - ve voltaj okuma kablosu.
+ ve - ile voltmetreyi besliyoruz. Voltaj okuma kablosunu da devrenin çıkışına bağlıyoruz. Benim devremin üzerinde böyle harici cihazları besleyecek sabit bir regülatör olmadığından hepsini direk çıkışa bağladım. Bu durumda da pot ile voltajı 5v altına düşürdüğüm de cihaza yeterli güç gelmediğinden çalışamaz hale geliyor. Kısacası besleme için sabit başka bir regülatör lazım.
 
LM317 37 volta kadar destekliyor. Bana 48 volt üzeri bir entegre lazım. Ne kullanabilirim?
 
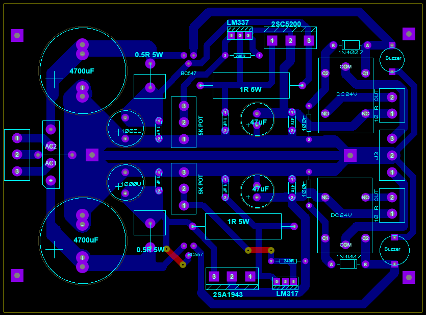
Gökhan işte senin devreden kısa devre korumasını kaldırınca kalan:

1574868975125.png


Transistör ve regülatörün değiştiğine bakma, simulatörde ne varsa onu kullandım. Bütün değerler aynı, sadece malzeme eksiliyor.

Bu devreden iki tane kuracaksın ve trafonun bağımsız sekonderlerine bağlayacaksın.
 
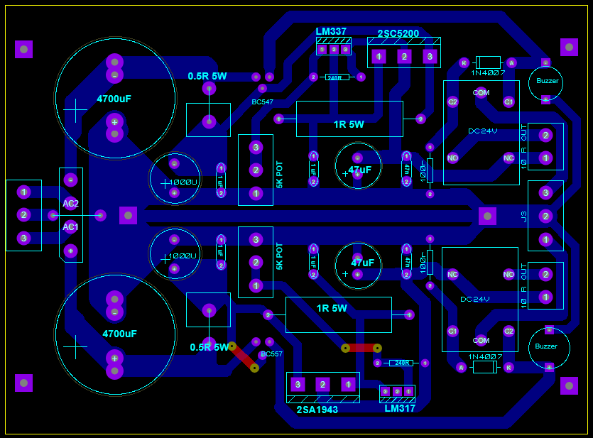
Gökhan işte senin devreden kısa devre korumasını kaldırınca kalan:

1750 eklentisine bak

Transistör ve regülatörün değiştiğine bakma, simulatörde ne varsa onu kullandım. Bütün değerler aynı, sadece malzeme eksiliyor.

Bu devreden iki tane kuracaksın ve trafonun bağımsız sekonderlerine bağlayacaksın.
Tamam abi önce şu kutuyu keseyim de bir. Kötek yemeden halledelim şu işi.
 
O devrenin standart regülatör devrelerine göre iki tane üstünlüğü var:

1) Sıfır volta inebiliyor
2) Çıkış akımını ayarlanan değere sınırlandırıyor. Senin altıntı yaptığın devrenin de yarısı (alt taraf) bu akım sınırlama devresinin bileşenleri. O devrenin güç kaynağının performansı üzerinde büyük etkisi var o yüzden onu tasarımını yapmak zor. Ben bilmiyorum nasıl yapıldığını. (Kitabını aldım ama daha okuyamadım :D )
 
Abi kesmeye gerek var mı?
Transistörün bacağı uzun soğutucuyu direk vidalasak olmaz mı?

20191127_195011.jpg
20191127_194956.jpg
 
Kesmeye gerek yok. Ancak bir de demiri delmen gerekecektir.
Engel teşkil etmezse tam fan deliğini kapatacak şekilde monte edebilirsin.
Fan kullanmaya gerek olmayacağı için iptal edilecek.
Kesmektense delmek daha kolay. Halledince resmini atacağım.
 
Soğutucu arkaya iyice yapışsın.
Transistör için herhangi bir delik delme.
Şekil bu. Soğutucu üzerinde kalemle işaretlediğim 2 siyah noktadan delip somunlu vida ile kasaya sabitleyeceğim. Ama bu saatte delemiyorum.

20191127_233857.jpg
 
Ayrıca buyrun bunlar da ebatlar.
Kasa. : 22x12x14
Soğutucu : 10x7.5

20191127_234734.jpg
20191127_234710.jpg
20191127_234650.jpg
20191127_234842.jpg
 
Şimdi bilimsel hesaplamalara ilk adımı atalım.
Delik yerleri senin işaretlediğin şekilde değil de benim gösterdiğim şekilde yapılırsa aynı deliklere yükseltme aparatı da takara PCB yi bu deliklere göre monte edebilecek şekilde yapabilirsin.
1774 eklentisine bak
Bu vidaları halledebilirsen, arkadan devamında yükseltme aparatı kullanarak PCB yi bu aparatlara monte edebilirsin.
Böylece PCB hem yer kaplamaz, hem de esteki bir montaj yapılmış olur.
Ayrıca transistörlere yakın olması dolayısı ile tasarım avantajı sağlayacaktır.
Yani kısa kablolama ile transistörlere bağlantı olanağı.
O aralar dar abi Vida girmiyor ama uğraşır zorla sokarım diye düşünüyorum.
 
Şimdi bilimsel hesaplamalara ilk adımı atalım.
Delik yerleri senin işaretlediğin şekilde değil de benim gösterdiğim şekilde yapılırsa aynı deliklere yükseltme aparatı da takara PCB yi bu deliklere göre monte edebilecek şekilde yapabilirsin.
1774 eklentisine bak
Bu vidaları halledebilirsen, arkadan devamında yükseltme aparatı kullanarak PCB yi bu aparatlara monte edebilirsin.
Böylece PCB hem yer kaplamaz, hem de esteki bir montaj yapılmış olur.
Ayrıca transistörlere yakın olması dolayısı ile tasarım avantajı sağlayacaktır.
Yani kısa kablolama ile transistörlere bağlantı olanağı.
@Mr_YAMYAM
Vidalama - montaj işi tamam abi. Şimdi ne yapalım?

20191201_144456.jpg
 
Hah şöyle. Bak ne kadar orijinal oldu. Bir o kadar da dekoratif :)
Şimdi devreyi incelemelisin.
Devreyi sağlıklı bir şekilde çalıştırarak tam netice almalısın.
Ben bunun için yine 2X24V regüle kartını öneriyorum. Ancak bu sefer bilimsel olarak gideceğimiz için sabırlı olmalısın.
LM337 tarafı sorunsuz çalıştığına göre LM317 veya güç transistöründe sorunlar olabilir.
Aynı zamanda devrede gözden kaçan ufak aksaklıklar veya hatalar da olabilir.
Bu durumu çözmek için kutuyu şimdilik bir kenara ayıracağız. Daha sonra istek doğrultusunda hareket ederek montaj yapacağız.
Abi yük dirençlerini ve transistörleri çıkaralım. Yerine tristör kullanalım
 
Olmaz.
Tristör kullanabilmek için devreyi modifiye etmelisin.
Üstelik hem negatif hem de pozitif tetiklemeli eşdeğer tristör araştırması yapmalısın.
Abi zaten modifiye yapmak zorundayız. Şuan elimdeki devre kartı kasaya açtığımız deliklere denk gelmiyor.
Soldaki iki vida bakır yola tekabul ediyor. Ayrıca devre kartı on-off butonun yarısını kapatıyor.
Yani kartı baştan şekillendireceğimiz kesin.
Ayrıca Bu şekilde çalışan kartta dijital voltmetreler stabil çalışmıyor.
Ve dijital voltmetreleri beslemek için ayrı bir regülatör yapmalıyız. çünkü bu halde 5v altına düşünce kapanıyorlar.
 
Abi zaten modifiye yapmak zorundayız. Şuan elimdeki devre kartı kasaya açtığımız deliklere denk gelmiyor.
Soldaki iki vida bakır yola tekabul ediyor. Ayrıca devre kartı on-off butonun yarısını kapatıyor.
Yani kartı baştan şekillendireceğimiz kesin.
Ayrıca Bu şekilde çalışan kartta dijital voltmetreler stabil çalışmıyor.
Ve dijital voltmetreleri beslemek için ayrı bir regülatör yapmalıyız. çünkü bu halde 5v altına düşünce kapanıyorlar.
Ben voltmetre beslemesini köprü diyotun ayağından almıştım.
 
Öncelikle gerekli işlemler için tasarım bütünlüğünü oluşturabilmelisin.
Yani devreyi öncelikli olarak sağlıklı çalıştırabilmelisin ki kutu montajı için devre yapabilesin.
Yukarda bahsettiğim üzere önce negatif tetiklemeli tristör temin edebilmelisin.
Sonra pozitif yöndeki ayar sorunlarını halledebilmelisin.
Hatırlarsan devrendeki LM337 sağlıklı çalışırken LM317 tarafı doğru çalışmıyordu.
Devreyi sağlıklı çalıştırdıktan sonra yeni bir devre kartı tasarlayacak ve bu kartı tam o soğutucuya monte edebilecek şekilde ölçümlendireceğiz.
Dolayısı ile devre kartındaki deliklerin yeri bile önem arzedecektir.
devre çalışıyor. potun bacağı kopmuş. lehimledim düzeldi.
tristörü araştırıyorum.
 
Bir hata daha buldum ama içinden çıkamadım.
Görünüşe göre fişi prize taktığım da LM317 tarafı röleyi çekiyor. Ama default da röleyi çekmemesi (Com - NC Kapalı olması) lazım. Sadece kısa devre anında röleyi çekip (Bu durum da Com-NO ya çekmeli) akımı yük direncine bindirmeli ve buzzeri öttürmeli. Ama ters olmuş nasıl olmuşsa.

317.png
 
Bir hata daha buldum ama içinden çıkamadım.
Görünüşe göre fişi prize taktığım da LM317 tarafı röleyi çekiyor. Ama default da röleyi çekmemesi (Com - NC Kapalı olması) lazım. Sadece kısa devre anında röleyi çekip (Bu durum da Com-NO ya çekmeli) akımı yük direncine bindirmeli ve buzzeri öttürmeli. Ama ters olmuş nasıl olmuşsa.

1819 eklentisine bak
o hat üzerindeki BC557 sağlam mı acaba?
 
Eksi tristör var mı ben de bilmiyorum.
Devre o hali ile normal çalışıyor mu. Yeterli akımı çekebiliyormusun.
Şuan dijital göstergeler ile boğuşuyorum. düzgün çalışmıyorlar hiç bir türlü.
Dur bir akım çekme olayını da test edeyim yazıyorum hemen.
 

Çevrimiçi personel

Forum istatistikleri

Konular
8,450
Mesajlar
138,601
Üyeler
3,344
Son üye
seyfi

Son kaynaklar

Son profil mesajları

mechanic ayhanarican mechanic wrote on ayhanarican's profile.
https://www.allmystery.de almanca biliyorsan burada araştır. Yapay zekada çeviriyor gerçi.
Almanların matematik bilgisi daha iyi oluyor.
“Kendi yolunu çizen kişi, kimsenin izinden gitmez.” – Nietzsche
Kim İslâm’da güzel bir çığır açarsa (güzel bir alışkanlık başlatırsa), onun sevabı ve kendisinden sonra ona uyanların sevapları, onların sevaplarından hiçbir şey eksilmeksizin ona da yazılır.
erdemtr55 taydin erdemtr55 wrote on taydin's profile.
Merhaba Taydin bey,
Gruba spms serisi yapıcak mısınız?
ben 3 sargılı toroid ile 2 adet flyback sürücek bir devre yapmayı düşünüyorum.size soracak sorularım vardı?
Mutluluğun resmi illa güzel çizilmiş tablo olmak zorunda değil.Bazen basit bir çizgi,doğru bir renk,yada küçük bir detay
Back
Top