Şöntün İKİ UCU arasındaki voltajı ölçeceksin.https://www.projehocam.com/arduino-lcd-voltmetre-yapimi/ voltmetre yapmışlar buradaki gibi iki pin lazım gnd ler ortak değil ortak olursagiriş kaynağını ölçeriz. 1. gibi gnd de direncin diğer tarafında.
İşte orası karışıyor bende. Şöntün 30v tarafı +, diğer tarafı gnd desek tamam voltajı bulduk. Ama bu voltajı tek kablo ile nasıl pine götüreceğiz?Cevap hiçbiriŞöntün İKİ UCU arasındaki voltajı ölçeceksin.
Evet direnç bölücü ile sorun çözülebilir gibi görünüyor. Bu işlemleri test edip kafamda oturttuktan sonra opamp ve adc olaylarını kurcalayacağım. Bakalım onlar ne işe yarıyor.10194 eklentisine bak
sağdaki uçlar prob oluyor söntün iki ucuna bağlanıyor.
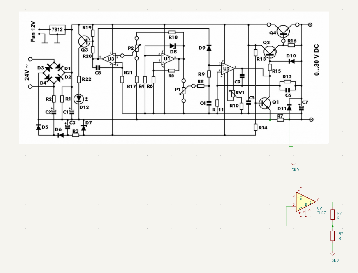
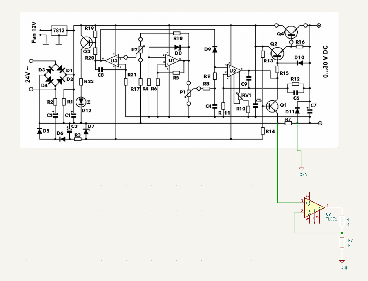
Haydaaa. Ne güzel opampsız analog pine kadar gitmiştik. Şimdi bir de bu opamp'ı anlamaya çalışacağız.Güç kaynağında şöntün bir ucu şasede olduğu için iş kolaylaşıyor. Şöyle bir devre ile senin iş olur:
10201 eklentisine bak

Çoook harika anladım olayı ama bir sorum eksik kaldı. Devrede simetrik besleme yok. Opamp'ı nasıl besleyeceğiz? Tek kanaldan beslesek yeter mi?Opamp'in görevi şönt üzerinde düşen voltajı yükseltmek. Şöntten maksimum akım geçerken (3 Amper) üzerinde 0.66 V olacak. Ama biz opamp çıkışında 5 V a yakın bir değer çıkmasını istiyoruz ki arduino'daki 10 bit ADC nin tüm çözünürlüğünü kullanabilelim.
Al sana daha ayrıntılı şema. Buradaki direnç değerleri kazancı belirliyor. Kazanç = 1 + R1/R2
10204 eklentisine bak
ve bu şönt aynı zamanda bağlayacağın yüke göre bir miktar gerilim düşümü sağlayacak
Çoook harika anladım olayı ama bir sorum eksik kaldı. Devrede simetrik besleme yok. Opamp'ı nasıl besleyeceğiz? Tek kanaldan beslesek yeter mi?
Edit: tamam ya, son şema da o da varmış. Sonradan farkettim.![]()