- Katılım
- 27 Şubat 2019
- Mesajlar
- 12,917
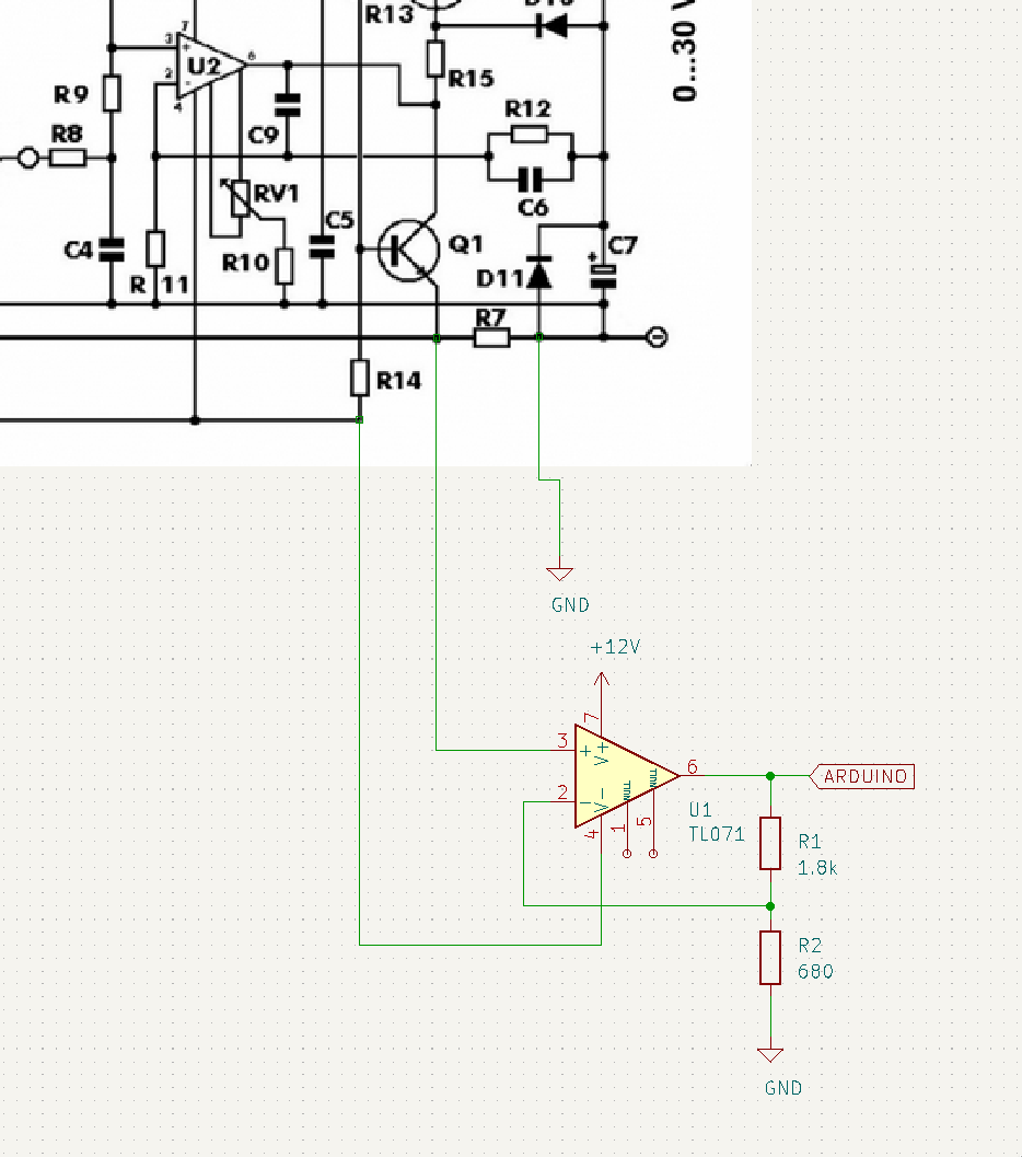
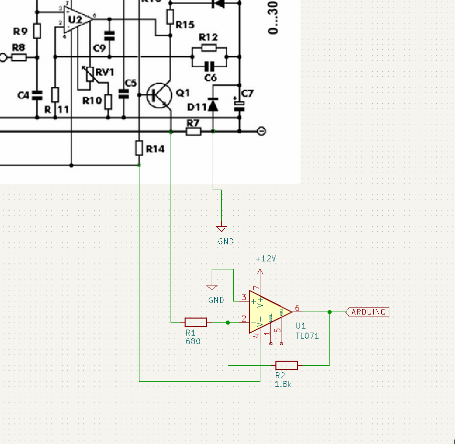
Başka bir soru sorayım. Kullanacağımdan değilde madem devreyi 5A yapacağız kullanıyormuş gibi şartları yerine getirmesi lazım. Bu durumda şönt direnci üzerinden 5A geçerse dayanır mı?
Eeee şeyden...
Dur benim bi işim çıktı dönünce yazacağım.
Şeyden...O zaman sana bir soru, bakalım tam anlamış mısın. Neden negatif besleme kullanıyoruz ve opamp'in negatifini şaseye bağlamıyoruz? Neticede şöntten geçecek akımın yönü hep aynı ve opamp çıkışı her zaman pozitif olacaktır.
Eeee şeyden...
Dur benim bi işim çıktı dönünce yazacağım.

