Trafoda kasaya bağlı tabandan vidalarla.Trafodan dolayı zaten şebekeden izoleyiz. Tehlike yaratacak bir şey yok. Toprak bağlantısını sadece kasasına yapsan yeter. Sekonder tarafla elektriksel ilişkisi olmasın. Zaten kullandığımız hazır güç kaynakları da öyle.
Toplamda 2 ampere yakın harcamayı sence opamp yapıyor olabilirmi?Opamp'ın 4 ve 7 nolu besleme yollarını kestim.
4 nolu bacaktan 425mA akım çekiyor, 7 nolu bacaktan 1400mA akım çekiyor.
Akım değerlerinde bir anormallik var ölçümler μA olmasın?
Benim de aklıma yatmadı ama gördüğüm değer oydu.Toplamda 2 ampere yakın harcamayı sence opamp yapıyor olabilirmi?
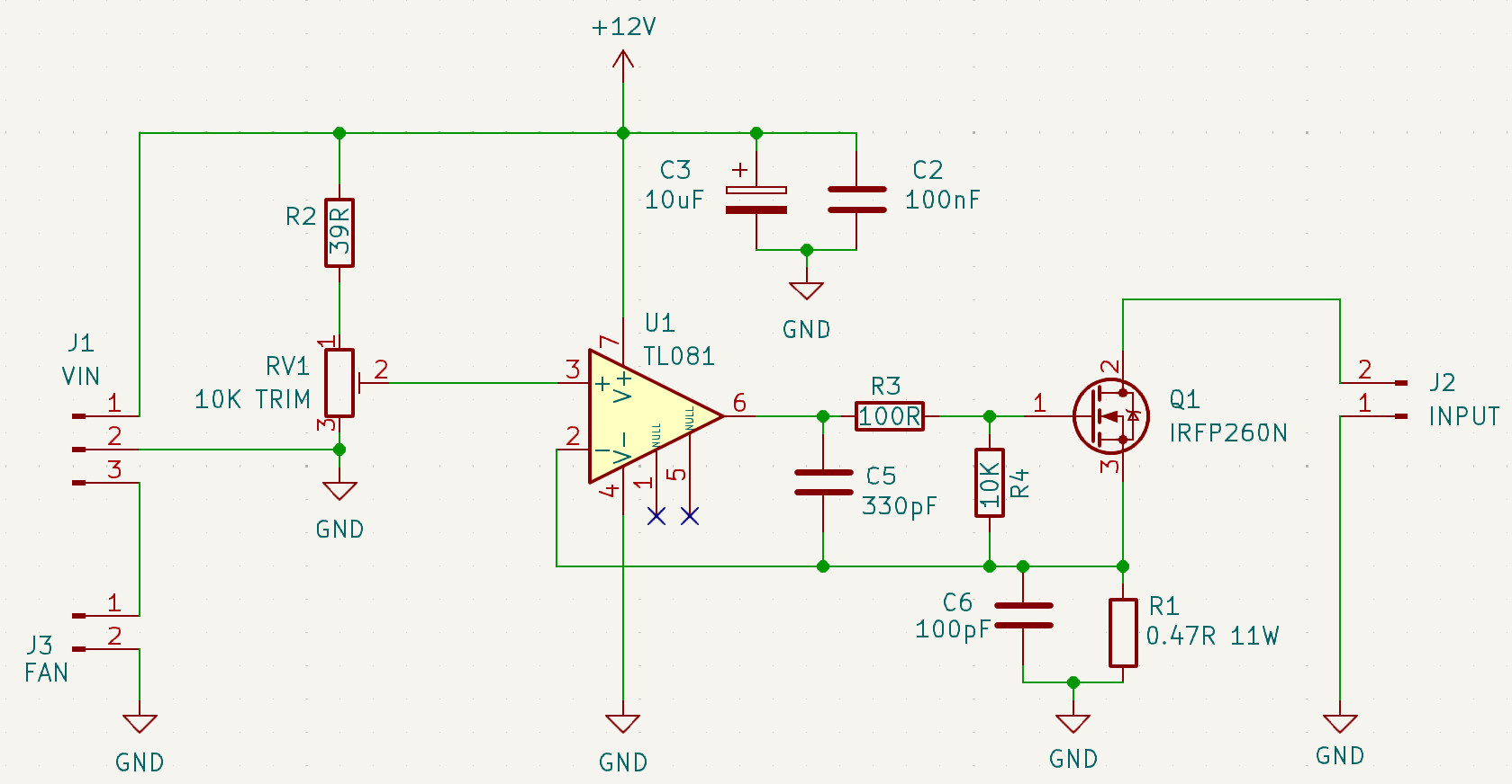
Başka göze çarpan bir şey var mı abi? Bu gün yapacağım muhtemelen bunu.Tek besleme icin opampi LM358'e cevirmelisin.
Çok turlu büyük pot var elimde de bunların fiyatından haberin var mı senin abi?Çok turlu pot alabilirsin belki akım ayarı için. Hatta şöyle birşey de taksan çok yakın bir akım ayarı yapabilirsin
37797 eklentisine bak

IRFP260'ı koruma amaçlı bir şey düşünmeyecek miyiz? En önemli sorunumuz o.LM358 datasheet'ine göre boşta çektiği akım da 1 mA altı. O yüzden 2x12V 7.5 VA lık bir fındık alırsan, hem devreyi hem fanı beslersin. Devre için bir de lineer regülatör almakta fayda var 7812.
Fan için de trafonun diğer sargısını tek diyot kondansatör ile yarım dalga doğrultup kullanabilirsin. Ama fanı öyle bir yerleştir ki, opamp ve şönte olan mesafesi maksimum olsun, ve arada da mümkün ise soğutucu olsun, soğutucu da şaseye bağlı olsun. Fan dan gelen parazitlerin etkisini minimuma indirmek lazım.
Çok turlu büyük pot var elimde de bunların fiyatından haberin var mı senin abi?![]()
Mantığı anladım abi.Bence onu V3 için düşünelim. Bu devrede işin mantığını anlamak daha faydalı olur, amaç bu olunca da minimum komponent, minimum karmaşıklık istenir.
O paraya fındık trafoyu alırım ben.Çok da uçuk değil. Daha ucuzları da var ama böyle büyük tekerlekli de çok güzel ayarlanır
37800 eklentisine bak![]()
B2 46mm Dial Hassas Potansiyometre Başlığı Potansiyometre Başlığı Motorobit - Motorobit.com
B2 46mm Dial Hassas Potansiyometre Başlığı Potansiyometre Başlığı B2 46mm Dial Hassas Potansiyometre Başlığı 6.35mm şaft çaplı potansiyometreler ile kullanabileceğiniz kaliteli potans başlığıdır. Potansiyometrenin 1 devrini 15 devir ile göstergeli olarak hassas ayarlamada kullanılan pot başlığıdır.www.motorobit.com
Mantığı anladım abi.
Yani eğer yanlış anlamadıysam;
Opamptan 12v'u voltaj bölücü trimpot ile Mosfete azar azar göndererek anahtarlıyoruz. Mosfetin çektiği akımı da 11W üzerinde yakıyoruz.
Sadece opamp tarafında 2 nolu bacağa gelen geri beslemenin matematiksel kısmını anlayamadım.