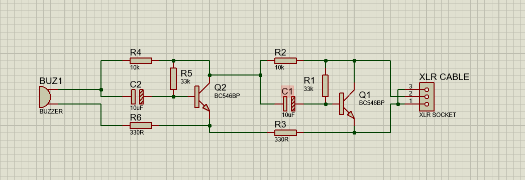
Elektret kondenser mikrofon devresi (electret condenser mic circuit)

Bizde makine otomasyon elektronik karışık gitti elektronik hocası derse girmedi doğru düzgün hshshsh
Benim gidecek bir okulum bile olmadı. Ama çok iyi olmasa da kendi çapımda bir bilgi birikimim oldu. İnsan önce kendini geliştirmeyi bilmeli, daha sonra okuldan, öğretmenden medet ummalı. Şimdi bir işe girsen, senden birşey isteseler "Derse öğretmen girmedi, bilmiyorum" diyemezsin. Mecbur yapacaksın o işi.
Yav neyse çenem düştü yine. Bazen nasihat moduna giriyorum kendim çok iyi bir halt başarmışım gibi. Dediğimi yap, yaptığımı yapma :D
 
Benim gidecek bir okulum bile olmadı. Ama çok iyi olmasa da kendi çapımda bir bilgi birikimim oldu. İnsan önce kendini geliştirmeyi bilmeli, daha sonra okuldan, öğretmenden medet ummalı. Şimdi bir işe girsen, senden birşey isteseler "Derse öğretmen girmedi, bilmiyorum" diyemezsin. Mecbur yapacaksın o işi.
Yav neyse çenem düştü yine. Bazen nasihat moduna giriyorum kendim çok iyi bir halt başarmışım gibi. Dediğimi yap, yaptığımı yapma :D
Bize elektroniği hemde üç iş disiplininden oluştuğu için yüzeysel anlattılar sınıfta elektroniğin e sini bilmeyenlerde olduğu için detay vermediler yani frekans falan hiç bilmiyorum ama öğrenmeyi isterim
 
Bir sistemin gürültü analizini yaparken aşama aşama gitmen lazım. Öncelikle mikrofonu hiç bağlama, girişleri kısa devre et ve o şekilde arka plan gürültüsüne bak. Eğer mikrofon bağlı değilken bile arka plan gürültüsü varsa mikrofona birşey yapmanın anlamı yok.
 
Bir sistemin gürültü analizini yaparken aşama aşama gitmen lazım. Öncelikle mikrofonu hiç bağlama, girişleri kısa devre et ve o şekilde arka plan gürültüsüne bak. Eğer mikrofon bağlı değilken bile arka plan gürültüsü varsa mikrofona birşey yapmanın anlamı yok.
Uca'nın "L IN" girişini kısa devre etsem de etmesem de aşağıdaki gibi bir grafik görüyorum.
Buna gürültü demek doğru mu bilmiyorum. -78db sanki iyi bir değer gibi. Yada ben rakamları yanlış hatırlıyor olabilirim.

ucain.png


Mikrofon devresini kısa devre edemiyorum.
Mikrofonun bacaklarını kısa devre etmeye kalktım mikser üzerindeki ışık direk yanınca tırstım çektim.
Çıkışıda kısadevre yapamıyorum çünkü uçlarında 48v var.

Bu durumda devre çalışır halde yaptığım testin grafik hali aşağıdadır.
Mikserden az bir şey daha level yada kazanç verirsem feedback oluşuyor. Şuan tam sınırda.
mic_on.png


20211220_204749.jpg



Eğer LM1875 amfiyi kapatıp "level potu" ortaya kadar alırsam feedback'i yok sayıyorum ve grafik aşağıdaki gibi oluyor;
boştaki_mic.png


Tabi devre tamamen bread board üzerinde ve kablolar ile bağlantı yapılmış durumda.
Baskı devresini yapıp ekranlarsak sanki daha iyi bir sonuç çıkar ortaya.

20211220_205758.jpg
 
Şimdi benim babyface pro ses kartı ile denedim. XLR mikrofon girişini kısa devre edersem ve kazancı 0 dB yaparsam, arka plan gürültüsü -95 dBV seviyesinde.

1640026497152.png


Eğer kazancı maksimum değer olan 65 dB yaparsam, arka plan gürültüsü -58 dBV lara çıkıyor.

1640026560414.png
 
Devre çok küçük olduğu için delkli plakete yaptım.
20211221_145812.jpg
20211221_145752.jpg


Üzerini kağıt bant ile sardıktan sonra ile alüminyum folyo ile faraday kafesi yaptım.
Faraday kafesi herhangi bir yere bağlı değil.
20211221_145834.jpg
20211221_144128.jpg


Bu şekilde aldığım test aşağıdadır;
 
Devre çok küçük olduğu için delkli plakete yaptım.
14930 eklentisine bak 14928 eklentisine bak

Üzerini kağıt bant ile sardıktan sonra ile alüminyum folyo ile faraday kafesi yaptım.
Faraday kafesi herhangi bir yere bağlı değil.
14929 eklentisine bak 14931 eklentisine bak

Bu şekilde aldığım test aşağıdadır;
14927 eklentisine bak
Merhaba denemelerim sonucunda kondansatör değerini küçültüğümüzde pes seslerin ortadan kalktığını buldum denemeye devam o dip ses gidecek :kizgin4::katil2::katil2:
 
Bu devreyi yapmadım, ama şu devreyi yaptım:

1640177385088.png

Değiştirdiğim kısımlar: opamp olarak TL072 kullandım, 75K yerine 68K direnç koydum, 10pF koymadım, 49.9 ohm çıkış direnci koymadım. Bunlar olmadan stabil çalışıyor.

mic_full.png

Gain yüksek. Telefonla açtığım bir ton 20 cm gibi bir mesafede 0 dB'ye kadar geliyor. 50 Hz gürültüsünü engellemek biraz uğraştırdı. Özellikle kapsülün kendisini iyi ekranlamak gerekiyor. Genel gürültü -60-70dB civarında, ki ölçümü yaptığım yer çok gürültülü (güç kaynağı fanı, araba gürültüsü vs.) ve mikrofon her türlü sese karşı çok hassas. Şunu anladım ki sistemde mikrofon varken gürültü ölçümü yapmak gerçekten zor... Yankısız (anekoik) oda gibi bir yer lazım...

Bir de mikrofona distorsiyon testi yapmak istedim ama bunun için de düşük distorsiyonlu bir ses kaynağı lazım. Telefon kesinlikle yeterli değil.
 
merhaba arkadaşlar denemelere devam ederken şöyle birşey yaptım ;
Adsız2.png


kayıt başında söylemeyi unutmuşum ses saat 7 yönünde %0 saat 5 yönünde ise %100

Sevgili hocalarım bu devrenin frekans değerlerine bakabilir misiniz?
 
merhaba arkadaşlar denemelere devam ederken şöyle birşey yaptım ;14976 eklentisine bak
14977 eklentisine bak
kayıt başında söylemeyi unutmuşum ses saat 7 yönünde %0 saat 5 yönünde ise %100

Sevgili hocalarım bu devrenin frekans değerlerine bakabilir misiniz?

Arka plan gürültüsü analizi yapmak için mikrofonu kısa devre et ve o şekilde bir süre kayıt yap.

Distorsiyon analizi için de iyi bir ses kartından 300 Hz sinüs ton üret. Multimetre ile de genliğin 5 mV olmasını sağla ve ses kartının çıkışını senin mikrofonun yerine bağla. Gene bir süre kayıt yap.
 
Bu arada mikrofonlara 48 V fantom güç uygulama metotları ve kullanılan devreler ile ilgili benim bulduğum en faydalı video EEVBlog'daki şu video:


Burada konuyu anlatan kişi, Rode firmasında tasarım baş mühendisi olarak çalışmış kişi. Video aslında 4 tane ayrı videodan oluşan bir seri, hepsini seyretmek lazım.
 
Merhaba arkadaşlar devreyi elimde bulunan bozuk grundig mikrofonun içine yerleştirdim mikrofonun kutusuda elimde mevcut yeni yıkadığım için çekemedim son durum budur.
IMG_20220109_232731.jpg
 

Çevrimiçi üyeler

Forum istatistikleri

Konular
8,388
Mesajlar
137,775
Üyeler
3,321
Son üye
osarbusa

Son kaynaklar

Son profil mesajları

mechanic ayhanarican mechanic wrote on ayhanarican's profile.
https://www.allmystery.de almanca biliyorsan burada araştır. Yapay zekada çeviriyor gerçi.
Almanların matematik bilgisi daha iyi oluyor.
“Kendi yolunu çizen kişi, kimsenin izinden gitmez.” – Nietzsche
Kim İslâm’da güzel bir çığır açarsa (güzel bir alışkanlık başlatırsa), onun sevabı ve kendisinden sonra ona uyanların sevapları, onların sevaplarından hiçbir şey eksilmeksizin ona da yazılır.
erdemtr55 taydin erdemtr55 wrote on taydin's profile.
Merhaba Taydin bey,
Gruba spms serisi yapıcak mısınız?
ben 3 sargılı toroid ile 2 adet flyback sürücek bir devre yapmayı düşünüyorum.size soracak sorularım vardı?
Mutluluğun resmi illa güzel çizilmiş tablo olmak zorunda değil.Bazen basit bir çizgi,doğru bir renk,yada küçük bir detay
Back
Top