RS485 Direnç Seçimi

yıldız kullanacaksanız hızı düşürün, bias dirençleri gerekli ama mesafe kısa ise sonlandırma şart değil.

sonlandırmanın amacı kablonun iletim hattı gibi davranarak oluşturduğu yansımaların bit hatasına sebep olmaması. hatta bunun tablosu vardı kac metre/baud olursa sonlandırma direnci gerekli diye. kısa mesafelerde bu iletim hattı yansıması zaten aynı bitin içinde kayboluyor.

hızı düşürürseniz inanılmaz işler yapabiliyor, diyafon sistemlerinde bırak yıldızı 50 dairelik apartmanda her yerden her yere kablo ile bağlı empedans falan zaten yok 6 telli diyafon kablosu. ama nereden kurtarıyor maksimum hız 300 baud. masterda 560 ohm bias dirençleri var.

bir de uzun hatlarda göreceli hızlı haberleşme kullanılacaksa slew rate limited transreceiver (max483) kullanılırsa gene birçok hatanın önüne geçilir.

 
Dönüştürücünü harici olarak besleyeceksen izole etmek kolay. Hem usb üzerinden enerji alsın hem izole olsun dertli.
O iş için 5v Dc dc izolatör bakıyorum da bi yandan pahalı geliyor bir yandan ucuz fiyat algım kırıldı :katil2:
İlk ben de harici adaptör ile besleyeyim dedim ama usb ile çok daha kompakt olacak
 
TI nin RS485 ile ilgili aşağıdaki dokümanı işinize yarayabilir.


Örnek olması açısıdan kablo hızı ve terminasyon dirençleri ile ilgili iki resmi mesaja ekledim. Daha fazlası doküman içerisinde.

Uzun zaman önce 3 adet cat5 (305 metrelik) kablo makarasını uc uca ekleyip mesafe denemesi yapmıştım. Hızları hatırlamıyorum ama büyük ihtimal 9600 baudrate ile denemiş olabilirim. Test başarılı şekilde sonuçlandı, tabi uzun süreli kullanım söz konusu değildi.

firefox_nirBzXmAj3.png
firefox_SGXGFGuyFJ.png
 
USB 485 çeviriciler de temel olarak ch340 ve max485 var. Rw işi nasıl oluyor.?

Daha çok ipucu oldu ama çözersin sen :ok1:
Hocam siz yazınca farkına vardım daha önce nasıl yapıyor diye düşünmemiştim sonra elimde bir dönüştürücü vardı açıp baktım Rw pinleri bir kaç kompenant ile Rw pinine bağlanmış.
Elimde olan dönüştürücüde böyle yapmışlar tabii CH340 da var usb girişinde.
Ekran Alıntısı5.PNG
 
Ch340 da RX, TX haricinde, diğer standart rs232 de tanımlı IO larda bulunuyor.
Beklenen tasarım RTS veya DTR pinleri ile RS485 chipinin hangi moda alınacağı (transmit veya receive) belirlenebilir. Bu pinler yazılım ile kontrol edilebiliyor.
Uygulamamızın data gönderme ve alma durumuna göre H veya L yaparak 485 entegresini uygun moda alabilirsiniz.


firefox_93i3lJXnIC.png
 
Hocam siz yazınca farkına vardım daha önce nasıl yapıyor diye düşünmemiştim sonra elimde bir dönüştürücü vardı açıp baktım Rw pinleri bir kaç kompenant ile Rw pinine bağlanmış.
Elimde olan dönüştürücüde böyle yapmışlar tabii CH340 da var usb girişinde.
37546 eklentisine bak
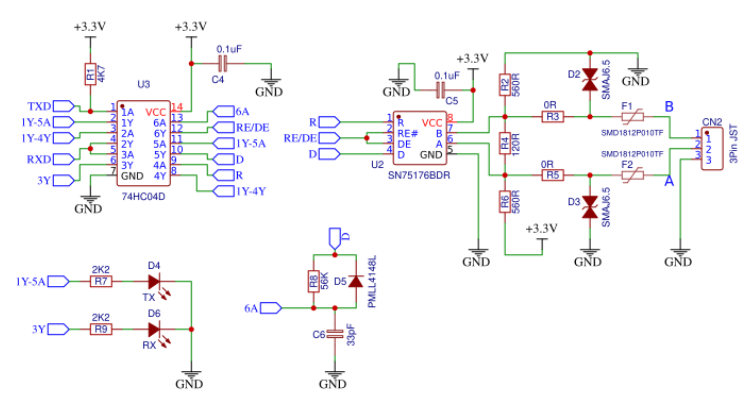
75176 Line Driver 485 için sıkça kullanılan bir çip.
Full dublex kullanıma da uygun hale gelir bir çift kullanılırsa.

Ayrıca izole devre yapmak isteyenlere Optik izolasyon öneririm.
 
75176'lara dikkatli seçilmeli, çoğu 0-70C çalışıyor aman diyim.
Artı optik izolasyon eğer sahada çalışacaksa da dikkatli seçilemli. Opto vb. malzemeleri uzaydan yağan ışınlar bozabiliyor rahatlıkla. Hele güneş alnındaysa anında gidiyor. Galvanikler çok ucuz artık bence.
 

Forum istatistikleri

Konular
8,401
Mesajlar
137,948
Üyeler
3,322
Son üye
asmukami

Son kaynaklar

Son profil mesajları

mechanic ayhanarican mechanic wrote on ayhanarican's profile.
https://www.allmystery.de almanca biliyorsan burada araştır. Yapay zekada çeviriyor gerçi.
Almanların matematik bilgisi daha iyi oluyor.
“Kendi yolunu çizen kişi, kimsenin izinden gitmez.” – Nietzsche
Kim İslâm’da güzel bir çığır açarsa (güzel bir alışkanlık başlatırsa), onun sevabı ve kendisinden sonra ona uyanların sevapları, onların sevaplarından hiçbir şey eksilmeksizin ona da yazılır.
erdemtr55 taydin erdemtr55 wrote on taydin's profile.
Merhaba Taydin bey,
Gruba spms serisi yapıcak mısınız?
ben 3 sargılı toroid ile 2 adet flyback sürücek bir devre yapmayı düşünüyorum.size soracak sorularım vardı?
Mutluluğun resmi illa güzel çizilmiş tablo olmak zorunda değil.Bazen basit bir çizgi,doğru bir renk,yada küçük bir detay
Back
Top