Triac ile Asenkron motor Kontrol HK.

Bu şekilde mi ?
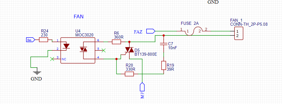
1670593250545.png
 
@Ahmet Ustam, çok teşekkür ederim. Polariteyi değiştirip interuptı da Falling yapınca sistem çalıştı.. Çok teşekkürler.
 
@Ahmet Ustam, çok teşekkür ederim. Polariteyi değiştirip interuptı da Falling yapınca sistem çalıştı.. Çok teşekkürler.
usta değilim.
yardımcı olduysam ne mutlu, triyak 2 sebepten patlar ye katalog değerleri dışında birşeye maurz kalıyordur.
yada fazla stress altındadır.
0.55kW 220V bu değerler BT139un çok rahat kaldırabileceği bir yük ama stress altında BTA40'da alsan bu yükü kaldıramaz.
kolay gelsin.
 
Son düzenleme:
Eyvallah, osiloskopsuz olmanın dezavantajları. Osiloskobumuz olsa 0da acamadigimizi gorebilirdik...
 
Eyvallah, osiloskopsuz olmanın dezavantajları. Osiloskobumuz olsa 0da acamadigimizi gorebilirdik...
triyak ile çok içli dışlı olmayınca bunu bir sorun olarak algılamıyorsun abi.
benim AC dimmer yaparken bozduğum onlarca BTA'lar BT'ler var.
Kullandıkça öğreniyorsun triyağın karakterini.
TO92 kılıfta sürekli 1A süren biliyorum ve triyak yıllarıdır çalışıyor biraz içli dışı olmak lazım triyaklar ile.
 

Çevrimiçi personel

Forum istatistikleri

Konular
8,442
Mesajlar
138,479
Üyeler
3,342
Son üye
fatih46

Son kaynaklar

Son profil mesajları

mechanic ayhanarican mechanic wrote on ayhanarican's profile.
https://www.allmystery.de almanca biliyorsan burada araştır. Yapay zekada çeviriyor gerçi.
Almanların matematik bilgisi daha iyi oluyor.
“Kendi yolunu çizen kişi, kimsenin izinden gitmez.” – Nietzsche
Kim İslâm’da güzel bir çığır açarsa (güzel bir alışkanlık başlatırsa), onun sevabı ve kendisinden sonra ona uyanların sevapları, onların sevaplarından hiçbir şey eksilmeksizin ona da yazılır.
erdemtr55 taydin erdemtr55 wrote on taydin's profile.
Merhaba Taydin bey,
Gruba spms serisi yapıcak mısınız?
ben 3 sargılı toroid ile 2 adet flyback sürücek bir devre yapmayı düşünüyorum.size soracak sorularım vardı?
Mutluluğun resmi illa güzel çizilmiş tablo olmak zorunda değil.Bazen basit bir çizgi,doğru bir renk,yada küçük bir detay
Back
Top