Universal Havya Kontrolcüsü Tasarımı

bir yerden mi okudum yoksa uyduruyor muyum emin değilim. net hatırlamıyorum ama şöyle bir bilgi:

MCU'ların içinde ADC'ler için dahili bir referans voltajı birimi oluyor atıyorum 3.3v- 5v gibi. Bu referans istenirse dışarıdan da verilebiliyor.
eğer böyle bir şey varsa dışarıdan 1v veya daha az 0.5v gibi bir referasn ayarlanır opamp kazancını çok yükseltmeden adc'ye giriş yapılabilir. hem çözünürlük kaybı da daha az olur hem de yüksek kazanç gerekmediği için gürültü azalmış olur.
pico üstündeki analog referans bir RC filtre ile 3.3 durumda değiştirmem çok zor
ben yapsam bile diğer yapacaklar için zor olur.

Sinyal uzerindeki gurultu degerini dusuremedigin surece bu yontem cok oynak sonuclara neden olur.
TC yi kısa devre edip akım okusam TC ömrü kısalır mı?
 

Şu incelemeyi bi izlermisiniz ? Adam kullanılan filtre kondansatöründen op ampına işlemcisine kadar hepsini söylüyo.
 
Bunun neyini yapıcam hazır devre
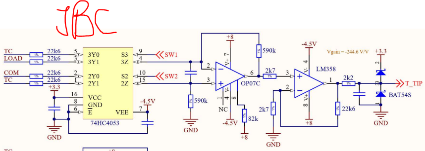
Bence en azından okuma yapan kısımı kullanabiliriz. Sonuçta adamların bunun tc'si ile rezistansı böyle bağlama nedenleri de zorluk çıkarmak. Bir iyi haber JBC nin ölçüm katındaki 2 opamp da TR'de var ilki özdisanda var 2. si LM358. Başka bir çözüm ne olabilir. INstrumentation Amplifierlara (INA) pahalı dedin, haklısın gayet 100TL üstü çoğu. Bir video atmıştım Kendinyap INA yapıyordu. Geçende inceledim UniSolder projesinde de aynısını yapmışlar. MCP6 nın çift opamplı olan kılıfı ile INA yapılmış. Bence bu da iyi bir fikir. JBC nin girişinde mux var onun nasıl çalıştığını anlamak lazım önce. Ama şu var ki devreler genel olarak aşırı karmaşık değil. İş daha çok yazılıma düşüyor gibi.
1672941900277.png

1672941862210.png
 
Bence en azından okuma yapan kısımı kullanabiliriz. Sonuçta adamların bunun tc'si ile rezistansı böyle bağlama nedenleri de zorluk çıkarmak. Bir iyi haber JBC nin ölçüm katındaki 2 opamp da TR'de var ilki özdisanda var 2. si LM358. Başka bir çözüm ne olabilir. INstrumentation Amplifierlara (INA) pahalı dedin, haklısın gayet 100TL üstü çoğu. Bir video atmıştım Kendinyap INA yapıyordu. Geçende inceledim UniSolder projesinde de aynısını yapmışlar. MCP6 nın çift opamplı olan kılıfı ile INA yapılmış. Bence bu da iyi bir fikir. JBC nin girişinde mux var onun nasıl çalıştığını anlamak lazım önce. Ama şu var ki devreler genel olarak aşırı karmaşık değil. İş daha çok yazılıma düşüyor gibi.
21572 eklentisine bak
21571 eklentisine bak
Bir tane JBC pcb'si bulun ben içindeki software'i çekerim hex yükler kullanırız.
 
İnternetten güzel bir fikir buldum, INA yerine HX711 gibi load cell çiplerinden kullanmak. İçinde hem INA hem 24-bit ADC var. Hatta LCSC'de daha da güzeli CS1237 diye bir çip var, dahili sıcaklık sensörüyle geliyor, böylece cold junction compensation yapmak çok kolay.
 
İnternetten güzel bir fikir buldum, INA yerine HX711 gibi load cell çiplerinden kullanmak. İçinde hem INA hem 24-bit ADC var. Hatta LCSC'de daha da güzeli CS1237 diye bir çip var, dahili sıcaklık sensörüyle geliyor, böylece cold junction compensation yapmak çok kolay.
Bu gün HX711 alıp deneyeceğim.
 
Hx711 direnç ölçmeye göre çalışmıyor mu? Loadcell'deki wheatstone köprüsünü ölçüyor. Inputları da buna göre. Köprüye voltaj veren bacaklar e+, e- diye işaretli. ADC'si kullanılabilirse çok iyi ama bana olmaz gibi geliyor. E+ ve e- bağlamadan kullanılsa dahili ampli çalışır mı? Bununla iyi bir ohmmetre yapılır ama.
 
Hx711 direnç ölçmeye göre çalışmıyor mu? Loadcell'deki wheatstone köprüsünü ölçüyor. Inputları da buna göre. Köprüye voltaj veren bacaklar e+, e- diye işaretli. ADC'si kullanılabilirse çok iyi ama bana olmaz gibi geliyor. E+ ve e- bağlamadan kullanılsa dahili ampli çalışır mı? Bununla iyi bir ohmmetre yapılır ama.
aldık bakalım deneyeceğiz.
fiyatı yormadı diye denemek istedim
 
aldık bakalım deneyeceğiz.
fiyatı yormadı diye denemek istedim
Belki kısıtlamaları aşılıp kullanılabilir. Fiyatını görüp görüp alasım geliyordu benim de adc'si için. Amplisinin çalışması sağlanırsa bir şekilde, bence voltaj ölçebilir.
 
Belki kısıtlamaları aşılıp kullanılabilir. Fiyatını görüp görüp alasım geliyordu benim de adc'si için. Amplisinin çalışması sağlanırsa bir şekilde, bence voltaj ölçebilir.
İçinde 24bit adc varsa hurafe değilse ben o adcyi kullanırım
 
Kartı 3v3 ile besledim.
E+ E- pinlerinden 2.14V çıkıyor.
A+ A- B+ B- pinleri analog girişler diye düşünüyorum bir pot ile deney yapalım.
 
adc saat gibi çalışıyor :)

A+ KANALI TC+
B- KANALI TC-
Çakmak ile ısıtıyorum dijital olarak okuduğumuz değer artıyor üstüne küçük bir soğtuucu deydiriyorum okuduğum adc değeri düşüyor.
ama çok büyük sayılar ben pek sevmem bu kadar büyük sayılar ile uğraşmayı fakat daha uygun maliyete bu hassaslığı yaklayamacağımız için mecbur :)

nerdeyse yok parasına 24Bit adcmiz oldu.
 
adc saat gibi çalışıyor :)

A+ KANALI TC+
B- KANALI TC-
Çakmak ile ısıtıyorum dijital olarak okuduğumuz değer artıyor üstüne küçük bir soğtuucu deydiriyorum okuduğum adc değeri düşüyor.
ama çok büyük sayılar ben pek sevmem bu kadar büyük sayılar ile uğraşmayı fakat daha uygun maliyete bu hassaslığı yaklayamacağımız için mecbur :)

nerdeyse yok parasına 24Bit adcmiz oldu.
Nasılsa işlemci 32 bit. Yalnız örnekleme hızı çok düşük değil mi bunların.
 
Nasılsa işlemci 32 bit. Yalnız örnekleme hızı çok düşük değil mi bunların.
80 milisaniye aralıkla okuyorum daha 'nan' veya aynı değeri döndürme görmedim.
MAX6675 200 altında okutmuyordu 40 takla atmak lazımdı şimdilik hazır kütüphane ile 80 milisaniye ile çok güzel okuyoruz biraz tırmalasam kütüphaneyi 50ye kadar düşürürüm.

her yerde işe yarar bu 20 liraya 8 bit adc bile alamayız normalde. Bunda bir numara var ben görmüyor olabilirim yada kimsenin aklına gelmedi bunu adc olarak kullanmak.
@ckocagil abiye teşekkür ederiz.
 

Çevrimiçi personel

Forum istatistikleri

Konular
8,447
Mesajlar
138,549
Üyeler
3,343
Son üye
Yigitaatalay

Son kaynaklar

Son profil mesajları

mechanic ayhanarican mechanic wrote on ayhanarican's profile.
https://www.allmystery.de almanca biliyorsan burada araştır. Yapay zekada çeviriyor gerçi.
Almanların matematik bilgisi daha iyi oluyor.
“Kendi yolunu çizen kişi, kimsenin izinden gitmez.” – Nietzsche
Kim İslâm’da güzel bir çığır açarsa (güzel bir alışkanlık başlatırsa), onun sevabı ve kendisinden sonra ona uyanların sevapları, onların sevaplarından hiçbir şey eksilmeksizin ona da yazılır.
erdemtr55 taydin erdemtr55 wrote on taydin's profile.
Merhaba Taydin bey,
Gruba spms serisi yapıcak mısınız?
ben 3 sargılı toroid ile 2 adet flyback sürücek bir devre yapmayı düşünüyorum.size soracak sorularım vardı?
Mutluluğun resmi illa güzel çizilmiş tablo olmak zorunda değil.Bazen basit bir çizgi,doğru bir renk,yada küçük bir detay
Back
Top