0 - 30V, 5A Demonte Güç Kaynağı Tasarımı

Eğer yapılabilecek bir şey ise proje listeme ekleyeyim.
Uzun zamandır yapmak istediğim ne varsa yavaş yavaş sana da lazım oluyor. Elimde gene hazır bir proje var da... Bu sefer söylemeyeceğim! Sonra bana patlıyor. :D

Bir de üyelerimizden @FxDev'in sitesinde bir projesini görmüştüm. Belki o yardımcı olur.

 
  • Haha
Reactions: 333
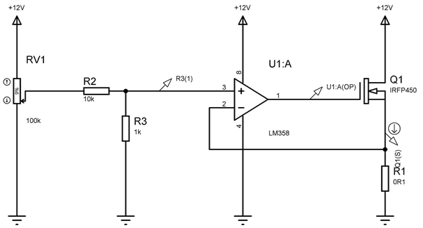
Şöyle basit bir elektronik yük yapabilirsin:

1612464617015.png


Ama potansiyometreyi çok dikkatli çevirmen lazım. Önce minimuma getir, sonra akımı ölçüyorken yavaş yavaş arttır.
 
Senin d882 ısınıyorsa başka bir problem olmalı. Ben 4A çektim d882 ısınmadı bile.
Yavaş yavaş, power transistör mevzusuna geliyoruz ;)
Fan destekli olarak 5-6 amper sürekli çekmeye başlayınca nasıl olacak merak ediyorum?
Bu boyutta bir projeyi test etmek için Suni yük olarak, 10ohm 50w lık 5 tane taş direnç yeterli olacaktır diye düşünüyorum.
 
Yanık hocam 4 defa değiştim kısa devre koruması test etmeye çalışıyorum pat gidiyor transistör...
Ona bağlı 1 diyot 2 direnç var. Onları kontrol ettin mi?
Mümkünse devrenin iyi çekilmiş bir resmini koy. Bakalım gözden kaçan bir şey var mı.
 
Yavaş yavaş, power transistör mevzusuna geliyoruz ;)
Fan destekli olarak 5-6 amper sürekli çekmeye başlayınca nasıl olacak merak ediyorum?
Bu boyutta bir projeyi test etmek için Suni yük olarak, 10ohm 50w lık 5 tane taş direnç yeterli olacaktır diye düşünüyorum.
4 ohm 90W var halihazırda. 2A filan çekiyor max. 10ohm lar paralel mi bağlanacak seri mi?
 
4 ohm 90W var halihazırda. 2A filan çekiyor max. 10ohm lar paralel mi bağlanacak seri mi?
Ben paralel yaparak kullanmıştım. 5 tanesi paralel olunca iki ohm oluyor. 12 voltta 2ohm ile 6 amper ile stres testi rahat yapılır.24 voltta 5 ohm ile 5 ampere yakın çekersin.
Böylece bunun gibi farklı voltajlarda stres testi yaparsın.
 
Bu IRFP450 anahtarlama MOSFET'i, o yüzden elektronik yük olarak kullanılırsa lineer bölgede çalışacak ve kısa zamanda telef olacak diye düşünüyorum.

Neden telef olsun? Lineer bolgede caliscak ama mosun kilif gucunu asmadigin surece calismazmi?

Edit: mosun ne olduguna bakmadim. Devre yapisi guzel. Baska mos yada transistor olabilir.
 
Neden telef olsun? Lineer bolgede caliscak ama mosun kilif gucunu asmadigin surece calismazmi?

Anahtarlama için tasarlanmış olan bir MOSFET'i lineer bölgede çalıştırırsan, akım ve ısı dağılımı homojen olmuyor. Bazı yerler çok daha fazla ısınıyor ve genel arıza durumunu tetikliyor. Ayrıntılar için "MOSFET hotspot" diye aratılabilir.
 
150-200W atıyorum tek bir mosfetten. Yarıiletkeni soğutabildikten ve SOA içinde çalıştırtan sonra problem yok.

Benim bildiğim bu sadece lineer modda çalışacak şekilde tasarlanmış olan MOSFET'ler için geçerli. Böyle bir MOSFET'i SOA içinde çalıştırıyorsan sorun yok. Ama anahtarlama için tasarlanmış olan bir MOSFET'i lineer bölgede çalıştırıyorsan SOA içinde tutmak çok zor oluıyor. Hotspot oluşumu nedeniyle yongada tahribat meydana geliyor.
 
@taydin daha mosfetlerin gate drain normalde kapalı modellerinin de olduğunu geçen sene öğrendim.
Aslında mosfetleri Sadece zayıf akım da RF te kullanmayı severim.
İşin switch-mode veya güç kısmı ile hiç ilgilenmedim.
Gerek BJT transistör ve gerekse fet mosfet dual gate mosfet kullanım alanları ve "bunların biaslanmaları" hakkında bilgi veren bir başlık açar ve bilgilerinizi/ paylaşırsanız sevinirim.
 
Diyot olarak KBPC5010 kullanılan 30volt-30amperlik aynı AliExpress kitini kullanan proje.Yapılan modifikasyonlar belirtilmiş.

Ben 0-18V 5A lik yaptım.@taydin yardımı ile de bitirdim.Yukarıdaki linkteki modifikasyon dan biraz faydalandım tabii ki.
 
Şöyle basit bir elektronik yük yapabilirsin:

8014 eklentisine bak

Ama potansiyometreyi çok dikkatli çevirmen lazım. Önce minimuma getir, sonra akımı ölçüyorken yavaş yavaş arttır.
Bu gün eve geçince bu düzeneği kuracağım. 3A'e kadar test edeceğim. Duruma göre 3-4dk boyunca 3A çekerim yanmazsa kapatırım. Bir sonraki aşamaya geçeriz.

Bu arada mesaj geldi kargodan. Tahminim trafoyu bu gün teslim edecekler.
 

Çevrimiçi personel

Forum istatistikleri

Konular
8,446
Mesajlar
138,539
Üyeler
3,343
Son üye
Yigitaatalay

Son kaynaklar

Son profil mesajları

mechanic ayhanarican mechanic wrote on ayhanarican's profile.
https://www.allmystery.de almanca biliyorsan burada araştır. Yapay zekada çeviriyor gerçi.
Almanların matematik bilgisi daha iyi oluyor.
“Kendi yolunu çizen kişi, kimsenin izinden gitmez.” – Nietzsche
Kim İslâm’da güzel bir çığır açarsa (güzel bir alışkanlık başlatırsa), onun sevabı ve kendisinden sonra ona uyanların sevapları, onların sevaplarından hiçbir şey eksilmeksizin ona da yazılır.
erdemtr55 taydin erdemtr55 wrote on taydin's profile.
Merhaba Taydin bey,
Gruba spms serisi yapıcak mısınız?
ben 3 sargılı toroid ile 2 adet flyback sürücek bir devre yapmayı düşünüyorum.size soracak sorularım vardı?
Mutluluğun resmi illa güzel çizilmiş tablo olmak zorunda değil.Bazen basit bir çizgi,doğru bir renk,yada küçük bir detay
Back
Top