- Katılım
- 24 Şubat 2018
- Mesajlar
- 26,691
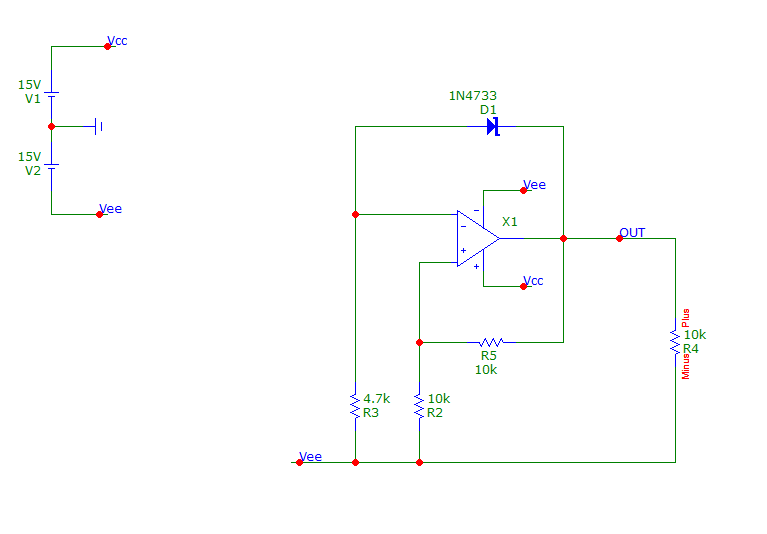
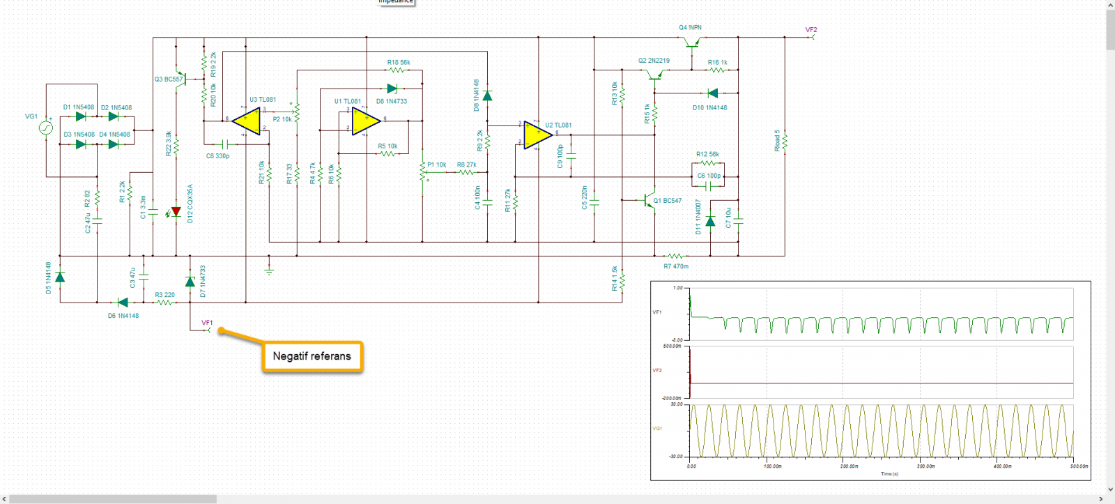
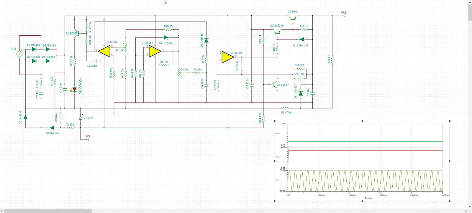
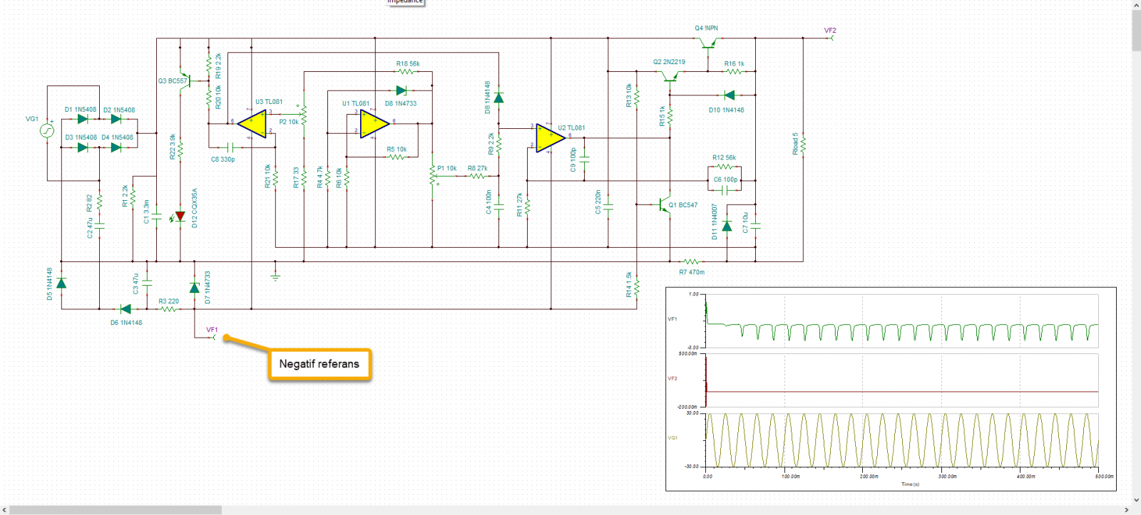
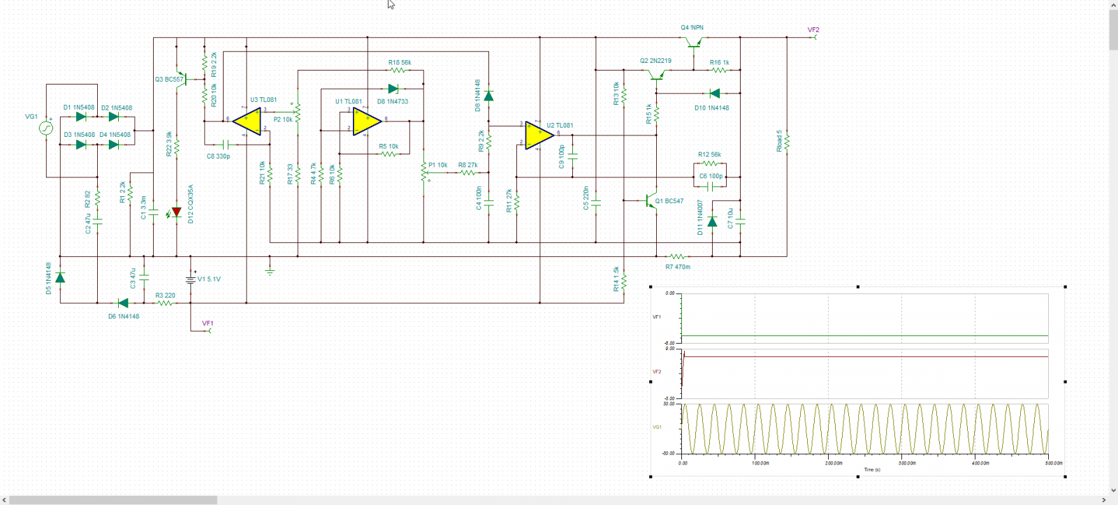
Ama bu devrenin temel mantığını hala kafamda oturtamadım. Bu şekilde zenerli feedback devrelerini biz opamp limitör devresi olarak öğrenmiştik. Bu devrede sadece bu yok ama. Bence bu devre bir limitör ile histerezisli komparatörün birleşiminden oluşuyor. Paul Horowitz hazretlerinin kutsal kitabına biraz bakmam gerekecek gibi 

)