12V-1A Güç kaynağı tasarımı


adjpwrsch.jpg



1733829392608.png


BXIiX.png
 
Bu OPA548 devresi çok güzel gerçekten. Çok basit bir devre ve dijitalleşmeye de çok müsait. Eğer simetrik ±30V verilirse, iki quadrant çalışan bir güç kaynağı haline de geliyor.

Bunu denememiz lazım. Özdisan'da da var

 
Bu OPA548 devresi çok güzel gerçekten. Çok basit bir devre ve dijitalleşmeye de çok müsait. Eğer simetrik ±30V verilirse, iki quadrant çalışan bir güç kaynağı haline de geliyor.

Bunu denememiz lazım. Özdisan'da da var


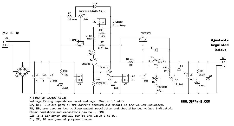
Şunun çıkışına dual devre koyup, şöyle +-25~27Vp gerilim çıkarıp, çıkışına da bir 50/60Hz trafo bağlayıp, 18Vac/250Vac, ayarlı AC güç kaynağı yapmak vardı :)
 
38902 eklentisine bak
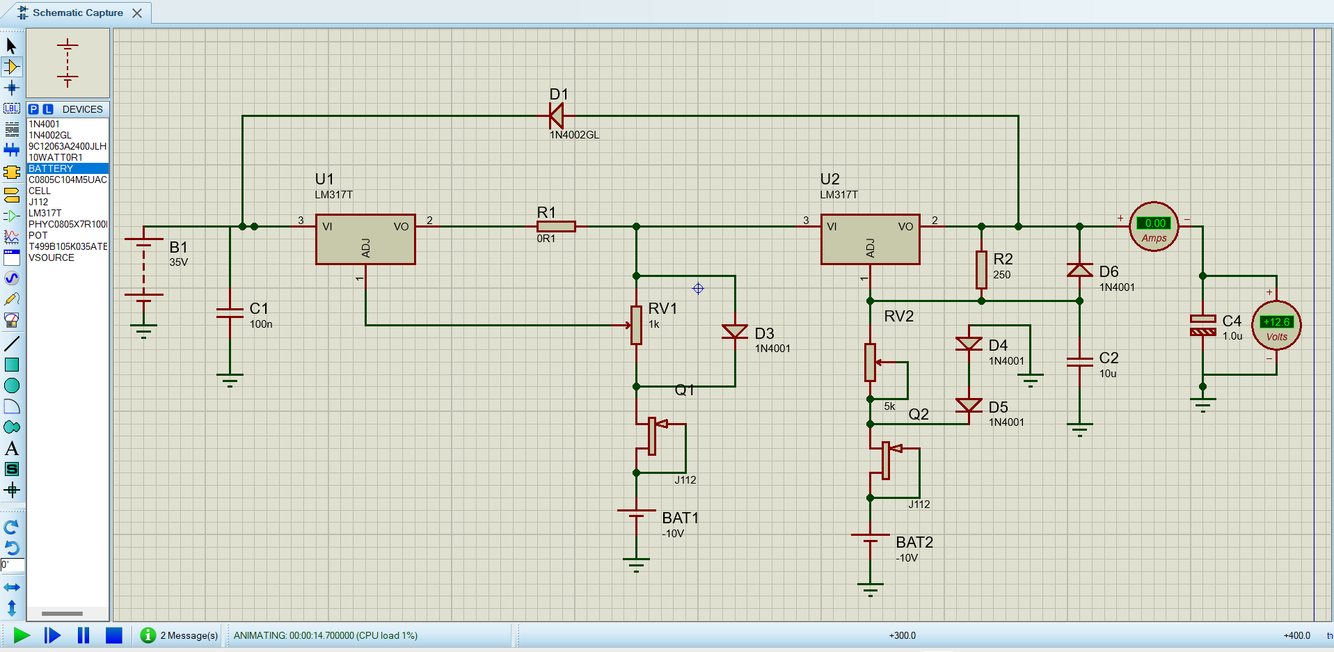
Hocam devreyi proteusta kurdum istediğim çıkışı voltmetrede görüntüledim fakat ampermetrede değer alamıyorum. Nerede hata yapiyorum? Bir de devrede jfetleri beslemek için -10v uyguluyoruz, bunu simülasyonda değil de pratikte devreyi kurduğum zaman nasıl uygulayabilirim?

Bu devre simülasyonda çalışabilir ama gerçekte çok uç olmuş. 23W ısı açığa çıkacak bu iki LM317'den. Çok az ısılar değil...
 

Forum istatistikleri

Konular
8,443
Mesajlar
138,505
Üyeler
3,343
Son üye
Yigitaatalay

Son kaynaklar

Son profil mesajları

mechanic ayhanarican mechanic wrote on ayhanarican's profile.
https://www.allmystery.de almanca biliyorsan burada araştır. Yapay zekada çeviriyor gerçi.
Almanların matematik bilgisi daha iyi oluyor.
“Kendi yolunu çizen kişi, kimsenin izinden gitmez.” – Nietzsche
Kim İslâm’da güzel bir çığır açarsa (güzel bir alışkanlık başlatırsa), onun sevabı ve kendisinden sonra ona uyanların sevapları, onların sevaplarından hiçbir şey eksilmeksizin ona da yazılır.
erdemtr55 taydin erdemtr55 wrote on taydin's profile.
Merhaba Taydin bey,
Gruba spms serisi yapıcak mısınız?
ben 3 sargılı toroid ile 2 adet flyback sürücek bir devre yapmayı düşünüyorum.size soracak sorularım vardı?
Mutluluğun resmi illa güzel çizilmiş tablo olmak zorunda değil.Bazen basit bir çizgi,doğru bir renk,yada küçük bir detay
Back
Top