hakan8470
abantu
- Katılım
- 17 Şubat 2022
- Mesajlar
- 3,058
Digital çıkıştan kasıt, sinyalin sadece iki değer alması 0-1'e karşılık 6mA ve 14mA. Pot ile bu akımları sağlayacak dirençleri tespit edersin. Yoksa potu yavaşça çevirerek gerekli akıma getirmek, işlemcinin sinyali yanlış okumasına sebep olabilir.Digikey ve mouser de hall sensoru var, gelmesi 15 gun surebilir. Ama 15 gun beklemek sorun degil. Eger mumkunse o gelmeden deneyip kartin calistigina emin olmak istemistim abi. Ama bak bu potansiyometre ve ampermetreyi ayni anda baglayip makina acikken deneme yapma fikri guzel.
Ama anlamadigim bir sey var, bu "dijital cikis sinyali" demek ne demek? Ben boyle bir sey duyunca, bildigin kare dalga gibi bir sey dusunuyorum. yani 6mA den 14mA cat diye giden veya gelen bir sey. Ara degerlerin MCU yu etkilemesinden cekiniyorum.
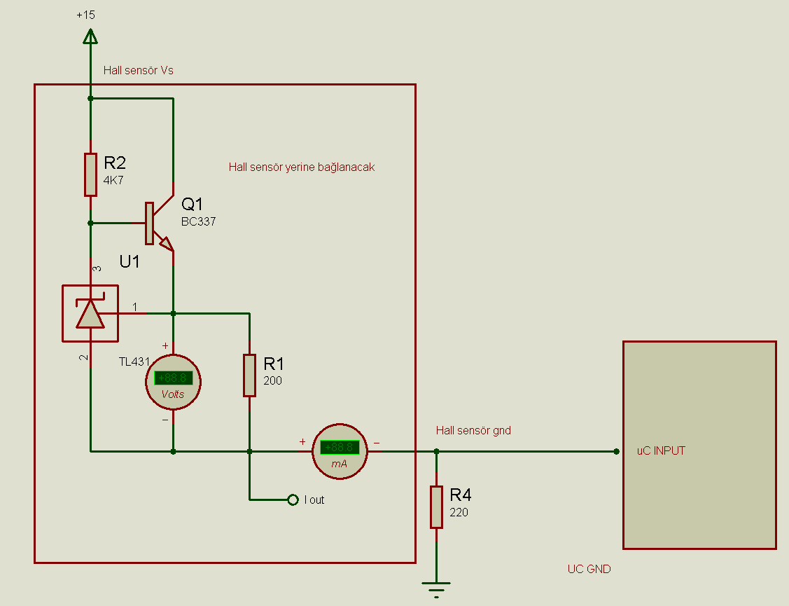
Bir de bunu yapinca, bunun GND sini nereye baglayacam? GND ye dogru bir akim olcuyoruz, calisan board da GND yi nasil baglayabilirim ?Elinde TL431 varsa sabit akım kaynağı yapmak daha kolay olur aslında. 14mA voltaja duyarsız akım verilebilir. @hakan8470
32674 eklentisine bak32675 eklentisine bak
Board uzerinde kii 13.8V u kullanirsam GND zaten diger bacak olmus olacak.Bir de bunu yapinca, bunun GND sini nereye baglayacam? GND ye dogru bir akim olcuyoruz, calisan board da GND yi nasil baglayabilirim ?
Sanki MCU unun GND si en mantikli yer gibi?
Gosterdigim yerde 13.8V var digeride GND. Bu sekilde bir baglanti olabilir. Yanlis anlamiyorum sanirim degil mi?32676 eklentisine bak
Son dediğini anlamadım. kabaca bir devre şeması çizer misin?
Mcuya giden kontak hangisi?Gosterdigim yerde 13.8V var digeride GND. Bu sekilde bir baglanti olabilir. Yanlis anlamiyorum sanirim degil mi?
32677 eklentisine bak
Anladim abi oyle denerim, ama bu sabit akim olayi cok hosuma gitti. Soyleyim.Direnç kullanmak daha güvenli. Bu tl 431 devrenin ilk enerjilenirken anlık yüksek akım verip vermediğine bakmak lazım. Osiloskopla bakmadan denenirse Mcuyu bozma ihtimali var az da olsa

Mcuya giden kontak hangisi?
Buradaki sari cizgiyi takip et abi. Iki resim var. GND olan yer gidiyor diye dusunuyorum