Demonte Güç Kaynağı V3

1730190018380.png


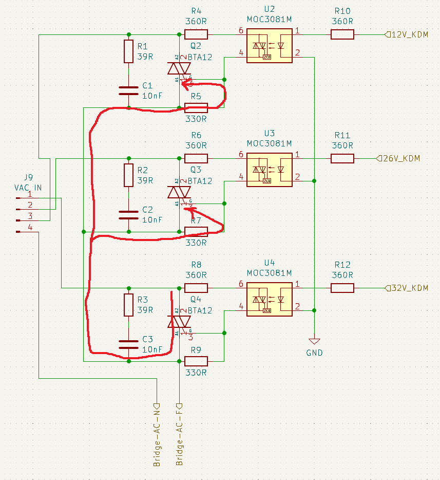
Iyi de kirmizi ok yonunde akim akisi olmasi ve bunun triaklari tetiklemesi mumkun degil.
 
12VAC kademelerden birisi o yüzden o voltajda da çalışması gerekiyor. Oradaki sorunu anlamaya çalışalım.
Abi 26v da çalıştığına göre 12v orada düşük kalıyor diye anlıyorum ben.
Ya oraya en az 12v ta çalışacak zener takacağız, Ya R24'ün değerini düşüreceğiz.
Eğer bunlar olmuyorsa 12v sargısı için bir kademe oluşturup, o sargıya geçildiğinde istenilen değeri veren bir yapı oluşturacağız.
Benim aklıma şuan başka bir şey gelmiyor.
37467 eklentisine bak

Iyi de kirmizi ok yonunde akim akisi olmasi ve bunun triaklari tetiklemesi mumkun degil.
Abi akım triyakların A2 bacağından girip A1 bacağından çıkıyor ve akım bulduğu tüm yollar üzerinden ilerlemiyor mu?
Burası terse gidiyor ben buraya girmeyeyim diye kendine yön tayin etmiyor yani.
Bu durumda akımın 330R dirençlere kadar gitmesi normal gibi.
Benim tayin edemediğim 330R lerden geçip geçemeyeceği. Sen o dirençler var diye mi triyakları tetiklemesi mümkün değil diyorsun?
Biraz anlatır mısın?
 
A1 ve A2 isimlendirmesinde veri kitapciklarinda ureticiler bile hatali gosterim yapabiliyorlar.

Bu yuzden ben kendimce hatali olsa bile tristorlerdeki gibi Anod ve Katod isimlendirmesi kullaniyorum.

G ucunu biliyorsan orta uc Anod oluyor. Diger uc ta Katod. Boyle dusununce A1, A2 belirsizligi ortadan kalkiyor.

Benim isimlendirmeme gore konusursak G K dusuk empedansla birlestirilirse triac iletime gecemez. G A dusuk empedansla birlestirilirse triac iletime gecer.

PCB ni izledigim kadariyla baglantilarda hata yok fakat gene son bir kez kontrol edelim.

1730198829451.png


Bu fotoda kirmizi yollari gorunmez yaparsan triaclarin oldugu bolumde ne nereye bagli gozle takip etmek daha kolay olacak.

Senin triac yakma sorununda farkedilmeyen bir olay var.

Scopla tetikleme acisini ve kesime gitme durumunun hangi acida gerceklestigini gormek gerekiyor.

Belki bir triaci devreden cikartiktan sonra digerini devreye sokmadan once 1 cycle bos birakmak gerekecek.
 
Son düzenleme:
Mikro Step'in dediği gibi opto akımı kesilse dahi triyak 1 cycle (50Hz için 20ms) tamamlanmadan kesime gitmiyordur. Bu durumda ikinci bir opto gecikmesiz tetiklenirse iki triyak aynı anda iletime düşebilir. Bir optoyu kapatıp diğerini açarken arada >20ms gecikme vermek bu sorunu çözer.

Fakat şemadaki bağlantı şeklinin ya da başka bir şeyin yine de bir şekilde sorun çıkarabilme ihtimalini göz ardı etmemek lazım. Eğer en başta dikkate alınmadıysa yazılımda şu gecikme işini halledip deneyip görelim.

Yapılmak istenen şey "solid state transformer tap changer" diye geçiyor.
 
Son düzenleme:
Kırmızı yolları göünmez yaptım.
Kodlama kısmında kademeler arasında geçiş yaparken her zaman 20ms'lik bir delay kullanıyordum zaten.
Kod:
 digitalWrite(onikiv, LOW);
  digitalWrite(otuzikiv, LOW);
  delay(20);
  digitalWrite(yirmialtiv, HIGH);

Ekran görüntüsü 2024-10-29 155331.png
 
Tamam PCB de hata gorulmuyor.

Hata triacin devreden ciktigini sanip digerini ateslemenden kaynaklaniyor olabilir. Gecislere 50ms civarinda bir gecikme koymayi dene.

On ettigin triacin gate sinyalini kes
50ms bekle
On etmek istedigin diger tiracin gate sinyali uygula.
 
Yukun enduktif bileseni varsa triac sifirlarda off olmaz. Enduktif bilesenine bagli olarak sifirdan cok sonra kesime gider.
Cunku sifir noktalarinda bobin akimi sifir degil.
 
Triaclar kapasitif yuku besliyorsa o zaman durum daha farkli olacak. Sende boyle bir durum var galiba. Kopru diyoda giden AC hatti anahtarliyorsun.
Eger oyleyse is daha da ilginclesecek.

Dedigim delay konusunu deneme sansin var mi?
 
Triaclar kapasitif yuku besliyorsa o zaman durum daha farkli olacak. Sende boyle bir durum var galiba. Kopru diyoda giden AC hatti anahtarliyorsun.
Eger oyleyse is daha da ilginclesecek.

Dedigim delay konusunu deneme sansin var mi?
Onu hemen deneyemem ama şunu söyleyebilirim. 20ms gecikme verdiğimde de patlamıyordu. Çoğukez 20ms ile çalıştırdım. Ama bir gün çalışmalara devam ettiğim sırada patlayıverdi.
Muhtemelen 50ms de de patlamayacak ama bir süre sonra patlamayacak anlamına gelmez.

Yukun enduktif bileseni varsa triac sifirlarda off olmaz. Enduktif bilesenine bagli olarak sifirdan cok sonra kesime gider.
Cunku sifir noktalarinda bobin akimi sifir degil.
Klasik kademeli güç kaynağı devresi bu.
12-26-32vac sargılardan voltaj ihtiyacına göre triyaklar ile anahtarlanıp köprü diyota, ordan da 10000uF 63v kondansatöre gidiyor.
 
Tamam kapasitif yukun anahtarlanmasi baska bir bela turu. Buna da kafa yoralim. Fakat hemen soyle bir oneride bulabilirim.
Triacin Yuk hattina 5..10 sarimli kalinca bir telden bobin eklemeyi dene.
 
Şimdi -2.2v olayına odaklanmak istiyorum.
Breadboard üzerine şemadaki gibi -v hattı dizip zener ve dirençler ile en az 10v, en fazla 40v arasında negatif voltajı -2.2v ta sabit tutmaya çalışacağım.
Umarım opampları yakmam. Pahalı meretler yav.
 
Daha önce konuşuldu mu bilmiyorum.
U13, transistörü süren opamp çıkışında bir transistör, çıkışı kesmek için kullanılmış. Bu transistör iletime girdiğinde u13ün çıkışını gnd ile kısadevre edip, u13'ü yakmıyor mu?
 
Daha önce konuşuldu mu bilmiyorum.
U13, transistörü süren opamp çıkışında bir transistör, çıkışı kesmek için kullanılmış. Bu transistör iletime girdiğinde u13ün çıkışını gnd ile kısadevre edip, u13'ü yakmıyor mu?
Yok yakmıyor. Orjinalinde de var o tr.
Ama nasıl yakmıyor diye sorma. Bilimsel açıklamasını yapamam. :)
 
Daha önce konuşuldu mu bilmiyorum.
U13, transistörü süren opamp çıkışında bir transistör, çıkışı kesmek için kullanılmış. Bu transistör iletime girdiğinde u13ün çıkışını gnd ile kısadevre edip, u13'ü yakmıyor mu?

Modern opamp'lerin çıkışı kısa devre edildiğinde belli bir kısa devre akımı akar, ama opamp bozulmaz. Mesela MC34071 için bu datasheet'te 30 mA olarak verilmiş.

1730240265728.png
 
Evet hos olmayan bir tasarim olmus.

Neyseki opampin cikis kisa devre korumasi var.

Oradaki amaç, çıkışı daha garantili bir şekilde kesmek. Opamp girişlerinden de çıkış kesilebilirdi, ama bir transistörün doğrudan pass transistörlerini bu şekilde devreden çıkarması daha garanti olur bence. Bundan da garantili birşey istenirse artık aşırı voltaj koruması tarzı veya crowbar tarzı bir devre olmalı.
 
Ben -2.2v için çalışıyorum ama pek ilerleme kaydettiğim söylenemez.
Breadboard üzerinde 4148 lerden 2.2v alamadım. 25v vermeme rağmen maks -1.4v aldım.

20241030_012226.jpg


Devrenin kendi üzerindeki 220R direnci 150R ye düşürdüm. Oradan da aldığım -0.72mV
Daha da ilerleyemiyorum.
 
Devreye AC veriyor olman lazım. Ama vermiyorsun herhalde çünkü köprü diyot yok.
 
Devreye AC veriyor olman lazım. Ama vermiyorsun herhalde çünkü köprü diyot yok.
Abi bizim devrede de köprü diyottan çıktıktan sonra işlem yapıyoruz zaten. Doğrultulmuş voltaj geldiği için bende güç kaynağından direk dc verdim.
 
Şimdi breadboard daki 2'li 1n4148'in yanına üçüncüyü koydum ve tek opamp bağladım. Bu durumda -2.2v elde etmiş oldum.
Diğer opampları taktığımda voltaj düşecek mi bir bakayım. Düşmezse asıl devreye üçündü diyotu ekleyeceğim.
 

Forum istatistikleri

Konular
8,469
Mesajlar
138,868
Üyeler
3,360
Son üye
bomi

Son kaynaklar

Son profil mesajları

mechanic ayhanarican mechanic wrote on ayhanarican's profile.
https://www.allmystery.de almanca biliyorsan burada araştır. Yapay zekada çeviriyor gerçi.
Almanların matematik bilgisi daha iyi oluyor.
“Kendi yolunu çizen kişi, kimsenin izinden gitmez.” – Nietzsche
Kim İslâm’da güzel bir çığır açarsa (güzel bir alışkanlık başlatırsa), onun sevabı ve kendisinden sonra ona uyanların sevapları, onların sevaplarından hiçbir şey eksilmeksizin ona da yazılır.
erdemtr55 taydin erdemtr55 wrote on taydin's profile.
Merhaba Taydin bey,
Gruba spms serisi yapıcak mısınız?
ben 3 sargılı toroid ile 2 adet flyback sürücek bir devre yapmayı düşünüyorum.size soracak sorularım vardı?
Mutluluğun resmi illa güzel çizilmiş tablo olmak zorunda değil.Bazen basit bir çizgi,doğru bir renk,yada küçük bir detay
Back
Top