Demonte Güç Kaynağı V3

İkinci opampı takınca 2.8v'a yükseldi. O zaman fark ettim ki ölçtüğüm voltaj +
Beynim iyice yandı.
 
Abi bir tane 3.3v negatif regülatör koyup fazlasını dirençle düşüsek olmuyor mu?
Yada başka bir eleman yok mu? eşeliyorum eşeliyorum çıkamıyorum bunun içinden.
 
Devreyi PLECS ile kurdum. Burada gördüğün gibi devreye AC girmesi gerekiyor. Çıkıştaki voltajı da multimetre ile ölçersen, ortalam olarak -1.8V gibi bir voltaj ölçmen lazım. Burada voltaj yüke bağlı. Eğer bütün opamp'ler sökük ise -2.1 V gibi birşey ölçersin. Opamp'ler varken de biraz daha düşük olur. Ama 1 V a düşüyorsa o zaman sorun var demektir.

1730245928451.png
 
Abi opamplar yokken 1.9V, opamplar varken 0.3mV
1 voltunda çok altında.
Sorun kesin var ama nerede? Opampları yeni değiştim. Diyotları kontrol ettim. Başka ne olabilir?
Birde 26v sargısında canavar gibi 2.2v geliyor. Hani bir eleman filan bozuk olsa 26v sargısında da çökertir. Yani 0.3'e düşmese bile 1.9- 1.8'e düşşe bir şey var diyeceğim.
 
Oradaki amaç, çıkışı daha garantili bir şekilde kesmek. Opamp girişlerinden de çıkış kesilebilirdi, ama bir transistörün doğrudan pass transistörlerini bu şekilde devreden çıkarması daha garanti olur bence. Bundan da garantili birşey istenirse artık aşırı voltaj koruması tarzı veya crowbar tarzı bir devre olmalı.

Adam cikisi kesmek istediginde muhtemelen oncesinde DAC dan zaten voltaji kisiyordur.

Fakat asagidaki ilave cozum para bile degil. 5V seviyesinde Power _Off sinyali lazim sadece.

Boylece DAC bozulursa opampi zorlamadan opampin kisa devre korumasina gerek kalmadan cikisi kesmek mumkun. Oldu ya opamp da bozuldu o zaman gozunu karartip cikisi transistorle kesmeye calisir. Aslinda Q8 yerine bayagi guclu bir transistor ekleyip opampin cikisa full voltaj uygulamasi durumunda bile ise yarasin.

1730270798846.png
 
Son düzenleme:
Adam cikisi kesmek istediginde muhtemelen oncesinde DAC dan zaten voltaji kisiyordur.

Fakat asagidaki ilave cozum para bile degil. 5V seviyesinde Power _Off sinyali lazim sadece.

Boylece DAC bozulursa opampi zorlamadan opampin kisa devre korumasina gerek kalmadan cikisi kesmek mumkun. Oldu ya opamp da bozuldu o zaman gozunu karartip cikisi transistorle kesmeye calisir. Aslinda Q8 yerine bayagi guclu bir transistor ekleyip opampin cikisa full voltaj uygulamasi durumunda bile ise yarasin.

37500 eklentisine bak

Onun orjinal bağlantısı aşağıdaki resimdeki gibiydi. Ben MCU dan komutla çıkışı açıp kapatabilmek için böyle yaptım.
Ekran görüntüsü 2024-10-30 120609.png
 
Ordaki amac negatif kaynak cortlarsa (ki basiniza geldi) sistem sapitmasin diye koruma yapilmis. Ama gene elestiriye acik bir koruma.
Bence o korumayi iptal etme. Negatif voltaj ucarsa koruma olsun semayi on/off ozelligi kazandirmak adina modifiye edelim.
 
Negatif voltaj üretici tasarımının çalıştığı biliniyor. negatif voltajın elde edildiği o 9 malzemeyi sıfırları ile komple yenileyin. -2.1 voltu elde edin. Sonra 3 opampı ayrı ayrı takıp voltajın çöküp çökmediğine bakın.
Ya malzeme bozuk yada pcbde yolda temazsızlık var.
 
Negatif voltaj üretici tasarımının çalıştığı biliniyor. negatif voltajın elde edildiği o 9 malzemeyi sıfırları ile komple yenileyin. -2.1 voltu elde edin. Sonra 3 opampı ayrı ayrı takıp voltajın çöküp çökmediğine bakın.
Ya malzeme bozuk yada pcbde yolda temazsızlık var.
Değiştireyim değiştirmesine de 26v sargısında canavar gibi çalışıyor. 12v un yetersizliği ile ilgili bir durum var sanki. Kullanılan elemanlar 12v u çık engelliyor herhalde. Belki de daha uygun eleman bulmak lazım bilemiyorum.
 
Ordaki amac negatif kaynak cortlarsa (ki basiniza geldi) sistem sapitmasin diye koruma yapilmis. Ama gene elestiriye acik bir koruma.
Bence o korumayi iptal etme. Negatif voltaj ucarsa koruma olsun semayi on/off ozelligi kazandirmak adina modifiye edelim.
Şu negatif voltajı bir çözsem gerisine bakarızda orada tıkandım abi.
 
Negatif voltajlarda zayıf kalan eleman 4148 ler.
5 tane war devrede. Özellikle Sıfır voltajına bağlananı daha çok problemli olabilir.

Haa bide U14 MCP6001 Opamp war sıkıntı olabilecek. Kısadevreye döndüyse negatifi sıfırlar.
Ayrıca MCP6001 in 3 tipi war değiştirmişseniz doğru olup olmadığına bakın.
1730283941151.png
 
Negatif voltajlarda zayıf kalan eleman 4148 ler.
5 tane war devrede. Özellikle Sıfır voltajına bağlananı daha çok problemli olabilir.

Haa bide U14 MCP6001 Opamp war sıkıntı olabilecek. Kısadevreye döndüyse negatifi sıfırlar.
Ayrıca MCP6001 in 3 tipi war değiştirmişseniz doğru olup olmadığına bakın.
37505 eklentisine bak
MCP6001 önceki patlamada yanmıştı. Onu söktükten sonra yenisini takmadım. Devre stabil hale gelince takacağım.

4148'in yerine ne takabilirim diye biraz araştırdım dün gece. 4148 4ns hız ile çalışıyor. Aynı hızlarda başka bir eleman bulamadım. Burada çalışma hızı ne kadar önemli? Mesela UF4007 taksak olmaz mı? Yanlış hatırlamıyorsam onun hızı 75ns.
 
Siz köprü diyot öncesinde triyaklar ile 12-24-36V seçimi yapıyordunuz doğru ya.
Şuan test yaparken devrenin girişine 12V uyguluyorsunuz ve -2,1 hattı çöküyor.
Orjinal devrede olduğu gibi köprü diyota 24v uygulayın, -2,1Voltu görün(ki görüyorsunuz) sonra opampları takarak voltajın çöküp çökmediğine bakın.
 
Creative ses sisteminin 12V AC adaptörünü kullanarak devreyi kurdum.
Filitre kondansatörü 1500uF diğer elemanlar aynı şemadaki değerlerde.

Bu şekilde boşta iken -4v görüyorum.
Opampları tek tek takıp herseferinde -2.1v'u görüyorum. Herhangi bir voltaj çökmesi olmuyor.

Demek ki benim devremdeki elemanların hepsini değiştirip baştan ölçüm yapmam lazım.

20241030_140515.jpg


20241030_140530.jpg
 
1730286280673.png


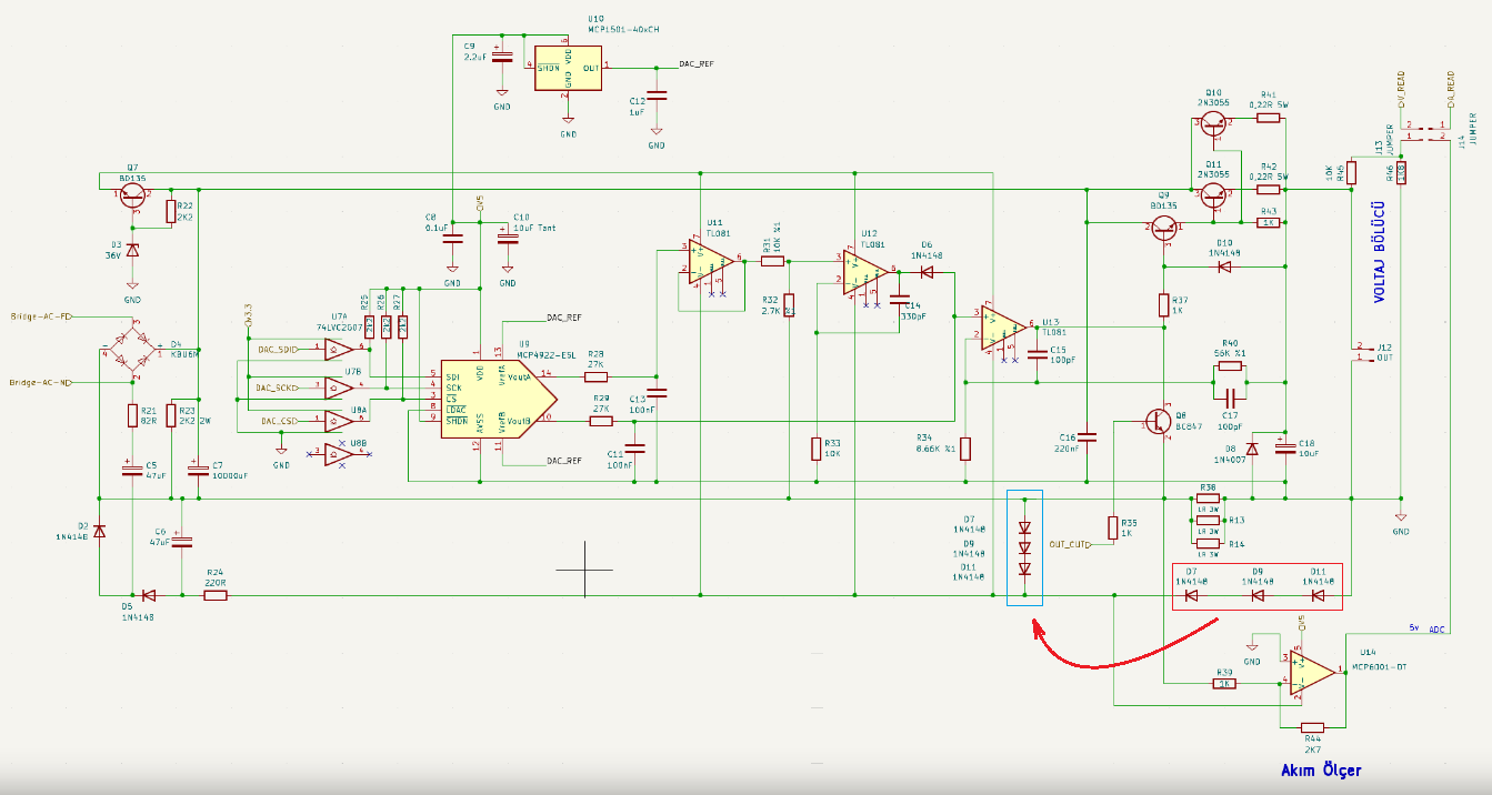
Semadaki 3 adet diyodun onerdigim yere tasinmasinda herhangi bir sikinti goruyormusunuz?
Ben bir sakinca goremedim. Eger bu tasinma sorun olmayacaksa R38 direncinin kopmasi durumunda olusan negatif voltaj problemini cozecektir.
 
Bir de asagidaki semaya kafa yorabilirmisiniz.

1730288773962.png


Degisiklikler ciplerin GND tarafinda. (Fakat akim cekimi ile sens direncindeki gerilimin cikis voltajina yansimasina engel olunmak gerekecek gibi gorunuyor)

Hatirlarsaniz kart uzerinde calisma yaparken bir arkadas tum opamplarin ve negatif besleme devresinin bozulmasi sorunu ile karsilasmisti. Bunun sebebi de muhtemelen R38 akim olcum direncinin kopmasiydi.

Bu direnc acik devreye gecince U12 ve U13 cipine direncler uzerinden +30v gidiyor ve cipler yaniyor. Bu yuzden U12 ile baglantili 10K direnci 100K yaptim.
U13 icin de 10v zenerle koruma yaptim.

Kafa yorup gozden kacan bir sey varmi diye bakmak lazim.

Q8'e paralel gelen transitor gene negatif voltaj sorunu icin ama beyz devresini orjinal devreden almak gerekiyor. Su anda beyz bosta.
 
37506 eklentisine bak

Semadaki 3 adet diyodun onerdigim yere tasinmasinda herhangi bir sikinti goruyormusunuz?
Ben bir sakinca goremedim. Eger bu tasinma sorun olmayacaksa R38 direncinin kopmasi durumunda olusan negatif voltaj problemini cozecektir.
Bence mahsuru yok gibi. R38 zaten mR derecesinde bir direnç. Ama tabi benden daha iyi bilenlerin yorumları önemli.

Bu arada farkettim ki bu D7-D9-D11 diyotları ben SMD olarak alıp takmışım. Normal 4148 diyotların akım kapasitesi 500mA iken bunSMD versiyonların akım kapasitesi 150mA miş. Voltaj çökmesi bu yüzden olabilir mi?
 
Bence devrenin kendisini koruma için ilave komponent koymayalım. Hem karmaşıklığı arttırıyor hem de bir hatadan dolayı oluşması gereken sonuç oluşmayınca orada bir eksik öğrenme oluyor diye düşünüyorum. Hataların sonuçlarını tecrübe etmek de gereklidir :)
 
Bu arada farkettim ki bu D7-D9-D11 diyotları ben SMD olarak alıp takmışım. Normal 4148 diyotların akım kapasitesi 500mA iken bunSMD versiyonların akım kapasitesi 150mA miş. Voltaj çökmesi bu yüzden olabilir mi?

Negatif voltajdan çok az akım çekiliyor olması lazım. Asıl akım pozitif taraftan çekiliyor çünkü pass transistörler pozitif voltaj ile sürülüyor her zaman.
 
Bir de asagidaki semaya kafa yorabilirmisiniz.

37512 eklentisine bak

Degisiklikler ciplerin GND tarafinda. (Fakat akim cekimi ile sens direncindeki gerilimin cikis voltajina yansimasina engel olunmak gerekecek gibi gorunuyor)

Hatirlarsaniz kart uzerinde calisma yaparken bir arkadas tum opamplarin ve negatif besleme devresinin bozulmasi sorunu ile karsilasmisti. Bunun sebebi de muhtemelen R38 akim olcum direncinin kopmasiydi.

Bu direnc acik devreye gecince U12 ve U13 cipine direncler uzerinden +30v gidiyor ve cipler yaniyor. Bu yuzden U12 ile baglantili 10K direnci 100K yaptim.
U13 icin de 10v zenerle koruma yaptim.

Kafa yorup gozden kacan bir sey varmi diye bakmak lazim.

Q8'e paralel gelen transitor gene negatif voltaj sorunu icin ama beyz devresini orjinal devreden almak gerekiyor. Su anda beyz bosta.
R34 ve R40 üzerinden U13 Feedbak alarak kazanç kontrolü yapmaktadır.
Zener sızıntı gerilimi pek hafife alınmaz.
Çıkış kazancı üzerinden kaymalara yol açacaktır diye düşünürüm.
Ayrıca Q8 transistörü iletime girdiğinde U13 Çıkışını GND ye bağlayacağından U13 Çıkış akım limitini aşma ihtimali söz konusu.
Q8 in kollektörü Opamp çıkışından değilde Q9 un base inden bağlanırsa daha emniyetli olacaktır.
 

Çevrimiçi personel

Forum istatistikleri

Konular
8,469
Mesajlar
138,876
Üyeler
3,361
Son üye
ottomanturks

Son kaynaklar

Son profil mesajları

mechanic ayhanarican mechanic wrote on ayhanarican's profile.
https://www.allmystery.de almanca biliyorsan burada araştır. Yapay zekada çeviriyor gerçi.
Almanların matematik bilgisi daha iyi oluyor.
“Kendi yolunu çizen kişi, kimsenin izinden gitmez.” – Nietzsche
Kim İslâm’da güzel bir çığır açarsa (güzel bir alışkanlık başlatırsa), onun sevabı ve kendisinden sonra ona uyanların sevapları, onların sevaplarından hiçbir şey eksilmeksizin ona da yazılır.
erdemtr55 taydin erdemtr55 wrote on taydin's profile.
Merhaba Taydin bey,
Gruba spms serisi yapıcak mısınız?
ben 3 sargılı toroid ile 2 adet flyback sürücek bir devre yapmayı düşünüyorum.size soracak sorularım vardı?
Mutluluğun resmi illa güzel çizilmiş tablo olmak zorunda değil.Bazen basit bir çizgi,doğru bir renk,yada küçük bir detay
Back
Top