Demonte Güç Kaynağı V3

Burada da gene osiloskopluk iş çıkabilir. Belki anlık olarak programda çıkışlar high yapılıyor olabilir. Onu normal trigger ile gözlemlemek lazım.
 
Burada da gene osiloskopluk iş çıkabilir. Belki anlık olarak programda çıkışlar high yapılıyor olabilir. Onu normal trigger ile gözlemlemek lazım.
Şimdiye kadar 50 kere taktım çıkarttım abi. Neyse tek kalana bakayım bari.
 
Multimetreyi mV kademesine alıp probları pico çıkışlarına bağladım. Düğmeye bastığım anda pinler direk 0'a çekiliyor. 1mV bile yükselmiyor.
Bu yeterli olur mu yoksa illa osiloskop ile ölçmek mi lazım?
 
Eğer sisteme güç verildiğinde kısa bir an bile orada lojik 1 oluşuyorsa, triac'ı patlatmaya yeterli olur. O yüzden normal trigger modunda osiloskop ile bakman lazım.

Ama ilk önce sadece triac modülünü sekondere bağla, opto girişini de picodan ayır. Bu şekilde güç verince triac'ın havaya uçmaması lazım.
 
Ama ilk önce sadece triac modülünü sekondere bağla, opto girişini de picodan ayır. Bu şekilde güç verince triac'ın havaya uçmaması lazım.
Yani diyorsun ki MOC'u sök,4-6 yı kısa devre yap ve ver enerjiyi. Patlamaması lazım. Deneyelim baklım :)
 
MOC'u sökme, xxV_KDM leri picodan ayır.
12 ve 32 bta lar yandığı için zaten oralar boşta. Şimdi 26v kademesi ile çalışıyorum.
Sen söylemeden önce 26v kademesini picodan ayırmadan enerjiyi verdim. Pico da o bacak LOW da olduğu için güç aktarımı olmadı triyakta.
Bu vaziyette patlama çatlamada olmadı.
Şimdi yazılımda 26V kademeyi HIGH yapıp patlayacak mı onu test etmek istiyorum.
 
Trigger ayarları nasıl olmalı? Hiç hareket yakalayamadım.

Ekran görüntüsü 2024-03-12 024841.png
 

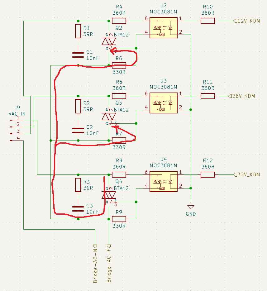
Tetiklenen bir triyak 330 ohm'lar üzerinden diğer ikisini de tetikleyip 1.2.3. no'lu trafo uçlarını kısa devre ediyor. Sorun bu olmasın? Eyvah! :facepalm1:

Moc3081 "zero cross" özellikli bir opto ve sanırım bunu yapabilmesi için o 330 ohm'lara ihtiyacı var. 330 Ohm'ları çıkarıp atsak ve zero cross olmayan bir opto kullansak sorun çözülür mü?

Ekran görüntüsü 2024-01-07 202148.png

 
Son düzenleme:
Konunun tamamını okumadım belki daha önce fark eden olmuştur. Ama şemada triac ın A1 ve A2 uçlarının ters bağlı olduğunu söylemek istedim.
 
Konunun tamamını okumadım belki daha önce fark eden olmuştur. Ama şemada triac ın A1 ve A2 uçlarının ters bağlı olduğunu söylemek istedim.
Datasheet'e göre bağlantı yaptım.
Ekran görüntüsü 2024-03-12 095819.png


Tetiklenen bir triyak 330 ohm'lar üzerinden diğer ikisini de tetikleyip 1.2.3. no'lu trafo uçlarını kısa devre ediyor. Sorun bu olmasın? Eyvah! :facepalm1:

Moc3081 "zero cross" özellikli bir opto ve sanırım bunu yapabilmesi için o 330 ohm'lara ihtiyacı var. 330 Ohm'ları çıkarıp atsak ve zero cross olmayan bir opto kullansak sorun çözülür mü?

31756 eklentisine bak

Mantıklı bir tesbit ama net cevabını ben veremem.
Sadece yorum yapabilirim.
Görünüşe göre akım yönünü ters çizmişsin. OK ların yönü ters tarafa bakmalıydı. Çünkü A2 den giren akım A1 den çıkıp aşağıya doğru devam ediyor.
Eğer 330R dan geçip tetikleme yapsaydı bundan kendi tetiği de zarar görürdü. Datasheet deki çizim de bu yönde olduğuna göre o kadar büyük hata yapmamışlardır diye düşünüyorum.
 
Burada da gene osiloskopluk iş çıkabilir. Belki anlık olarak programda çıkışlar high yapılıyor olabilir. Onu normal trigger ile gözlemlemek lazım.
Eğer yanlış ölçmediysem;
Pico da 12v kademesini direk açmak için ilgili pinini HIGH yapmıştım.
1.Kanaldaki (Sarı Olan) görüntü bu pine ait. Tetik aldığı anda HIGH oluyor.
2.Kanaldaki (Mavi olan) görüntü ise 26v kademesinin pini. Bu pin normalde LOW osiloskop ile ne kadar uğraştıysam tetik yakalatamadım.
Ya pico işini iyi yapıyor ve pinleri anlık olarak HIGH yapmıyor, yada ben ölçümleri hatalı yapıyor olabilirim.

Ekran görüntüsü 2024-03-12 103721.png
 
Gökhan sample rate'i gene aşırı düşürmüşsün. 1 kHz ile sample ediyorsun, GPIO da 1 ms de yükselmiş gibi duruyor :D
 
Sample rate (örnekleme hızı) konusuna hep dikkat et. 1 MHz in pek altına inmemeye çalış. Ne zaman inebilirsin? Değişim yavaş ise ve sen de çok uzun bir süreyi kapsayan veri toplaman gerekiyorsa mecbursun. Ama böyle bir durum yoksa, her zaman mümkün olan en yüksek örnekleme hızını kullan.
 
Pico delirtti beni yine. 31-34 arasındaki kodlar yüzünden yükleme yapamıyorum. O kodları kapatınca yüklüyorum.

Kod:
#include <SPI.h>
#include <Wire.h>
#define onikiv 16
#define yirmialtiv 20
#define otuzikiv 21
#define led 25
#define yukariBtn 11
#define asagiBtn 12
float yukari = 0;
float asagi = 0;
int bayrak = 1;
float voltaj = 0;
float akim = 0;
float dac = 0;
const int dacChipSelectPin = 17;

void setDac(int value, int channel) {
  byte dacRegister = 0b00110000;                         // Varsayılan DAC kayıtlarını ayarlar B00110000, 1. bit DAC'yi seçer, A=0 B=1, 2. Bit giriş Tamponunu atlar, 3. bit çıkış kazancını 1x'e ayarlar, 4. bit aktif düşük kapatmayı kontrol eder. LSB burada önemsizdir.
  int dacSecondaryByteMask = 0b0000000011111111;         // 12 bitlik değer olan B00000000111111111'in son 8 bitini izole eder.
  byte dacPrimaryByte = (value >> 8) | dacRegister;      //Değer maksimum 12 Bit değerdir, Birincil Bayta giriş için değerden ilk 4 MSB'yi almak için 8 bayt sağa kaydırılır, ardından da Register ile BORed
  byte dacSecondaryByte = value & dacSecondaryByteMask;  // 8 LSB'yi izole etmek ve onu tek bir bayta indirmek için 12 bit değerini karşılaştırır.
  // Ayarlanacak DAC'yi belirlemek için birincil Baytta MSB'yi ayarlar, DAC A=0, DAC B=1
  switch (channel) {
    case 0:
      dacPrimaryByte &= ~(1 << 7);
      break;
    case 1:
      dacPrimaryByte |= (1 << 7);
  }
  //noInterrupts();                        // DAC'ye veri göndermeye hazırlanmak için kesintileri devre dışı bırakın
  digitalWrite(dacChipSelectPin, LOW);   // DAC'yi seçmek için Chip Select pinini alçaltın:
  SPI.transfer(dacPrimaryByte);          //  Birincil Baytı gönder:
  SPI.transfer(dacSecondaryByte);        // İkincil Baytı gönder
  digitalWrite(dacChipSelectPin, HIGH);  // DAC'nin seçimini kaldırmak için Chip Select pinini yükseğe alın:
  //interrupts();                         // Kesintileri etkinleştir
}

void setup() {
  Serial.begin(115200);
  SPI.begin();
  SPI.setTX(19);
  SPI.setSCK(18);
  SPI.setCS(17);
  Wire.setSDA(4);
  Wire.setSCL(5);
  Wire.begin();
 // DAC KODLARI /////////////
  pinMode(dacChipSelectPin, OUTPUT);
  // set the ChipSelectPins high initially:
  digitalWrite(dacChipSelectPin, HIGH);
  // initialise SPI:

  setDac(0, 0);  //Amper
  setDac(0, 1);  //Volt*/

  pinMode(onikiv, OUTPUT);
  pinMode(yirmialtiv, OUTPUT);
  pinMode(otuzikiv, OUTPUT);
  pinMode(led, OUTPUT);
  pinMode(yukariBtn, INPUT);
  pinMode(asagiBtn, INPUT);

  digitalWrite(onikiv, LOW);
  digitalWrite(yirmialtiv, LOW);
  digitalWrite(otuzikiv, LOW);
  digitalWrite(led, LOW);
}

void loop() {
  if (voltaj >= 30) {
    voltaj = 30;
    dac = 4095.90;
  }else if(voltaj <= 0){
    voltaj = 0;
    dac = 0;
  }
  Serial.print("voltaj: ");
  Serial.println(voltaj);
  Serial.print("dac: ");
  Serial.println(dac);
  if (digitalRead(yukariBtn) == 1) {
      voltaj++;
      delay(200);
      
      dac = voltaj * 136.53;
      setDac(dac, 1);  // Volt
      setDac(dac, 0);  // Volt
      /*akim = akim * 136;*/
      //setDac(akim, 0);  //Amper
    }
  if (digitalRead(asagiBtn) == 1) {
      voltaj--;
      delay(200);
    
      dac = voltaj * 136.53;
      setDac(dac, 1);  // Volt
      setDac(dac, 0);  // Volt
      /*akim = akim * 136;*/
     // setDac(akim, 0);  //Amper
    }
  digitalWrite(onikiv, LOW);
  digitalWrite(otuzikiv, LOW);
  delay(20);
  digitalWrite(yirmialtiv, HIGH);
  digitalWrite(led, HIGH);
}
 
Sonunda düzgünce yüklemeyi başardım. Kart Kütüphanesinde 3-4 versiyon geriye gitmem gerekti.

Sonrada osiloskopu bağlayıp Test yaptım.
Sarı kanal Normalde LOW olan bir pine bağlı. Buradan tetik alamadım. Demek ki pico ilk açılışta rastgele HIGH olmuyor.
Mavi kanal 26v kademesi için HIGH yaptığım kanal. Picoya güç verdiğimde tetik çalıştı ve yakaladı.
Her şey yolunda gibi.

Ekran görüntüsü 2024-03-12 173021.png
 
O zaman tüm TRİAC'ları tak, ama hepsinin xxV_KDM pinleri boşta olsun. Birşey havaya uçmuyorsa teker teker pinleri test edebilirsin.
 
Sonunda düzgünce yüklemeyi başardım. Kart Kütüphanesinde 3-4 versiyon geriye gitmem gerekti.

Sonrada osiloskopu bağlayıp Test yaptım.
Sarı kanal Normalde LOW olan bir pine bağlı. Buradan tetik alamadım. Demek ki pico ilk açılışta rastgele HIGH olmuyor.
Mavi kanal 26v kademesi için HIGH yaptığım kanal. Picoya güç verdiğimde tetik çalıştı ve yakaladı.
Her şey yolunda gibi.

31764 eklentisine bak
aklında olsun anlık görüntüler yakalamak istediğin zaman trigger modu "normal" de olmalı ki osiloskop anlık olayları yakalayabilsin
 
SPI işini de önce tamamen bağımsız olarak bir küçük program ile dene. Picoyu ayrı bir breadboard'a bağla ve en basit SPI programını yazıp data gönder. Ah işte şimdi 12 bitlik Siglent SDS800 HD elinde olacaktı ki, sana seri protokol çözümleme nasıl yapılır anlatacaktık :)
 

Çevrimiçi personel

Forum istatistikleri

Konular
8,447
Mesajlar
138,542
Üyeler
3,343
Son üye
Yigitaatalay

Son kaynaklar

Son profil mesajları

mechanic ayhanarican mechanic wrote on ayhanarican's profile.
https://www.allmystery.de almanca biliyorsan burada araştır. Yapay zekada çeviriyor gerçi.
Almanların matematik bilgisi daha iyi oluyor.
“Kendi yolunu çizen kişi, kimsenin izinden gitmez.” – Nietzsche
Kim İslâm’da güzel bir çığır açarsa (güzel bir alışkanlık başlatırsa), onun sevabı ve kendisinden sonra ona uyanların sevapları, onların sevaplarından hiçbir şey eksilmeksizin ona da yazılır.
erdemtr55 taydin erdemtr55 wrote on taydin's profile.
Merhaba Taydin bey,
Gruba spms serisi yapıcak mısınız?
ben 3 sargılı toroid ile 2 adet flyback sürücek bir devre yapmayı düşünüyorum.size soracak sorularım vardı?
Mutluluğun resmi illa güzel çizilmiş tablo olmak zorunda değil.Bazen basit bir çizgi,doğru bir renk,yada küçük bir detay
Back
Top