El Feneri Devresi Yapmam Gerekiyor Yardım Edermisiniz ?

2 adet lityum pili tp456 ile seri bağlayarak şarj edemezssiniz. bunun için 2s lityum pil şarj devresi temin etmelisiniz. ben de 5 voltluk power led görmedim. elinizde yoksa 3 voltluk bir led alın. 20000 celvın a kadar gücü olan var. tabi fiyat artar. ben iki adet lityum pili parelel bağlayıp tp4056 ile şarj edip kullanıyorum. halen de kullanmaktayım. kullandığım devre ise uzun süren testler sonucunda + uca 4.7 r 10w direnç bağlayıp direnç sonrası 1w lık 3.3 volt zener koydum. 3 yıl oldu sorun çıkmadı henüz.
şemayı çizeyim.6774 eklentisine bak
çok teşekkür ederim devreyi biraz daha basit çizme ihtimaliniz var mı elektronikten çok anlamıyorumda
 
çok teşekkür ederim devreyi biraz daha basit çizme ihtimaliniz var mı elektronikten çok anlamıyorumda
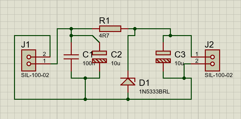
J1 voltaj girişi, J2 voltaj çıkışı. D diyot, C kondansatör, R direnç. Yeşil çizgileri de kablo olarak düşünebilirsin. Daha basiti nasıl anlatılır bilemiyorum.
 
2 adet lityum pili tp456 ile seri bağlayarak şarj edemezssiniz. bunun için 2s lityum pil şarj devresi temin etmelisiniz. ben de 5 voltluk power led görmedim. elinizde yoksa 3 voltluk bir led alın. 20000 celvın a kadar gücü olan var. tabi fiyat artar. ben iki adet lityum pili parelel bağlayıp tp4056 ile şarj edip kullanıyorum. halen de kullanmaktayım. kullandığım devre ise uzun süren testler sonucunda + uca 4.7 r 10w direnç bağlayıp direnç sonrası 1w lık 3.3 volt zener koydum. 3 yıl oldu sorun çıkmadı henüz.
şemayı çizeyim.6774 eklentisine bak
Buradaki j1 c1 d1 falan neyi temsil ediyor alltaki kodlarda tam olarak alnayamadım
 
J1 voltaj girişi, J2 voltaj çıkışı. D diyot, C kondansatör, R direnç. Yeşil çizgileri de kablo olarak düşünebilirsin. Daha basiti nasıl anlatılır bilemiyorum.
anladım teşekkğr ederim ama piller nerede yada bu devrreyi şu şekilde çizmek mümkün değil mi burda neyin nereye bağlanacağını görebiliyorum ama yukarıda hiç anlayamadım
 

Ekler

  • WhatsApp Image 2020-12-23 at 00.57.39.jpeg
    WhatsApp Image 2020-12-23 at 00.57.39.jpeg
    104.3 KB · Görüntüleme: 240
anladım teşekkğr ederim ama piller nerede yada bu devrreyi şu şekilde çizmek mümkün değil mi burda neyin nereye bağlanacağını görebiliyorum ama yukarıda hiç anlayamadım
Tp4056 ya pilleri bağlıyorsun. Tp4056 nın artı ve eksi çıkışını bu çizilen devredeki J1 e bağlıyorsun. J2 ye de ledi bağlıyorsun.
Evde olsam çizerdim de şuan işteyim. Telefondan beceremiyorum çizimi.
 
Umarım anlaşılır olur. Zener devresi büyük değil iyi montajla 4056 ile aynı boyutta olur.

Not. Eğer pilleri seri baglarsan 4056 iptal olur. O zaman 2s balansli devre almalısın. Elindeki 5v dediğin ledi de bu devrede kullanabilirsin. O devrede de montaj aynı. Ama zener devresinde direnç 10r zener ise 5.1 volt kullanılacak.
IMG_20201225_130220.jpg
 
Last edited by a moderator:
Umarım anlaşılır olur. Zener devresi büyük değil iyi montajla 4056 ile aynı boyutta olur.

Not. Eğer pilleri seri baglarsan 4056 iptal olur. O zaman 2s balansli devre almalısın. Elindeki 5v dediğin ledi de bu devrede kullanabilirsin. O devrede de montaj aynı. Ama zener devresinde direnç 10r zener ise 5.1 volt kullanılacak.
çok teşekkür ederim
 
@Altug.ozcelik şimdi test yaptım. 4.2 volt tam dolu pilde R1 1ohm olduğunda direnci , zener sonrası yükte 3.4 volta düşüyor. Pil 3.2 volt olduğunda ise kese 2.990 v geliyor. Ve pil dusukken LED ölü gibi yanmıyor. Devreyi bu şekilde yapacaksan direnci 1.5 ohm al. Bir kaç tane al ki çin piyasasından dolayı direnç değerleri birbirine uymuyor.
Bu şekilde 700ma akım çekiyor 500ma için 1.5 r direnç uygundur
 

Ekler

  • 16088961724142054770533.jpg
    16088961724142054770533.jpg
    227.8 KB · Görüntüleme: 223
  • 1608896242134163177296.jpg
    1608896242134163177296.jpg
    284.3 KB · Görüntüleme: 241
@Altug.ozcelik şimdi test yaptım. 4.2 volt tam dolu pilde R1 1ohm olduğunda direnci , zener sonrası yükte 3.4 volta düşüyor. Pil 3.2 volt olduğunda ise kese 2.990 v geliyor. Ve pil dusukken LED ölü gibi yanmıyor. Devreyi bu şekilde yapacaksan direnci 1.5 ohm al. Bir kaç tane al ki çin piyasasından dolayı direnç değerleri birbirine uymuyor.
Bu şekilde 700ma akım çekiyor 500ma için 1.5 r direnç uygundur
sosyal medya hesabınız varsa takıldığım yerde size ordan soru sorabilir miyim ?
 
Eğer 3V luk power LED bulursan işin çok daha kolaylaşır. İlla tek led olmak zorunda değil. 5 tane 3V luk LED paralel bağlarsan baya bir ışık verir ve fenere da rahat sığdırabilirsin.
 

Forum istatistikleri

Konular
8,422
Mesajlar
138,215
Üyeler
3,335
Son üye
lugalkral

Son kaynaklar

Son profil mesajları

mechanic ayhanarican mechanic wrote on ayhanarican's profile.
https://www.allmystery.de almanca biliyorsan burada araştır. Yapay zekada çeviriyor gerçi.
Almanların matematik bilgisi daha iyi oluyor.
“Kendi yolunu çizen kişi, kimsenin izinden gitmez.” – Nietzsche
Kim İslâm’da güzel bir çığır açarsa (güzel bir alışkanlık başlatırsa), onun sevabı ve kendisinden sonra ona uyanların sevapları, onların sevaplarından hiçbir şey eksilmeksizin ona da yazılır.
erdemtr55 taydin erdemtr55 wrote on taydin's profile.
Merhaba Taydin bey,
Gruba spms serisi yapıcak mısınız?
ben 3 sargılı toroid ile 2 adet flyback sürücek bir devre yapmayı düşünüyorum.size soracak sorularım vardı?
Mutluluğun resmi illa güzel çizilmiş tablo olmak zorunda değil.Bazen basit bir çizgi,doğru bir renk,yada küçük bir detay
Back
Top