Kapi Alarm

1712256414116.png




dediğim gibi transistör pratiğim yok bu devreleri transistörlerden anlayan birileri kontrol etse iyi olur
Bunun hakkinda fikir bekliyoruz , calisir mi calismaz mi? Calisirsa degerler ne olmali? VCC onemli mi , bence degil? Zil den bir voltaj bulup ayarlariz.
 
bir de alternatif olarak 555 entegresi kullanan devreler var
Bundaki parcalar bende var. Belki bu daha iyi olur diyenler , buna da yorum yapabilir.
 
Zaman gecikmesi olmaması daha uygun.. (içeri girildi, kapı açık, örneğin banyoya gidildi,
bip sesi duyulmadı, başka işlere dalındı..)
Basit kapı alarmında ısrarlıyım.. Sadece bir mıknatıs ve minik cam tüp kontak, kısık bip
sesli buzzer..
Sistem kapı menteşesiden uzak ve kapının üstüne konulur. Diyafon varsa büyük olasılık kapı üstünde buat vardır besleme için.. Buralara bulaşmak istenmez ise ayrı bir besleme. Elektrikle beslenir, bir diyod ve kaliteli bir pil ile elektrik kesilmesine karşı önlem alınır. Sadece kaliteli birkaç kalem pil bile uzun süre dayanabilir.. neticede her seferinde kısa bir süre çalacak.
 
Zaman gecikmesi olmaması daha uygun.. (içeri girildi, kapı açık, örneğin banyoya gidildi,
bip sesi duyulmadı, başka işlere dalındı..)
Basit kapı alarmında ısrarlıyım.. Sadece bir mıknatıs ve minik cam tüp kontak, kısık bip
sesli buzzer..
Sistem kapı menteşesiden uzak ve kapının üstüne konulur. Diyafon varsa büyük olasılık kapı üstünde buat vardır besleme için.. Buralara bulaşmak istenmez ise ayrı bir besleme. Elektrikle beslenir, bir diyod ve kaliteli bir pil ile elektrik kesilmesine karşı önlem alınır. Sadece kaliteli birkaç kalem pil bile uzun süre dayanabilir.. neticede her seferinde kısa bir süre çalacak.
Evet bende ilk basta o sekilde basit olsun istemistim , ancak bu ev kapisi, celik ve agir bir kapi. Dusuk gurultu yapan bir sey yapip bu sekilde tasarlamak bana cok uygun gelmisti. Kapi acilinca bip bip dese yeterdi. Ama soyle bir sorun varki yasli teyzenin kulaklarinin o kisik sesi duyamama ihtimali varmis. E yuksek sesle de her kapi acildiginda bagirmasi insani, ve apartmani rahatsiz eder. Onun icin kapi acildiginda saymaya baslayip belli zaman sonra otmesi cok hos olur.

Bir sey farkettim, bu sekil bir sey yapmaya baslayinca arastiriyor ve ogrenmeye basliyorsun @sedat abiiii:neo1:

Guc problem degil onun hic ehemmiyeti yok. Bir sekilde ayarlanir o.
 
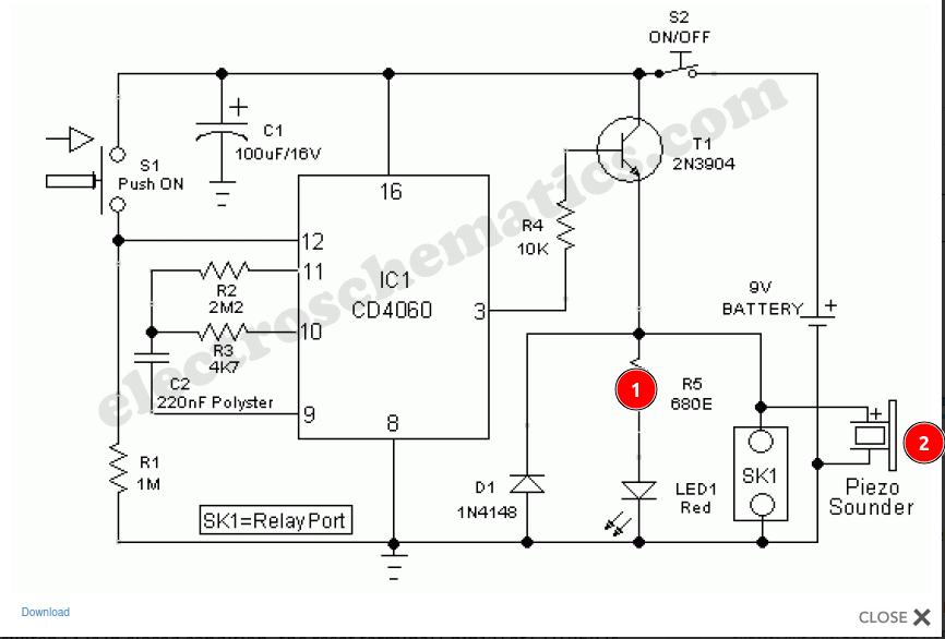
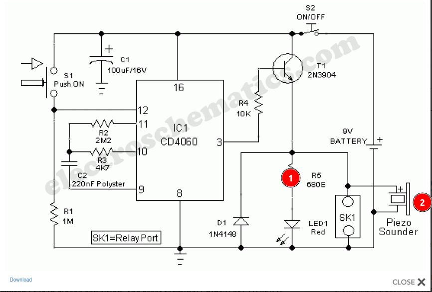
Buradakiyle baslayim dedim.
2024-04-05_21-39.jpg

1 deki direnc nedir olcusu anlamadim,
2 deki Piezo Sounder nasil bir sey Ozdisanda bir suru cesit var
 
Bende 1/2W direnclerden var. yoksa daha dusuk watt li mi kullanmak daha iyi olur
 
Buradakiyle baslayim dedim.
32509 eklentisine bak
1 deki direnc nedir olcusu anlamadim,
2 deki Piezo Sounder nasil bir sey Ozdisanda bir suru cesit var
Dun Ozdisandan parcalar geldi. Bende bir deneme yapayim dedim.


Calismasi boyle, dikkat edilirse birinci bip uzunlugu ile ikinci bip uzunlugu farkli. Resmen kaos ortami :gulus1: Bir duzen yok. Hatta 10 dk boyunca kayit aldim asagidaki gibi orda bile duzen yok . Cok tatli bu periyodik calmamasi. Ama sebebini biliyor muyum? Taabiki de hayir:gulus2:

2024-04-09_01-31.jpg
 
Videoyu izleyince bir sey farkettim, notr hatti boardun yarisindan sonrasi icin bagli degil. Ancak baglaninca calisiyor ama cok kotu bariyor bu, devamli bagirip duruyor.
20240409_015131.jpg


Bagli olunca 23 sn sonra 17 sn otuyor. sonra gene 23 sn bekle. off, istersen kapama kapiyi simdi :katil1:
 
Sema daki R3 4.7K yi 10K ile degistirince 42 sn sonra 38 sn kadar caliyor ve dongu oyle devam ediyor. 1K bagladigimda bagirmadi hic
 

Çevrimiçi personel

Forum istatistikleri

Konular
9,030
Mesajlar
146,051
Üyeler
3,648
Son üye
yasin007

Son kaynaklar

Back
Top