Umut
Aktif Üye
- Katılım
- 7 Kasım 2024
- Mesajlar
- 206
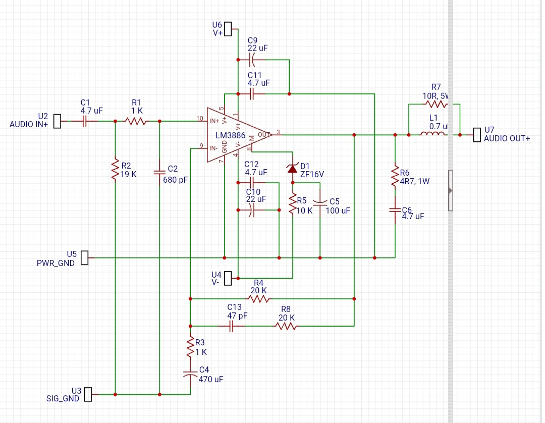
Forumdaşlar amfimizin dinleme testini yaptım ve bir sorun daha yaşadım. Sorun sesin cızırtılı, sanki bozuk kaydedilmiş gibi duyulmasıydı, biraz düşündükten sonra SMD diyotun LM3886 entegresini tam olarak sessiz konumundan çıkaramadığını anladım ve diyotu söküp kısa devre ettim ve sorun ortadan kalktı. Bu demek oluyor ki eğer diyot kullanılacaksa vatlık bir diyot kullanmak gerek. Bunun dışında diyot sökümünden sonra amfi yumuşak bir şekilde değil de beynine bir kurşun yemiş gibi kapanıyor, diyot olunca kan kaybından ölür gibi kapanıyor. Neden böyle bir örnek verdim bende bilmiyorum. (Sormayın) Bu versiyonumuzun ses kalitesi ise fark edilir derece daha iyi, çok bariz farklar yok ancak ikisinde dinleseydim bunu seçerdim. Bu muhtemelen PCB düzeninden değil, kullanılan kompanentlerin yarattığı bir şey. Dip versiyonunda çin markasız %5 direçler kullandım, bu uygulamada çok daha kaliteli bileşenlerle, daha kısa yollarla oluşturuldu. Dip versiyonunda yaşadığım radyo frekans sorununu SMD versiyonda yaşamadım. Amfiyi PC nin sorunlu USB portlarına taksamda filtre kapasitörleri çok daha efektif çalışarak hiçbir sorun duyulmasına izin vermedi. Bu versiyon çok daha EMI parazitlere duyarlı, EMI filtre kullanmadım daha test etmedim, edince paylaşırım. Ses kalitesi ayrıca bas frekanslarda çok daha derin duyuluyor. Kısık seste dahi bas ayrıntısından kaybetmiyor, Dip versiyonda buna özellikle dikkat ettim SMD versiyon kısık seste çok daha iyi duyuluyor. Yüksek seslerde aralarında bir fark olabilir ancak kısık ses farkı daha önemli. Isınma problemimizde yok. Aslına bakarsanız bundan daha ileri gidilemez, nereden mi anladım... Çünkü kısık ses performansı o kadar iyi ki ses açasınız gelmiyor. Bir ses sisteminde ses açma isteği varsa bence o sistem tam değildir, eksiktir. Çift simetrik gibi bir uygulamaya ihtiyaç olduğunuda düşünmüyorum, peki neden ilk kurulumu böyle yaptın diye soracak olursanız size bir ata sözünden söz ederim: Görmemişin oğlu olmuş, çekmiş çükünü koparmış 
Böyle uygulamalara girmeye pek gerek yok ancak ben yine de ekipmanlarıma kavuştuğumda yapacağım, fark ne olacak merak ediyorum.
Ancak bu amfi çok daha kaliteli bağlantılarla yapılırsa eminim bir yarışmadan derece alır. EMI sorunu hariç başka bir sorun yok. ( Bu sorun amfinin değil, trafodan kaynaklanan bir sorun) 80.000uF kapasite ile çalıştırıldı.
Böyle uygulamalara girmeye pek gerek yok ancak ben yine de ekipmanlarıma kavuştuğumda yapacağım, fark ne olacak merak ediyorum.
Ancak bu amfi çok daha kaliteli bağlantılarla yapılırsa eminim bir yarışmadan derece alır. EMI sorunu hariç başka bir sorun yok. ( Bu sorun amfinin değil, trafodan kaynaklanan bir sorun) 80.000uF kapasite ile çalıştırıldı.
Ekler
Son düzenleme: