ibrahimcelik
Aktif Üye
- Katılım
- 31 Ocak 2021
- Mesajlar
- 1,108
Potun orta bacağı yerine dac çıkışı gelmesi gerekmez mi mantiken
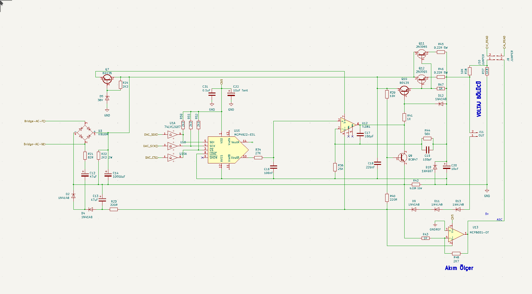
Ekte abi.Son şemayı yükle Gökhan bir el atayım.
abi 3.3v kaynak olarak gariban piconun üstündekini mi kullanacağız yoksa ayrı bir regülatörümüz var mı.Düzenlemeyi yaptım. Ama sen kendi şemana manuel olarak aktar, hem antrenman olur hem de versiyon uyumsuzluğundan bir sorun çıkmaz.
Şu değişiklikler var:
1) Voltaj referans opamp gitti. Referansı artık DAC üretiyor olacak. Ama voltaj referansının çıkışındaki low pass filtreyi (R34, C16) muhafaza ettim. DAC'ın üreteceği voltaj referansı, orijinal devrede opamp'in ürettiğinden daha az olacak. O yüzden voltaj regülatör opamp'ın kazancının ayarlanması gerekecek. Bu da R44 ve R36 dirençleri ile yapılacak.
2) Akım sınırlama opamp'ini kaldırmışsın, o yüzden akım sınırlama tarafını düzenleyemedim. Onu geri koy tekrar düzenleyelim.
3) DAC'in şasesi GND'ye bağlandı.
4) open drain buffer'ların power pininin ismini V3.3 yaptım. Böylece artık onlar doğru besleme voltajına bağlanmış oldu, ayrıyeten iletkenlerle bağlamaya gerek yok.
17268 eklentisine bak
En başta yanlış opamp'i kaldırmışım demekkiDüzenlemeyi yaptım. Ama sen kendi şemana manuel olarak aktar, hem antrenman olur hem de versiyon uyumsuzluğundan bir sorun çıkmaz.
Şu değişiklikler var:
1) Voltaj referans opamp gitti. Referansı artık DAC üretiyor olacak. Ama voltaj referansının çıkışındaki low pass filtreyi (R34, C16) muhafaza ettim. DAC'ın üreteceği voltaj referansı, orijinal devrede opamp'in ürettiğinden daha az olacak. O yüzden voltaj regülatör opamp'ın kazancının ayarlanması gerekecek. Bu da R44 ve R36 dirençleri ile yapılacak.
2) Akım sınırlama opamp'ini kaldırmışsın, o yüzden akım sınırlama tarafını düzenleyemedim. Onu geri koy tekrar düzenleyelim.
3) DAC'in şasesi GND'ye bağlandı.
4) open drain buffer'ların power pininin ismini V3.3 yaptım. Böylece artık onlar doğru besleme voltajına bağlanmış oldu, ayrıyeten iletkenlerle bağlamaya gerek yok.
17268 eklentisine bak
abi 3.3v kaynak olarak gariban piconun üstündekini mi kullanacağız yoksa ayrı bir regülatörümüz var mı.
Eğer yoksa 3.3 ile çalışanlar için 1117 koyalım piconun üzerindeki regülatörü kendisine kullanalım.
Piconun üstündeki regülatör sadece picoyu beslerse işlemcimizin voltajı çevre elemanları çalıştıkça küçük voltaj değişimlerine'de uğramaz
Abi bu 3.3'ü kullanalım ama picoyu buradan değil 7805'in 5voltundan besleyelim piconun üstündeki regülatörü kullanalım dalgalanma vs. yaşamayalım 3.3 tarafında3.3v kaynağı trafonun 12v sargısından regülatör ile böleceğiz. Piconun 3.3v çıkışını kullanmayacağız.
17269 eklentisine bak
Öyle zatenAbi bu 3.3'ü kullanalım ama picoyu buradan değil 7805'in 5voltundan besleyelim piconun üstündeki regülatörü kullanalım dalgalanma vs. yaşamayalım 3.3 tarafında
Piconun üstündeki regülatör sadece picoyu beslerse işlemcimizin voltajı çevre elemanları çalıştıkça küçük voltaj değişimlerine'de uğramaz
Lm1085 piyasa da bulunuyor mu ?En başta yanlış opamp'i kaldırmışım demekki
Bu düzeltmeleri ayarlayıp tekrar paylaşacağım.
3.3v kaynağı trafonun 12v sargısından regülatör ile böleceğiz. Piconun 3.3v çıkışını kullanmayacağız.
17269 eklentisine bak
abi picoyu tanımıyoruz diye ayıralım dedim bütün garibanları aynı 3.3 hattına bağlarsak az'da olsa dalgalanma olur diye düşündümDAC'ın voltaj referansının temiz olması önemli, yoksa DAC'ın dijital tarafı çok kritik değil.
Tr de görünmüyor bence bulunabilir bir regülatör kullanmalısın abiLm1085 piyasa da bulunuyor mu ?
elimde varTr de görünmüyor bence bulunabilir bir regülatör kullanmalısın abi![]()
lm3940 kullanırız yerine pinout biraz farkı sadeceTr de görünmüyor bence bulunabilir bir regülatör kullanmalısın abi![]()
Yanarsaelimde var![]()

Yav böyle şeylere takılmayın. Orada LM1085 yazıyor diye illa o olacak değil. Aynı kılıfta türlü türlü regülatörler var. Elbet uydururuz birini.Yanarsa![]()
Abi hepsi olmadı ams1117 3.3 ile lm1085 pinout sıralamsı aynı 1117 için benim yaptığım gibi küçük delikli plaketten headere adaptör yaparak kullanırsın en son çareYav böyle şeylere takılmayın. Orada LM1085 yazıyor diye illa o olacak değil. Aynı kılıfta türlü türlü regülatörler var. Elbet uydururuz birini.
Mesela elimde var dediğim LM1085 aslında UZ1085 olarak var. O da olmasa başkasını da buluruz. Hiç sorun değil.![]()