MCP4922 DAC Kullanımı

buffer 3.3 V ile beslenecek, ama pull up'lar 5V a çekecek. O yüzden "open drain" olan buffer'ı seçtik. Bunun bir de open drain olmayanı var.
 
buffer 3.3 V ile beslenecek, ama pull up'lar 5V a çekecek. O yüzden "open drain" olan buffer'ı seçtik. Bunun bir de open drain olmayanı var.
yine bir problem var abi
wadsd.png

Biz 3.3 ile besleyince çıkış yaptığında 3.3 çıkacak direnç üstünden gelen 5v ile kafa kafaya geliyor.

Bu durumda entegremizin çıkışını yüklemiş olmaz mıyız
 
Bu açıdan baktığında İki çeşit dijital çıkış vardır:

1) Open drain
2) Push pull

Open drain'de çıkış sadece şaseye doğru aktif olarak çeker. Vcc ye doğru aktif olarak çekmez. Bir pull up üzerinden sen istediğin Vcc ye çekebilirsin.

Push pull'da ise çıkış hem şaseye hem de Vcc ye doğru aktif olarak çeker. Çıkışa bağlanacak bir pull-up/pull-down'un hiçbir anlamı olmaz.

Bu iyi yapıyı araştır, anlamadığın yer olursa gene sor.
 
Bu açıdan baktığında İki çeşit dijital çıkış vardır:

1) Open drain
2) Push pull

Open drain'de çıkış sadece şaseye doğru aktif olarak çeker. Vcc ye doğru aktif olarak çekmez. Bir pull up üzerinden sen istediğin Vcc ye çekebilirsin.

Push pull'da ise çıkış hem şaseye hem de Vcc ye doğru aktif olarak çeker. Çıkışa bağlanacak bir pull-up/pull-down'un hiçbir anlamı olmaz.

Bu iyi yapıyı araştır, anlamadığın yer olursa gene sor.
Abi spi hatları push pull çalışıtığı halde ben bağlıyordum direnç datalara pull-down cs ve clk'ya pull-up boşa mı bağlıyormuşum:///
 
Abi spi hatları push pull çalışıtığı halde ben bağlıyordum direnç datalara pull-down cs ve clk'ya pull-up boşa mı bağlıyormuşum:///

Push pull çıkışlara pull-up/pull-down bağlamak anlamsız. Tek yapacağı şey, devrenin elektrik sarfiyatını arttırır.
 
74HC595'i iptal ettim. Bluetooth On-Off olayını kaldırdım. Direk ON olarak çalışacak.
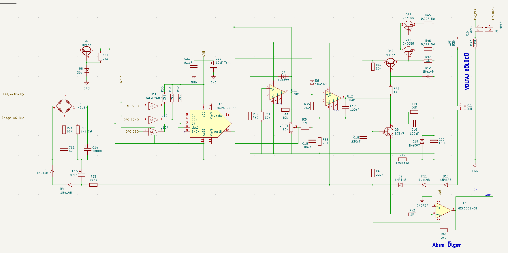
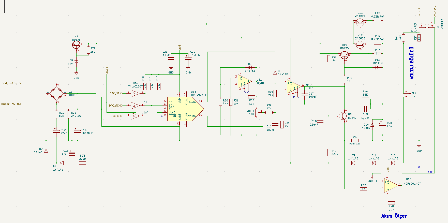
DAC'ı şemaya entegre ettim. U1 bloğunu kaldırdım. U2 deki voltajı ayarlayan potu kaldırmaya kafam basmadı.

dac_şema.png
 
EMI.png

Abi girişe bu filtreyi yapsak daha parazitsiz daha kararlı bir çalışma elde ederiz gibi geliyor.
 
Tıkandım bir yerde
 

Forum istatistikleri

Konular
8,447
Mesajlar
138,560
Üyeler
3,343
Son üye
Yigitaatalay

Son kaynaklar

Son profil mesajları

mechanic ayhanarican mechanic wrote on ayhanarican's profile.
https://www.allmystery.de almanca biliyorsan burada araştır. Yapay zekada çeviriyor gerçi.
Almanların matematik bilgisi daha iyi oluyor.
“Kendi yolunu çizen kişi, kimsenin izinden gitmez.” – Nietzsche
Kim İslâm’da güzel bir çığır açarsa (güzel bir alışkanlık başlatırsa), onun sevabı ve kendisinden sonra ona uyanların sevapları, onların sevaplarından hiçbir şey eksilmeksizin ona da yazılır.
erdemtr55 taydin erdemtr55 wrote on taydin's profile.
Merhaba Taydin bey,
Gruba spms serisi yapıcak mısınız?
ben 3 sargılı toroid ile 2 adet flyback sürücek bir devre yapmayı düşünüyorum.size soracak sorularım vardı?
Mutluluğun resmi illa güzel çizilmiş tablo olmak zorunda değil.Bazen basit bir çizgi,doğru bir renk,yada küçük bir detay
Back
Top