ibrahimcelik
Kıdemli Üye
- Katılım
- 31 Ocak 2021
- Mesajlar
- 1,100
yok ki
Yetmedi bile abi. Ekranın BackLight ışığını on-of yapacaktım ona bile kalmadı pinLDAC'ı şaseye çek o zaman.
Ama koca PICO'daki sürüyle pinleri nasıl bitirdin sen yav![]()
abi çare ı2c port çoklayıcı veya 595+165
ı2c port çoklayıcı eklemek şuan çok doğru olur(led,fan,moc driver vs.)hepsini ona bırakırız
pcf8574 kulan abi @Gokrtl
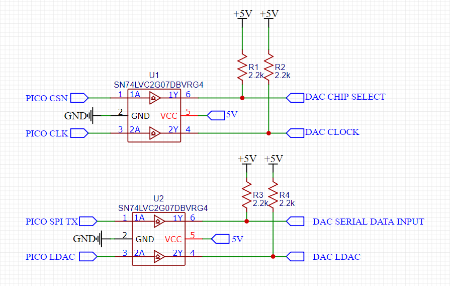
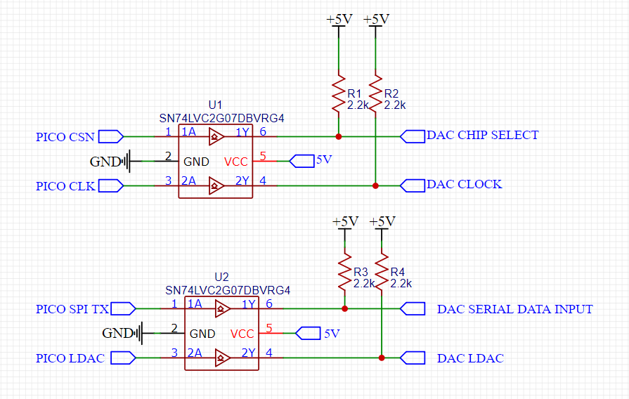
Nasıl olur!!!!Bir hata var. Biraz kafa yor bakalım bulabilecek misin.
Ne kızıyorsun abi. Boş pinlerin turşusunu mu kuracağız?Keypad ve rotary zaten 11 tane götürmüş. Sen de aklına gelen herşeyi koymuşsun. Bluetooth bile var![]()

Ben de yok gerek de yokNe kızıyorsun abi. Boş pinlerin turşusunu mu kuracağız?
Bluetooth sayesinde pc den kontrol edicez cihazı. Kimde var bu teknoloji senden başka?![]()

Abi harici işlemci kullanmak yerine.Statik olan pinler (yani nadiren değişenleri) io multplexera aktarabilirsin. Ama fazla da öyle pin yok. Kademe 2 tane, lamba, fan, başka da göremiyorum. Bu durumda yapılması gereken, kullanıcı arayüzü kontrollerinin hepsini ayrı bir işlemci (basit birşey) yönetecek ve neye basıldığını, neyin çevrildiğin vs I2C ile PICO'ya bildirecek.
Abi harici işlemci kullanmak yerine.
I2C port çoklayıcı kullansak.
Yok abi ben port çoklayıcı olarak bu 2x16 lcd'lerin arkasına taktığımızı kullanıyorum herhangi bir ı2c hattına bağlarız.Nadiren değişen kaç tane pin var ona göre karar vermek lazım. port çoklayıcı 3 pin kullanacak. Eğer 5 tane statik pin varsa pek kazanç yok.
Sen onu boşver. Hatayı buldun mu? Ben bulamadım.Yok abi ben port çoklayıcı olarak bu 2x16 lcd'lerin arkasına taktığımızı kullanıyorum herhangi bir ı2c hattına bağlarız.
bağladığımız hatta 0x27 adresi olmasın yeter
5v besleme mi abi hata ?Bir hata var. Biraz kafa yor bakalım bulabilecek misin.
Abi bir hata göremiyorum.Sen onu boşver. Hatayı buldun mu? Ben bulamadım.
5v hatalı olamaz biz shift yapıyoruz.5v besleme mi abi hata ?