- Katılım
- 24 Şubat 2018
- Mesajlar
- 26,662
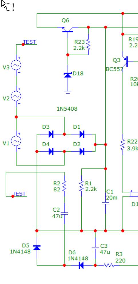
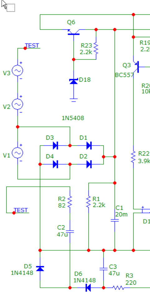
Muhtemelen sorun giriş voltajı 12 VAC olunca ortaya çıkıyor. Herhalde negatif beslemede fazla ripple oluyor. C6 yi 470 μF veya daha üstü bir değer ile değiştirip deneyebilirsin. Ama osiloskop ile de bak. Voltajın düz bir çizgi olması lazım.
