Abi yanmadı ama +0.748V ölçüyorum. İyice raydan çıktı olay.Seri diyot bağla bakalım 82R dirence. Anot trafoya gitsin.
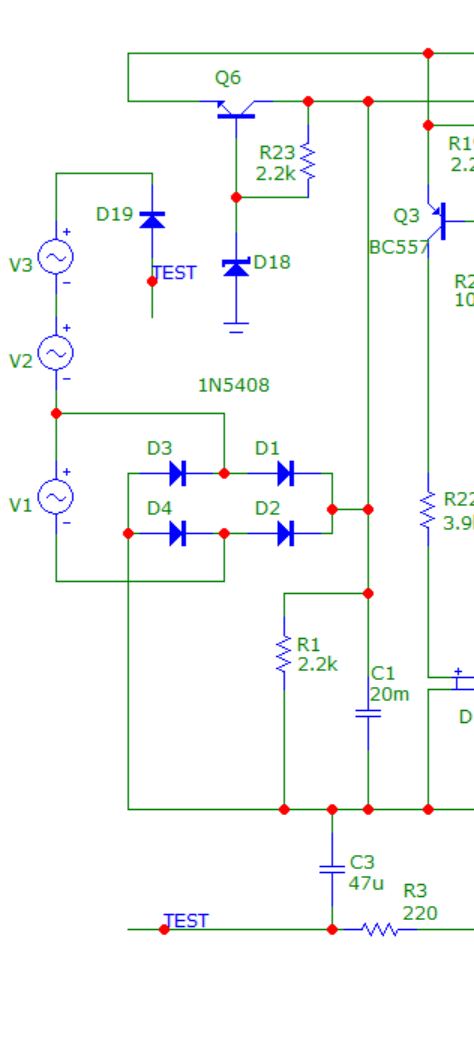
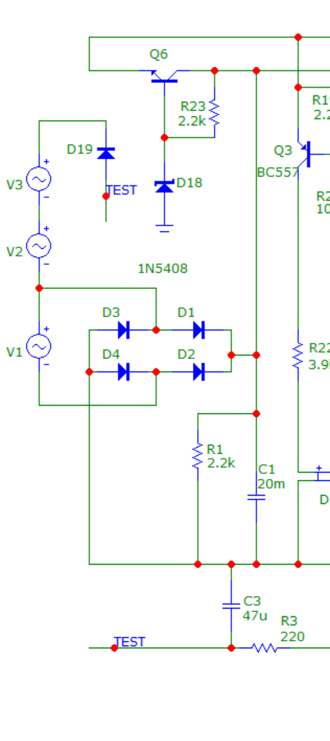
Ohoo bunun işi çokŞu değişikliği dene bakalım. Baya bir parça arttırdım burada, iki diyot, bir kondansatör, bir direnç boşa çıktı.
18066 eklentisine bak
Abi biz hep pico tarafına odaklandık keşke ana devreye odaklansaydıkOhoo bunun işi çok
Deneyelim bakalım.
Abi biz hep pico tarafına odaklandık keşke ana devreye odaklansaydık

Piconun iyi günleri tertemiz ev ortamında çalışıyor.Kademe seçimi ortaya çıkardı bu problemi. Standart devrede kademe seçimi yok ve çalışıyor. Aslında kademe seçimini de doğrudan komparatör ile yapabilirdik ama tutturdunuz pico da pico diye![]()
Abi bir yerden duman çıktı ama göremedim nerden çıktığını. Tam bir bilmece oldu şimdi.Şu değişikliği dene bakalım. Baya bir parça arttırdım burada, iki diyot, bir kondansatör, bir direnç boşa çıktı.
18066 eklentisine bak
Şemadaki gibi bağladım ya. Deli çıkacam valla.Şemadaki gibi bağlaman gerekir. Eğer trafo sargısındaki diyodu ters bağlarsan C6 tehlikeye girer çünkü ters polarize olur. Ama doğru bağladın ve gene birşeyler tüttüyse başka bir problem var.
analog okumanın ortlamasını almak kıpraşmaları çok yavaşlatır abiDevreyi eski haline getirdim. 30v kademesinde çalıştırıp görsel arayüzde bazı değişiklikler yapıyorum. Yalnız köprü diyot, voltaj regülatörleri ve opamplarda gereksiz bir ısınma var. Akım çekmediğim halde çok ısınıyorlar. Ama devre çalışıyor şimdilik.
Bu voltaj ve akım ayarındaki son iki hane sürekli oynar vaziyette. Bunları sabitlemenin bir yolu var mı?
350 kez alıyorum zaten.analog okumanın ortlamasını almak kıpraşmaları çok yavaşlatır abi
350 kez alma hızını yavaşlatalım abi o zaman 10mS ise 50ye çıkaralım350 kez alıyorum zaten.
Ona bakmam lazım. Sanırım o işlem ikinci çekirdekte çalışıyordu. Oraya rahatça delay koyabilirim.350 kez alma hızını yavaşlatalım abi o zaman 10mS ise 50ye çıkaralım
Dual core çok büyük rahatlık sağlıyor.Ona bakmam lazım. Sanırım o işlem ikinci çekirdekte çalışıyordu. Oraya rahatça delay koyabilirim.
Yani anında ısınmıyor ama 5 dk içinde sıcak oluyor. El değmeyecek kadar değil ama yinede normalden sıcak. Dokunup çekebilirsin ama bir süre dokunup bekleyemezsin.Yük bağlı değilse köprü diyotların ısınmaması lazım. Dokunulmayacak kadar mı ısınıyor?