Philips Ultra Slim 4K UHD LED Android TV Bozuldu 50PUS7303/12

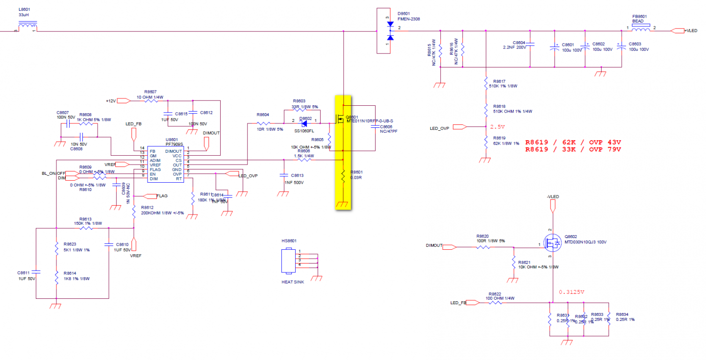
Pardon +VLED üzerindeki gerilimin değişmesi normal PF7909S (Single-Channel WLED Backlight Driver) entegresi ile sürülen bir mosfet var. Gücü 0.03R değerindeki R8601'de harcıyor. Aslında bu iyiye işaret çünkü entegre işini doğru şekilde yapıyor gibi. Bu durumda çıkıştaki kondansatörler çok daha ciddi şüpheli duruma düşüyor.

@taydin 'ın tavsiye ettiği ESR ölçüm cihazını mutlaka edinmek lazım, ben de kullanıyorum, her yerde var ve fiyatları çok ucuz.

1623590334319.png



R8619'u bulamadım. O bölgede sadece R8601 var. Tahminen 2w lık bir direnç ve bacaklarında hiç voltaj yok. Tam sıfır.

Bu arada o direnç şurada. Parçaları takip edersen bulabilmelisin. İlkin acaba aşırı bir gerilim mi oluşuyor acaba dedim ama burada aşırı gerilimden dolayı oluşan bir koruma durumu yok...

1623590144024.png
 
Pardon +VLED üzerindeki gerilimin değişmesi normal PF7909S (Single-Channel WLED Backlight Driver) entegresi ile sürülen bir mosfet var. Gücü 0.03R değerindeki R8601'de harcıyor. Aslında bu iyiye işaret çünkü entegre işini doğru şekilde yapıyor gibi. Bu durumda çıkıştaki kondansatörler çok daha ciddi şüpheli duruma düşüyor.

@taydin 'ın tavsiye ettiği ESR ölçüm cihazını mutlaka edinmek lazım, ben de kullanıyorum, her yerde var ve fiyatları çok ucuz.

11179 eklentisine bak




Bu arada o direnç şurada. Parçaları takip edersen bulabilmelisin. İlkin acaba aşırı bir gerilim mi oluşuyor acaba dedim ama burada aşırı gerilimden dolayı oluşan bir koruma durumu yok...

11178 eklentisine bak
Kartı söküp altında buldum R8619'u. 1.1v var üzerinde ve bekledikçe yavaş yavaş düşüyor. Bu arada hiç bir kablo bağlı değil PSU ya.
 
@taydin 'ın önerdiği esr ölçüm cihazını banggood'dan 80 TL'ye temin edebiliyorsun. Çözüm bulamazsan servise 1000Tl vereceksen 80TL fazlanın bir önemi olmaz. Tabii bir hafta bekleyebilirmisin bilmiyorum.
 
Kartı söküp altında buldum R8619'u. 1.1v var üzerinde ve bekledikçe yavaş yavaş düşüyor. Bu arada hiç bir kablo bağlı değil PSU ya.
Normal çünkü orada gerilim bölücü direnç var üst taraftaki 36 V değiştiği için değer de değişiyor.
 
Yeni kondansatörleri ve LCR-T4 cihazı özdisan da sepete ekledim ama sistemsel bir sıkıntıdan dolayı alamadım.
Bu gün pazar olduğu için iletişim de kuramadım. Yarın bakacağım artık.
 
Power kart üzerinde LED Bar çıkışındaki 6 kondansatörü söküp ölçtüm. Durumları aşağıdaki gibi.
Görünüşe göre sağlamlar. Sanırım @posta nın dediği gibi LED Barlar da sorun var. Fazla akım çekiyorlar.

100uf.PNG
 
Aslında o kondansatörlerin ısınmasının bir sebebi daha var. Eğer o kaynaktan çok fazla akım çekiliyorsa, kondansatörler çok fazla boşalıp şarj olur. Hem şarj yönünde hem de deşarj yönünde de yüksek akım geçtiği için de kondansatörler ısınır. O kaynağa bağlı olan yükleri söktüğün zaman ısınma olmıyorsa, etrafta da ısı kaynağı yoksa, sorun budur.

Servis manual varsa bu kaynaktan çekilen tipik akım değerini veriyordur, akımı ölçüp karşılaştırabilirsin.
 
Aslında o kondansatörlerin ısınmasının bir sebebi daha var. Eğer o kaynaktan çok fazla akım çekiliyorsa, kondansatörler çok fazla boşalıp şarj olur. Hem şarj yönünde hem de deşarj yönünde de yüksek akım geçtiği için de kondansatörler ısınır. O kaynağa bağlı olan yükleri söktüğün zaman ısınma olmıyorsa, etrafta da ısı kaynağı yoksa, sorun budur.

Servis manual varsa bu kaynaktan çekilen tipik akım değerini veriyordur, akımı ölçüp karşılaştırabilirsin.
Üstad;
Yukarıdaki aciklamaları okubildiyseniz bu yöntem uygulandı. Led lere giden soket çıkartılınca trafo ve Kondansatorler de ısınma olmuyor.
Dolayısıyla aşırı akım çeken led barlar da arıza var. Başka yerleri kurcalamaya gerek yok.
Farklı farklı öneriler gelince @Gokrtl hepsini denemek istiyor.
Arıza tespitinden uzaklaşılıyor.
Arıza led barlar da...
Tv servise gidince arıza tipi belli olur.
 
Sıkı rekabetin olduğu ortamda en az malzeme ile çalışacak şekilde imalat yapılıyor.
Çabuk eskitme yöntemi de kullanılıyor. (2-3 yılda garanti bitiminden itibaren, ürün eskimeli ve yerine yenisi alınmalı)
TV lerin içine 2 adet sıcak havanın tahliyesi için fan konulsa, led barların ömrü çok fazla olur.
Tv de ne kadar fazla ışık o kadar fazla ısı anlamına geliyor. Görüntü güzel diye maximum ışık kullanılıyor sonucu fazla ısınma, kısa süre de ledlerin arızalanması( ledlerin orta parlaklık veya az parlaklık ile tv izlenmesi ledlerin daha uzun süre kullanımı olacakdır.)
TV kapalıyken fişe takılı durumda, güç kartında/anakartta 7*24 voltaj var. Cihazlar kumanda dan açılıp/kapatılıyor. Devamlı stand by da kalıyor. Doğru olanı uzun süre kullanılmayacaksa enerjinin tamamen kesilmesi. TV kapalı iken de, aslında çalışırmış gibi komponentler de yıpranıyor.

LED'ler 2,5 yıl 3 yılda kesin bozuluyor. Herifler öyle ayar çekiyorlar. De bozuk olan led o kadar fazla akım çekip ısınma yaptırır, kartı anakarta düzgün enerji vermeyecek hale getirir mi bir düşünmek lazım? O power kartının çıkışları filan hep standartdır. Hatta voltaj değerleri çıkış üzerinde pcb'de yazıyor olabilir.


Led barlar da tahminim şöyle bir sıkıntı oluşuyor.
27 Vdc besleme voltajı ile barlar aydınlatma yapıyor. Aşırı ısı led 'ler de fazla parlamaya neden olunca, fazla enerji çekmeye başlıyor.
Tv açılıyor bir kaç saniye de ısınan barlar aşırı akım çekince; sürücü devresindeki malzemeler kondansatör, trafo da ısınmalar oluyor.
Sürücü devre akım sınırlamasının üzerine çıkmasından dolayı, led barlara giden enerjiyi kesiyor.
TV çalışıyor primer kat çalışıyor ses var.
Aşırı akımdan dolayı led barlar da görüntü yok.
Led barlara giden soket çıkartılınca, kondansatör ve trafo da ısınma yok. TV çalışıyor ses var. görüntü yok.
20210613_133304-jpg.11170


Sonuç:
TV servise gidecek veya iyi bir TV tamircisine, arıza nedeni zaten belli olur.
 
Son düzenleme:
@Gokrtl başka bir test yapabilir misiniz?

resimdeki led lere giden soketi çıkartın. (yeşil çemberli alan) Voltaj takibi yapalım.
Multimetre ile +Vled , -VLED ler üzerinden voltaj takibi yapın. 5 dakika içinde voltaj da değişme/kesilme olacak mı?

Sonucu paylaşırsanız; tüm forumdaki ustalar tarafından, kesin arıza tespiti yapılmış olur.

Kolay gelsin..
20210613_133304-jpg.11170
 
@Gokrtl başka bir test yapabilir misiniz?

resimdeki led lere giden soketi çıkartın. (yeşil çemberli alan) Voltaj takibi yapalım.
Multimetre ile +Vled , -VLED ler üzerinden voltaj takibi yapın. 5 dakika içinde voltaj da değişme/kesilme olacak mı?

Sonucu paylaşırsanız; tüm forumdaki ustalar tarafından, kesin arıza tespiti yapılmış olur.

Kolay gelsin..
20210613_133304-jpg.11170
Tabi. Yarın bu testi yapıp paylaşırım.
 
İyi de görüntü gittiğinde ledler yanmaya devam ediyor diyordu gökhan...
Evet işte ledler yanmaya devam ediyor. Çünkü görüntü COF kablosu temassızlığı veya enerji yetersizliği sebebiyle anakartın veya t-con'un doğru çalışmaması sebebiyle panele gönderilemiyor. Aslında burada ses var mı diye kontrol etmek gerekir?
Yayın sesi var, görüntü yok.
TV açıp kurcaladıktan sonra fark ettiğim bir durum var.
TV de iki farklı katmanda led bar var. Biri Ekranın kendi içinde (Tıpkı pc yada laptop monitörlerinde ki gibi), ikincisi de bu ekranın arkasında.
Benim yanıyor dediğim LED bar ekranın arkasında kalanlar, Ekranın içinde kalanlar ise kısa bir süre yanıp sönüyor.
 
@Gokrtl başka bir test yapabilir misiniz?

resimdeki led lere giden soketi çıkartın. (yeşil çemberli alan) Voltaj takibi yapalım.
Multimetre ile +Vled , -VLED ler üzerinden voltaj takibi yapın. 5 dakika içinde voltaj da değişme/kesilme olacak mı?

Sonucu paylaşırsanız; tüm forumdaki ustalar tarafından, kesin arıza tespiti yapılmış olur.

Kolay gelsin..
20210613_133304-jpg.11170
Bu testi iptal edin. İşe yaramayacak.
Soketi ayırdığınız da çıkış ta yük olmayacağı icin led sürücü akımı kapatacaktır.
TV yi servise göndermekten başka çare yok gibi...
Kolay gelsin...
 
Çalışınca komple toplamıştım. 5dk çalışıp gidince de daha sökmedim servise gönderirim diye.
Aklıma şu soru takıldı 2.5 senelik tv de kondansatör kururmu ki?
COF üzerinde Flex bağlantı üzerindeki SMD kondansatör kontrolü yapın voltajına bakın
 
Şöyle bir site varmış. Bakmadıysan oaraya da bak istersen. Gerçi biraz tuhaf bir site. Aktivasyon yap diyor mailini giriyorsun kod gönder diyorsun mail gelmiyor, her üye her konuyu görüntüleyemiyor yetki seviye sistemi var. Link bu E-Servisler .
 

Çevrimiçi üyeler

Forum istatistikleri

Konular
8,422
Mesajlar
138,207
Üyeler
3,333
Son üye
cem aksel

Son kaynaklar

Son profil mesajları

mechanic ayhanarican mechanic wrote on ayhanarican's profile.
https://www.allmystery.de almanca biliyorsan burada araştır. Yapay zekada çeviriyor gerçi.
Almanların matematik bilgisi daha iyi oluyor.
“Kendi yolunu çizen kişi, kimsenin izinden gitmez.” – Nietzsche
Kim İslâm’da güzel bir çığır açarsa (güzel bir alışkanlık başlatırsa), onun sevabı ve kendisinden sonra ona uyanların sevapları, onların sevaplarından hiçbir şey eksilmeksizin ona da yazılır.
erdemtr55 taydin erdemtr55 wrote on taydin's profile.
Merhaba Taydin bey,
Gruba spms serisi yapıcak mısınız?
ben 3 sargılı toroid ile 2 adet flyback sürücek bir devre yapmayı düşünüyorum.size soracak sorularım vardı?
Mutluluğun resmi illa güzel çizilmiş tablo olmak zorunda değil.Bazen basit bir çizgi,doğru bir renk,yada küçük bir detay
Back
Top