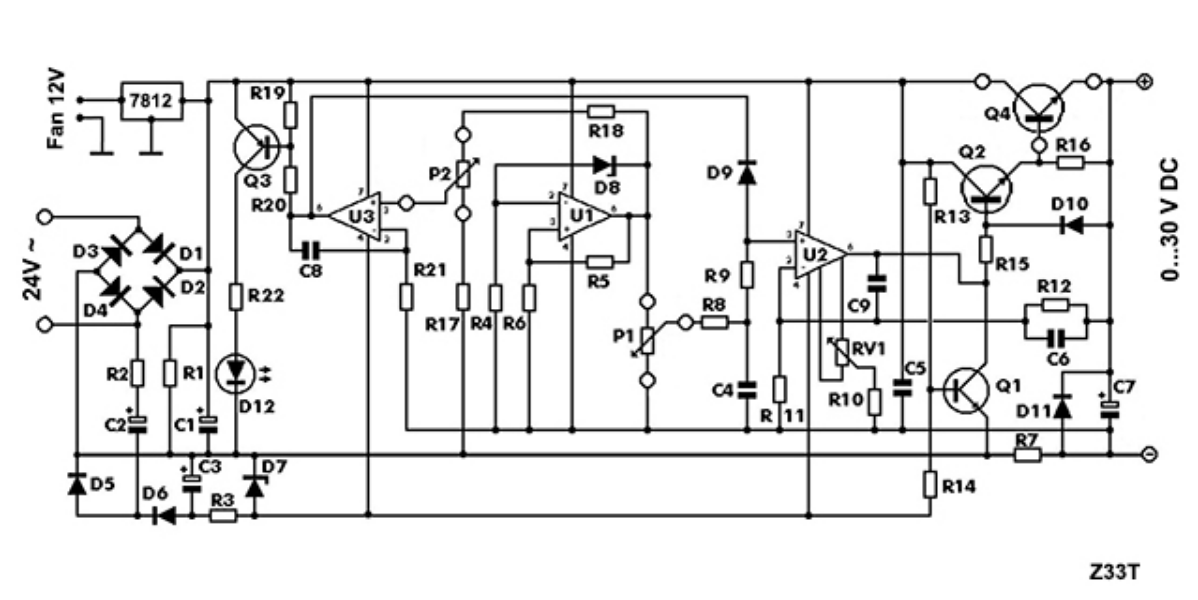
70mA diye yuvarlasak, sanki birazcık fazla. Devredeki bütün komponentlerin yönünü ve değerleri doğru diye kontrol ettiniz değil mi? Isındığını söylediğiniz direnç sanki negatif besleme üretilen hat üstünde gibi, entegre yuvasından opampları sökebilir misiniz tek tek. 3 ü de yokken bir bakın sıkıntı var mı sonra sırasıyla opampları ekleyip kontrol edin
