0 - 30V, 0 - 3A, demonte laboratuvar güç kaynağı testleri ve iyileştirmeler (Demonte V2)

5 V çıkış voltajında 3 A çektiğim zaman, soğutmaya rağmen transistör sıcaklığı hemen 130 ℃ ye çıktı. Kendi haline bırakılsa daha da artar. Bu durumda ya ilave paralel transistör kullanmak lazım, yada girişi kademeli yapmak lazım.

Mesela şimdi denedim, girişi 10 VAC ye düşürdüm, çıkış 5 VDC ve 3 A çekiyordum, transistör gayet keyifli 50 ℃ sıcaklıkta çalışıyor.
 
Dc bara gnd sine göre 32.2v, eksi beleme ile yani 4 ve 7. Pin arası 35.6v ama akım çekilmeye başlandığında buradaki regülasyon da bozuluyor. Yukarıdaki mesajımda değişimleri yazmıştım.

Bir kere OPAMP besleme voltajları en az 33 V olması gerekiyor. Kullanılan opamp'ler rail to rail olmadığı için besleme voltajlarına tipik olarak en fazla 2 V yaklaşabiliyorlar. Bir de 2SD1047 nin emiter voltaj düşümü var, yükte 1 V diyelim, bu durumda istenen çıkış voltajı olan 30 V için opamp'lerin 33 V ile beslenmesi lazım. Ben biraz da marj olsun diye 35 V ile denedim. Ama bu ayrı bir sorun. Neticede 15 V ile de test etmişsin ve gene voltaj kaybı var.

Bunun dışında, OPAMP'lerin besleme voltajlarının değişmesinin regülasyona hiçbir etkisi olmaz. Hatta bırak değişmeyi, OPAMP besleme voltajlarında 100 Hz lik ve birkaç voltluk ripple voltajı olsun, gene regülasyona hiçbir etkisi olmaz. O yüzden OPAMP besleme voltajı değişimine bakmana hiç gerek yok. Sadece üzerlerindeki voltajın 33 V değerinin kesinlikle altına inmemesi lazım.

Şimdi 15 V üzerinden gidelim. Bu çıkış değerinde sadece 100 mV kayıp var, ve bu kayıp da belki transistörde kullandığın uzun kablolardan kaynaklanıyor olabilir. Onları kısaltmayı deneyebilirsin. Veya feedback direnç/kondansatörü (R12/C6) doğrudan çıkış klemensine bağlayabilirsin.
 
@taydin Tekrar kontrol ettim Tam olarak bu şekilde.
IMG_20210910_164756_N.jpg

Bu regülatör zenerden dolayı daha büyük bir giriş gerilimi istiyor. Dediğiniz gibi opamp ı 29v ile besleyip 30v çıkış vermesini bekleyemeyiz. Ben aslında hesaba - 3.3 voltu da katıp 32-33v ile kotarırım sanıyordum. Neden olmadı anlamadım.

Peki paralel regülatöre ne dersiniz?
IMG_20210910_165605_N.jpg
 
Son düzenleme:
Voltajı kontrol eden opamp'in ŞASEYE göre + beslemesinin 33 V dan fazla olması lazım. -3.3 V u da sen hesaba dahil ediyorsun ama - voltajla işimiz yok bu problem ile ilgili. -3.3 V un tek amacı, güç kaynağının 0 V da verebilmesini sağlamak, başka bir amacı yok.

Öncelikle şunu bir garantiye alman lazım: Regülatörü devreden çıkar, sadece trafo ve doğrultucu, filtre kondansatörü kalsın. Bu şekilde 3 A akım çek. Bu akım çekilirken doğrultucu çıkışının 37 VDC den aşağı düşmesin. Sonra 7824 regülatörü bağla ve ortak uçte da 7.5 V yerine 11 V zener olsun. Böylece regülatör çıkışında 35 V elde edebiliriz. Girişte en kötü durumda 37 VDC var, 2 V da regülatörde düşece, yani yeterince marjımız olacak. Tabi bu hesap şebeke dalgalanmalarını hesaba katmıyor. Bunu da hesaba katmak için giriş voltajının en kötü durumda 42 V a düşmesi lazım.

Senin devrede sorun bu. 3 A akım çektiğinde doğrultucu çıkışı o kadar fazla düşüyor ki artık şaseye göre opamp + beslemesi minimum değer olan 33 V un altına iniyor.
 
Bu akım çekilirken doğrultucu çıkışının 37 VDC den aşağı düşmesin

Bunu osiloskop ile doğrulaman lazım. DC voltajın MİNİMUM değerinin 37 V un altına inmemesi lazım. Multimetre ile ölçersen sadece üzerine ripple binmiş DC voltajın ortalama değerini ölçmüş olursun ve minimum değerden daha yüksek birşey okursun.
 
@taydin
Ac giriş (kart üzerinden ölçüm kablo kaybı falan yok) boşta 25.5vac, 3 amper yükle 24.7vac ye düşüyor.

Filtre kondansatörü üzerinden ölçümle boşta 34v, 3 amper yükle 29.5 volta düşüyor.

Yani yükten sonra ac tarafında %3, dc tarafında %13 gibi bir düşüş söz konusu. Aradaki %10'luk fark normal mi?

İlave olarak doğrultma diyortlarını daha düşük vf değerine sahip (0,15v) 1n5822 ile değiştirdim ve 10.000 uf ilave yaptım fakat sadece 0.5v gibi bir fark yarattı.
 
Filtre kondansatörününün üzerindeki voltajı multimetre ile ölçtüysen, orada ortalama değer ölçümü yaptın demektir. AC giriş voltajı RMS değeri ile filtre kondansatörünün üzerindeki ortalama voltaj arasında lineer bir ilişki yok, o yüzden oranların aynı olmasını beklememek lazım.

Aynı şekilde, eğer filtre kondansatörü üzerindeki voltaj ölçümünü multimetre ile yaptıysan, kondansatörü üzerindeki ripple dalganın dip noktası daha aşağıdadır. Mesela dip nokta 27 V olsun. Bu durumda bu trafo ile güç kaynağından 3 A çekerken en fazla 24 VDC alabilirsin.
 
Elimdeki yıldırım marka 0-30v 0-6a güç kaynağının bypass devresinin nasıl çalıştığına dair bazı bilgiler. Ek bilgi olarak burada dursun istedim. 3 röle ve 4 farklı sekonder sargısı ile 8 kombinasyon yapmışlar.
Ölçüm blok kondansatör üzerinden yapılmıştır.

Çıkış voltajı--------kondansatör üzerindeki voltaj
1-) 0-3v-----8v
2-) 3-7v-----13v
3-) 7-10v-----17v
4-) 10-14v-----22v
5-) 14-18v-----28v
6-) 18-22v-----33v
7-) 22-25v-----37v2
8- 25-30v-----42v
 
Son düzenleme:
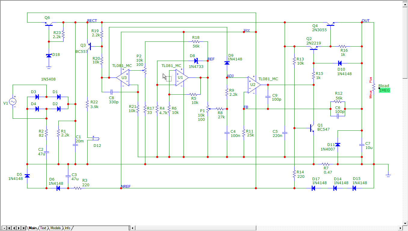
Bir de ben değişiklikleri şu şemaya göre yaptım:

13351 eklentisine bak

Bir de şunu kontrol edebilirsin. Senin çektiğin resimlerden tam anlayamadım ama çıkış voltaj ölçümünü yük üzerinde mi yapıyorsun yoksa güç kaynağı çıkış klemensinde mi?
@taydin abi devrenin son hali bu sanırım. Ben bunu sıfırdan Kicad ile çizeceğim ama iki sorum var.
1- Q6 transistörün adı ne?
2- Benim güç kaynağım 3 kademeli. 12, 26, 32 volt. Mesela 12v kademesinde kullandığımda opamp'lere yeteri kadar voltaj gidecek mi?
 
@taydin abi devrenin son hali bu sanırım. Ben bunu sıfırdan Kicad ile çizeceğim ama iki sorum var.
1- Q6 transistörün adı ne? +33V +1.5A herhangibir BJT olabilir. (BD139 Tercih edebilebilir.BD13x)
2- Benim güç kaynağım 3 kademeli. 12, 26, 32 volt. Mesela 12v kademesinde kullandığımda opamp'lere yeteri kadar voltaj gidecek mi? (Revizyonları takip etmek mümkün değil fakat gidecektir.)
Çok pahalı onlar. Benim bulabildiğim en ucuz 44 V opamp MC33072 ve onu da karaköy elektronikten aldım. Linkte verilen opamp https://ozdisan.com/entegre-devreler-ics/lineer-entegreler/amplifikatorler/MC33172DR2G . Opamp DIP8 olmadığı için sanırım işinize yeniden yaramayacaktır.
Aslında sıfırdan okuyana birçok şey katacaktır fakat birçok kişinin eminim vakitten çok hazırı hemen alma niyetin olduğunu düşünürsek.

30V yapmak isteyenlere tavsiye olarak:
36v gayet yeterli olacağını düşündüğüm yöntemleri yazıyorum.

26Vac yi doğrulttuktan sonra kaç Amperlik tasarım yaptıysanız o kadar bi sigorta atın.(Şebeke gerilimindeki değişim short period ve engtegre üstüne SST(surge step stress) kaldırabilecektir.)

LM317 - LM337 çiftleri ile negatif ve pozitif gerilimleri elde ettikten sonra bir referans(GND) belirleyin.

İki adet opamp ile çalışmak isterseniz (U1) olmadan. Sadece potansiyometrenin +,w,- bacaklarından + olanın arasındaki direnci artırmak gerek.
İki adet opamp ile çalışılacaksa referans voltajını TL431 , ADR512W gibi entegreler ile sağlamak gerekli. Çünkü Opamp'ın hassasiyeti kadar güçlü bir IC olması gerek.

3 Adet opamp kullanmak istenirse ki bu konuda asıl amaç devre değişmeden(3 opamplı) halde kullanıcıya ürün getirmek ise, yukarıdaki şematikten farklı olarak r14 direncini artırırdım.Fakat herhangibir ters gerilim veya dışarıdan bağlanan şarj devresinin bu güç kaynağını şarj etmesi demek , D10 - R15 - BC547 nin üzerinden akım akıtabileceğini varsayarsak ben olsam r15 direncinin gücünü artırabilirdim.

33.5 Zener yok fakat yapma imkanımız var diye düşünüyorum.
 
Aslında sıfırdan okuyana birçok şey katacaktır fakat birçok kişinin eminim vakitten çok hazırı hemen alma niyetin olduğunu düşünürsek.

30V yapmak isteyenlere tavsiye olarak:
36v gayet yeterli olacağını düşündüğüm yöntemleri yazıyorum.

26Vac yi doğrulttuktan sonra kaç Amperlik tasarım yaptıysanız o kadar bi sigorta atın.(Şebeke gerilimindeki değişim short period ve engtegre üstüne SST(surge step stress) kaldırabilecektir.)

LM317 - LM337 çiftleri ile negatif ve pozitif gerilimleri elde ettikten sonra bir referans(GND) belirleyin.

İki adet opamp ile çalışmak isterseniz (U1) olmadan. Sadece potansiyometrenin +,w,- bacaklarından + olanın arasındaki direnci artırmak gerek.
İki adet opamp ile çalışılacaksa referans voltajını TL431 , ADR512W gibi entegreler ile sağlamak gerekli. Çünkü Opamp'ın hassasiyeti kadar güçlü bir IC olması gerek.

3 Adet opamp kullanmak istenirse ki bu konuda asıl amaç devre değişmeden(3 opamplı) halde kullanıcıya ürün getirmek ise, yukarıdaki şematikten farklı olarak r14 direncini artırırdım.Fakat herhangibir ters gerilim veya dışarıdan bağlanan şarj devresinin bu güç kaynağını şarj etmesi demek , D10 - R15 - BC547 nin üzerinden akım akıtabileceğini varsayarsak ben olsam r15 direncinin gücünü artırabilirdim.

33.5 Zener yok fakat yapma imkanımız var diye düşünüyorum.
 

Ekler

  • 33.5V.png
    33.5V.png
    40.4 KB · Görüntüleme: 196
Şimdi bir 120 mm fan koydum, hem soğutucuyu hem de PCB yi süpürüyor. Transistör sıcaklığı 70 ℃, köprü diyot 80 ℃, şönt de 120 ℃ ye indi. Bunlar makul değerler. Uygun fan yerleşimi ve hava kanalı ile bu değerler daha da düşer.

13352 eklentisine bak
@taydın bu devre ile bende uğraştım kurdum yaptım çalıştı bir köşede duruyordu sonra bir kutu içerisine almaya karar verdim eski UPS içerisini boşaltarak yerleşimi yaptım. Testler sırasında amper potansiyometre sini en kısık duruma aldığımda devre üzerindeki kısa devre LED i yandı. Daha önce bunu yapıp yapmadığını hatırlamıyorum. Kısa devre durumu da yok sizce nedendir.
 
Devreyi aşağıdaki şemaya göre değiştir önce. Ondan sonra test et ve ona göre gidelim.

1631271851712.png
 
TRY 38.90 7%OFF | Ayarlanabilir güç kaynağı 0-30V 0-5A öğrenme deney elektrik panosu sabit voltaj ve akım elektrik panosu kiti
Merhaba bu devreye aliexpress te rastladım burada paylaşmak istedim üzerinde çalışmış olduğumuz 30v3a devrenin 5 a hali ama biraz daha farklılıkları var sanırım
 
TRY 38.90 7%OFF | Ayarlanabilir güç kaynağı 0-30V 0-5A öğrenme deney elektrik panosu sabit voltaj ve akım elektrik panosu kiti
Merhaba bu devreye aliexpress te rastladım burada paylaşmak istedim üzerinde çalışmış olduğumuz 30v3a devrenin 5 a hali ama biraz daha farklılıkları var sanırım
Bu devreyi incelediğimde 4 çıkış a sahip bir trafoya ihtiyaç olduğunu fark ettim devreyi aldığımda devreye uygun bir de trafoya ihtiyaç olduğunu fark ettim sizce nasıl alınıp testler yapılmaya değer mi
 
Devrede kısa devre LED i akım potunu en kısık duruma getirdiğim de yanıyordu bende uğraşırken kısa devre yaptırdım ve devre bozuldu opampları kontrol ettim yerlerini değiştirdim ancak bir çözüm olmadı. En son 2sd1047 çıkış transistör ü nün ölçümleri ve değişimine kaldı. Malzeme siparişi verdim bakalım kısa devre testleri yaparken direk transistör ü yaktım galiba
 
Test etmek için akım sınırlama opamp'ini devreden çıkarabilrisin. Böylece sadece voltaj regülasyonu yapması lazım. Onu çalıştırdıktan sonra akım sınırlamayı devreye alabilirsin.
 
Elimdeki cihazı kısa devre sonucu yaktım çıkışta 30/32 v okuyordum ayar yapmıyordu 1047 transistörü değiştirdim bugun ve sorun düzeldi opamplar sağlam şu an için devre çalışıyor.
 

Çevrimiçi üyeler

Forum istatistikleri

Konular
8,363
Mesajlar
137,261
Üyeler
3,316
Son üye
Ahmet can

Son kaynaklar

Son profil mesajları

mechanic ayhanarican mechanic wrote on ayhanarican's profile.
https://www.allmystery.de almanca biliyorsan burada araştır. Yapay zekada çeviriyor gerçi.
Almanların matematik bilgisi daha iyi oluyor.
“Kendi yolunu çizen kişi, kimsenin izinden gitmez.” – Nietzsche
Kim İslâm’da güzel bir çığır açarsa (güzel bir alışkanlık başlatırsa), onun sevabı ve kendisinden sonra ona uyanların sevapları, onların sevaplarından hiçbir şey eksilmeksizin ona da yazılır.
erdemtr55 taydin erdemtr55 wrote on taydin's profile.
Merhaba Taydin bey,
Gruba spms serisi yapıcak mısınız?
ben 3 sargılı toroid ile 2 adet flyback sürücek bir devre yapmayı düşünüyorum.size soracak sorularım vardı?
Mutluluğun resmi illa güzel çizilmiş tablo olmak zorunda değil.Bazen basit bir çizgi,doğru bir renk,yada küçük bir detay
Back
Top