- Katılım
- 24 Şubat 2018
- Mesajlar
- 26,861
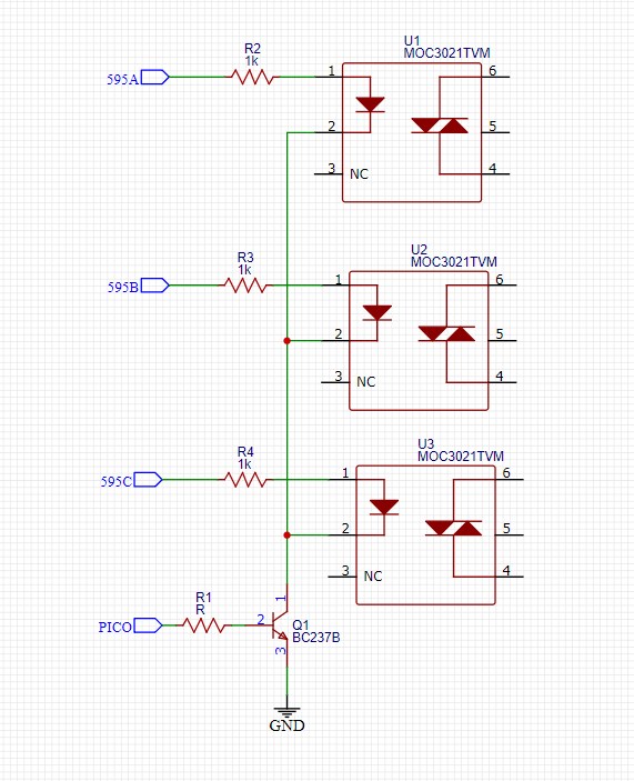
o 1n60'da birkaç nano saniye gecikecek diye planlıyorum.
Ama OE'ye giderken böyle gecikme olmayacak.
Bude entegrenin ilk çalışma anında OE'nin 0da olup sapıtmasını önleyecek
OE'de pull up olması yeterli olur, çünkü işlemciler ilk açıldığında bütün GPIO'lar High Z dir.
