AD9833 SIN-GEN ARDUINO IDE(SPI lib.)

O zaman bendeki modül biraz yükselttiği için 130 mV. O yokken hepten 36 mV :katil2: Acaba bizim programda bug olabilir mi? Ama bug olsa frekans doğru çıkmaz. Başka birşey de değiştirmiyoruz.
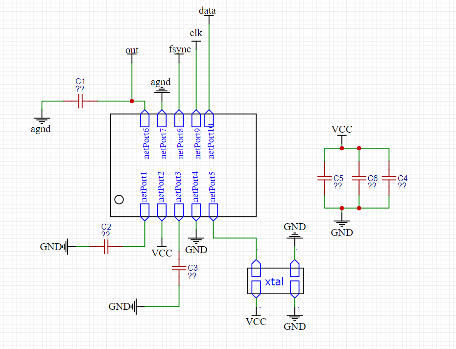
aldığım görüntü normal mi.
probu kutudan çıkardığım gibi skoba takıp ölçüm yaptım üstündeki trimeri vs. hiç ellemedim.

birde kütüphane ile deneyeyim kütüphaneyle 12MHzye ayarlayınca çıkış ne durumda.
 
biz ktüphaneden iyi çalıştırıyoruz abi kütüphane ile denedim hem voltaj geziyor hemde max 16mV

Bak ben size diyorum, bir şeyi gavur yaptı diye en iyisi o olacak diye birşey yok.

Neyse, bu önemli bir sorun. Bu entegreyi Analog Devices firması üretiyor, saygın bir firma. Çinli Jiang Dong firması değil :) Eğer 12.5 MHz veriyor diyorsa, veriyordur. Biz alamıyoruz bir şekilde. İstersen modülün bir şemasını çıkar, ona göre düşünelim.
 
Bak ben size diyorum, bir şeyi gavur yaptı diye en iyisi o olacak diye birşey yok.

Neyse, bu önemli bir sorun. Bu entegreyi Analog Devices firması üretiyor, saygın bir firma. Çinli Jiang Dong firması değil :) Eğer 12.5 MHz veriyor diyorsa, veriyordur. Biz alamıyoruz bir şekilde. İstersen modülün bir şemasını çıkar, ona göre düşünelim.
çıkarayım abi
 
sch.png

devre üstünde diye kapasitelerden emin olamadım o yüzden yazmadım devreden söküp ölçmek lazım.

net port yazılarını dikkate almayınız!!
 
entegreyi koyarsam bacakların isimlerden anlardım ne bağlı olduğunu hiç elime ölçü aleti alıp bakmazdım ney nereye gidiyor diye.
böyle yapınca mecburen düdükte nokta nokta takip etmek zorundaydım
Bu paranoyaklığı da geçti, başka bir şey oldu yav.
 
Haydaa, bu modülde o zaman sadece entegre ve kristal var. 12.5 MHz nasıl alamayız o zaman yav? Bir de iki tane PHASE registeri var bunda, ama faz ile işimiz yok, onlara da birşey yazmıyoruz. Başka da birşey aklıma gelmiyor. 12.5 MHz çok da yüksek bir frekans değil, problama ile ilgili bir sorunumuzun da olmaması lazım.
 
Haydaa, bu modülde o zaman sadece entegre ve kristal var. 12.5 MHz nasıl alamayız o zaman yav? Bir de iki tane PHASE registeri var bunda, ama faz ile işimiz yok, onlara da birşey yazmıyoruz. Başka da birşey aklıma gelmiyor. 12.5 MHz çok da yüksek bir frekans değil, problama ile ilgili bir sorunumuzun da olmaması lazım.
bildiğim kadarıyla frekans MHz mertebesine çıkınca pcb'deki her eleman her dönüş her pasta kalıntısı frekansa etki etmeye başlıyor.

Ama elimizdeki modüller farklı ve aldığımız değerler çok yakın buda demektirki yaşadığımız sorun ortak.

bu kütüphaneyi yazan herifin zaten berbat çalışıyor sadece çalışıyor demek için yazılmış sanki.
Bizim program daha iyi ama bizde bir nebze sapıtıyoruz entegrelerin patates olma ihtimali?
 
10 MHz lerde pek sorun yaşanmaz. 100 MHz e yaklaşırken yavaş yavaş sorunlar çıkmaya başlar. Tabi burada sinüs için konuşuyoruz, 100 MHz kare dalgada durum çok daha vahim olur.
 
10 MHz lerde pek sorun yaşanmaz. 100 MHz e yaklaşırken yavaş yavaş sorunlar çıkmaya başlar. Tabi burada sinüs için konuşuyoruz, 100 MHz kare dalgada durum çok daha vahim olur.
aklıma birşey geldi ama bu modülü tasarlayan süper zeki çinli bunu yapılmaz kılmış.

Senin modülde 2 gnd'de birleşik mi abi bakar mısın?
benim modülde birleştirmişler.

eğer birleşmemiş olsa şöyle birşey denerdim.

-5 AGND'den verecektim +5'ide beslemeden alacaktı belki o zaman +- sin çıkardı entegreden tabi bu sadece düşünce belki oradan -5 verince bozulacaktır
 
üretici sadece pozitif aralıkta çalışacak bir entegrede gnd'leri neden ayırsın bana mantıklı gelmedi.
eğer bunu denemek mantıklıysa ameliyat yapayım bendeki karta
 
DATASHEET AGND'nin -0,3'den düşük olmayacağını söylüyor benim sinüs hayali yattı
 
Bendekinde MCP41010I dijital potansiyometre var. 10 kΩ. Bir de PGA opamp var, ama ne idüğü belirsiz, sadece 90H yazıyor üzerinde :mad:
 
Çinlilerin günahına giriyorsun :D Devrenin izole olması gerekmiyorsa, analog GND ve dijital GND eninde sonunda birleşir. Bunda bir anormallik yok.
 

Çevrimiçi personel

Forum istatistikleri

Konular
8,470
Mesajlar
138,930
Üyeler
3,362
Son üye
ncdtkrts

Son kaynaklar

Son profil mesajları

mechanic ayhanarican mechanic wrote on ayhanarican's profile.
https://www.allmystery.de almanca biliyorsan burada araştır. Yapay zekada çeviriyor gerçi.
Almanların matematik bilgisi daha iyi oluyor.
“Kendi yolunu çizen kişi, kimsenin izinden gitmez.” – Nietzsche
Kim İslâm’da güzel bir çığır açarsa (güzel bir alışkanlık başlatırsa), onun sevabı ve kendisinden sonra ona uyanların sevapları, onların sevaplarından hiçbir şey eksilmeksizin ona da yazılır.
erdemtr55 taydin erdemtr55 wrote on taydin's profile.
Merhaba Taydin bey,
Gruba spms serisi yapıcak mısınız?
ben 3 sargılı toroid ile 2 adet flyback sürücek bir devre yapmayı düşünüyorum.size soracak sorularım vardı?
Mutluluğun resmi illa güzel çizilmiş tablo olmak zorunda değil.Bazen basit bir çizgi,doğru bir renk,yada küçük bir detay
Back
Top