ben erken celllendim ben sandım ki AGND'den negtif beslersek entegre -+ sin çıkarabilir çıkaramıyormuşÇinlilerin günahına giriyorsunDevrenin izole olması gerekmiyorsa, analog GND ve dijital GND eninde sonunda birleşir. Bunda bir anormallik yok.
90H op-ampın adı AD8051 olabilir.
Eyvah görünce aklıma geldi!Birisi şema çıkarmış orada da AD8051 diyor
18369 eklentisine bak![]()
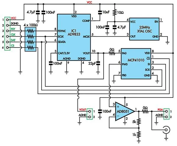
AD9833: A versatile easy to use signal generator on a chip
Find out how to use the AD9833 to generate sine, square and triangle waves at 0.1Hz resolution from 0.1Hz to 12.5MHzwww.best-microcontroller-projects.com

Eyvah görünce aklıma geldi!
Ben spı hattına 1R direnç koymadım proje başından beri.
Ben ondan bu kadar çırpındım ruhsal olarak sıkıntıdaymışım direnç yok diye![]()
ben sigorta diye koyuyorum abi.AD9833 SPI hatlarındaki dirençlerin sebebi ringing olayını azaltmak. Kablolar çok uzun ise bu sorun olur ancak.
ben onu sökersem bozmadan takamam abi.Tabi senin modülde opamp yok. Ama senin çizdiğin şemaya göre orada gene bir kapasitör var. İstersen onu söküp dene.
Sonuç olarak alınmaz mı? Yoksa bizim zaten o kadar yüksek MHz ile işimiz olmaz mı? XR2206 da 350kHz e rağzı olunca buradaki 4MHz hiçte kötü sayılmaz dimi?Kare dalgayı test ettim. Onda da şöyle sorunlar var: Bazan kare dalga palslerinden birisi, diğerlerinden geniş oluyor. Bu muhtemelen peryodik birşey, çok ayrıntılı bakmadım. Ama simetrik ve sabit bir kare dalga değil neticede.
Üçgen dalgada gene sinüstekine benzer sorunlar var. 4 MHz üzerine çıkınca çok büyük bozulma meydana geliyor.
20 Avro çok ya. Sen al abi. 2-3 sene sonra 350TL , 35TL değerine inince alırım ben senden 2 taneKare dalga sorunlu, o hiç hoşuma gitmedi. Standart kare dalgadan beklentin nedir? Peryodun %50 sinde high, diğer %50 sinde low olması lazım. Ama bu arada bir düzensiz palsler çıkarıyor. Bilmiyorum belki de bu modüldeki AD9833 ler çakma. Sinüs'teki distorsiyon da fazla.
1 MHz'e kadar sinüs ve üçgen için kullanılabilir, kare dalganın da arada bir uzun palsler atması da sorun değilse kullanılabilir. Ama benim pek hoşuma gitmedi
Mouser'den 20 Avroya hızlı 14 bitlik DAC'lar alınabiliyor, bir de hızlı bir işlemci kullanarak (mesela pico) belki 10 MHz lik çok kaliteli bir AWG yapılabilir.
