Akım ayarlı kısa devre koruması

Öncelikle kullanılmayan komponentleri uzaklaştırdım. Bunun için sağ tık "Tidy" kullanabilirsin.

1681205286229.png


Şu anda opamp devresi çalışıyor. Ama komponent değerlerini geçen akıma göre yapılandırmanız lazım. Şimdi devrenin gereksinimlerini analiz edelim. Bağlamış olduğunuz motorun tanımlı olan sargı direnci 120 Ω (bunu sağ tık menüsünden görüp değiştirebilirsiniz). 12 V verince bundan 0.1 A akım geçer. Sizin kullandığınız fark yükseltecin kazancı 20. Şimdi, 0.1 Ω şöntten 0.1 A akım geçerse, şönt üzerinde 10 mV gerilim düşer. Bunu da 20 ile çarpınca fark yükselteç çıkışı 200 mV olur. Bu durumda komparatörün eşik değerini 200 mV yaparsak, motor 0.1 A den fazla çektiği anda komparatör çıkışı durum değiştirir.

Teoride herşey çalışıyor. Ama pratikte bu komponent değerleri ile sorun yaşarsınız. Komparatör olarak kullanılan LM358N çıkışı besleme voltajlarına çok fazla yaklaşamaz. 200 mV da şaseye çok yakın. Bunu en az 2 V gibi yapmak gerekir. Veya rail to rail opamp kullanacaksın, ama o öğrenilmesi gereken ayrı bir konu. Zamanı gelince öğrenirsiniz.

Öncelikle geçen akıma daha uygun bir şönt seçmek lazım. Mesela 2 Ω seçersen ne olur? 0.1 A geçince 200 mV gerilim oluşur. Bunu da 20 ile çarpınca çıkışta 4 V alırsın. 4 V da LM358 in verimli çalışma sahasında yer alan bir voltaj (hem şaseden uzak hem 12 V dan uzak).

Şimdi bu devre bir kenarda dursun. Röle mühürleme devresini çizin. İki kontaktlı röle olacak. Röle bobinini transistör ile süreceğiz. Kontanklardan birisi asıl işi yapacak (şimdilik boşta) diğer kontakt da röleyi çekili tutacak.
 
R11 in altı da şaseye gidecek onu şimdi farkettim.
 
Aşağıdaki devreyi inceleyin. Q1 ON yapılırsa ne olur?

1681213513042.png
 
Hocam şuan farkettim motorun direnci 12 ohm

Olabilir. Bendeki Proteus'ta 120 Ω

Bu değerleri ayarlayıp uygun sonucu elde etmeniz gerekecek. Dediğim gibi gerçek devrede test ederken motor ilk kalkış anında çok daha yüksek akım çekecek. Devreyi buna müsade edecek şekilde yapılandırmanız lazım. Veya başka bir devre ile geciktirme sağlamanız lazım. Bu şekilde aşama aşama gitmeniz doğru olanı. Bütün devreyi çizip hepsini birden simule edeceğine alt blokları ayrı ayrı çizip çalıştırmak lazım.
 
Q1 ON olduktan hemen sonra Q2 de röle kontağı ile ON olur ve artık Q1 OFF yapılsa bile röle çekili kalır. Ancak besleme voltajını uzaklaştırırsan veya Q2 yi zorla OFF yaparsan (mesela bazını şaseye çekerek) röle bırakır.
 
Besleme voltajını uzaklaştıracağına Q2 nin bazı ve şase arasına bir push button koyabilirsin. Aşırı akım koruması devreye girdikten sonra, sorunu giderirsin ve bu butona basınca motor tekrar devreye alınmış olur.
 
Hocam çok teşekkür ederim. Bu iki devreyi birleştirip çözümleye çalışacağım. Çok Teşekkür ederim. Sorum olursa tekrar sorabilir miyim?
 

Ekler

  • relay.png
    relay.png
    16.5 KB · Görüntüleme: 169
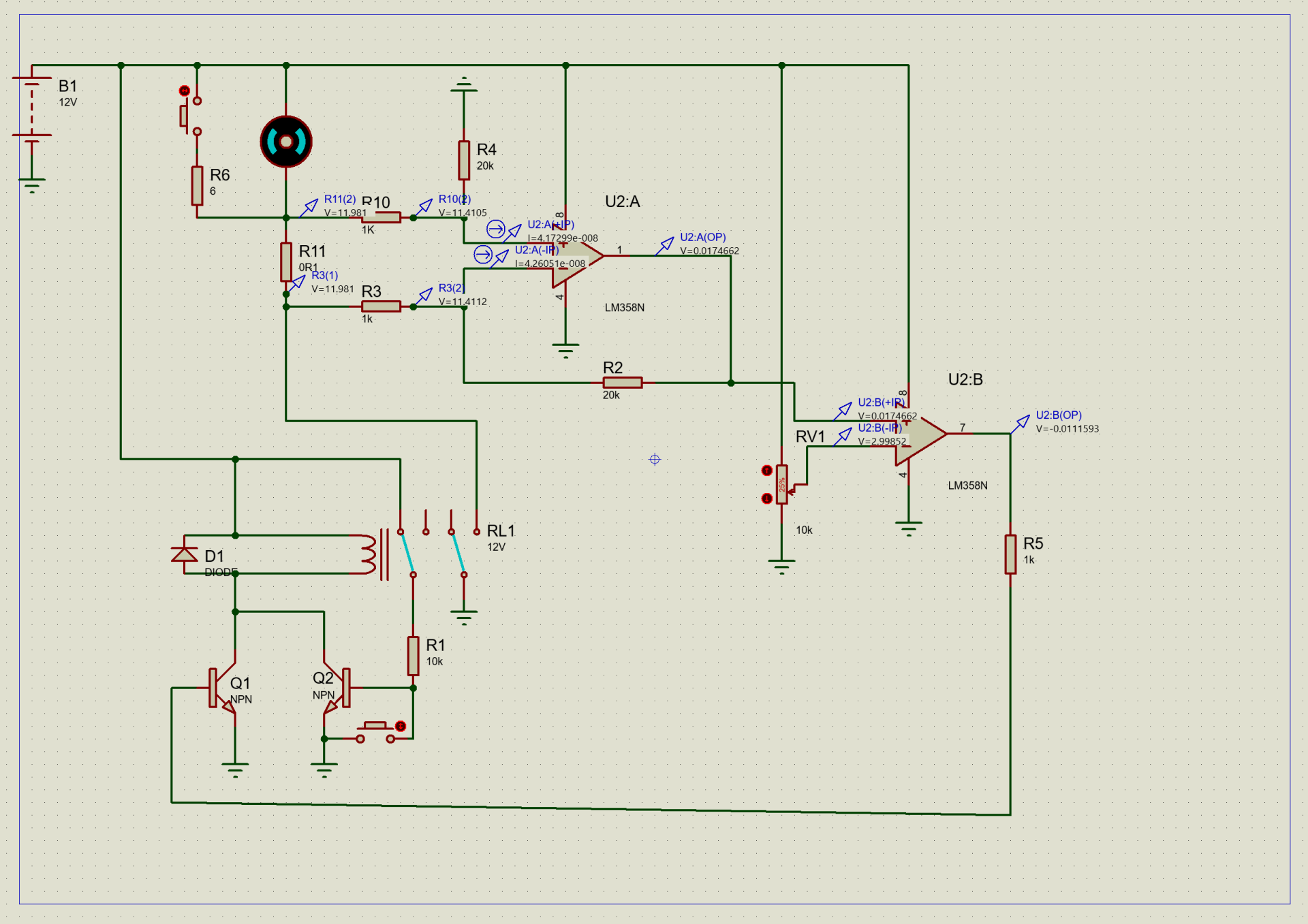
Hocam devreyi en doğru sonuçları elde edecek şekilde düzenledim . Fakat doğru bir sonuç olmadı röle aktif olarak çalışmıyor Q1 transistörünün bağlantısı yanlış mı bunlara ek olarak devrenin analizini yaptığımda opamplı devre doğru şuan farklı.
 

Ekler

iki kontaktlı röle kullanman lazım. Kontağın birisi Q2 yi ON yapacak, diğer kontakt motora bağlı olacak. Bir de Q2 transistörünün görevi röleyi mühürlemek, ama sen o transistörü bağlamışsın opamp'e. Aşağıdaki gibi düzenle.

Şu şekilde test ettim:

RV2 yi iyice azalt. Puş butona bas çek. Motor çalışıyor. RV2 yi arttırmaya başla. Bir noktadan sonra koruma devreye girecek ve motor duracak. Tekrar RV2 yi iyice azalt. Puş butona bas çek. Koruma devre dışı kalacak ve motor çalışmaya başlayacak.

1681219976017.png
 
Hocam ellerinize sağlık teşekkür ediyorum .Tek sorum röle simülasyonda tetikleniyor mu bunu anlayamadım yani hep aynı durumda olarak gözlemliyorum.
 
Kullanılan röle animasyonlu. Çekip bırakılmasını görsel olarak görmen lazım. RV2 yerine bir direnç ve push button koyarsan daha kolay test edebilirsin. Butona basınca şöntten uygun akım geçsin.
 
Hocam bu devrede ben Rv2 üzerinde oynama yaptığım zaman rölede hareketlenme olmadan motor duruyor veya çalışıyor . Rv1 pot. ile oynama yaptığım zaman hem röle aktif oluyor hem de motoru durdurabiliyorum. Amacım yükün üzerine gelen voltaja göre devrenin tepki vermesini sağlamak ama bu devrede comparator opamp a göre röle aktif oluyor.
 
Devreyi aşağıdaki şekilde değiştirdim (aşırı akım için bir push button direnç kullandım). Olması gerektiği gibi çalışıyor. Daha önceki de çalışıyordu. Tek fark, motoru kesmek için potansiyometre sürüklemek zorunda değilsin. Bendeki lisanslı Proteus biraz eski, senin gönderdiğini ancak son sürüm demosu ile açabiliyorum, o yüzden kaydedip gönderme imkanım yok malesef.

Devreyi çalıştırınca motor dönüyor. R6 üzerindeki push butona basınca motor duruyor, Q2 nin yanındaki push butona basınca motor tekrar çalışmaya başlıyor.

1681290485547.png
 
Devreyi aşağıdaki şekilde değiştirdim (aşırı akım için bir push button direnç kullandım). Olması gerektiği gibi çalışıyor. Daha önceki de çalışıyordu. Tek fark, motoru kesmek için potansiyometre sürüklemek zorunda değilsin. Bendeki lisanslı Proteus biraz eski, senin gönderdiğini ancak son sürüm demosu ile açabiliyorum, o yüzden kaydedip gönderme imkanım yok malesef.

Devreyi çalıştırınca motor dönüyor. R6 üzerindeki push butona basınca motor duruyor, Q2 nin yanındaki push butona basınca motor tekrar çalışmaya başlıyor.

23344 eklentisine bak
Hocam simülasyonumda bir sorun olma ihtimali var mı çünkü Push butonuna bastığımda bir şey değişmiyor. Bir kez doğru oluyor tekrar doğru olmuyor .
 
İstersen son demo versiyonu ile dene, aynı şekilde denemiş olalım. Son halini de ekle aynen değiştirmeden deneyeyim burada. Bendeki demo versiyon 8.15 SP0 (Build 33980)
 
Hocam teşekkür ederim indirmeme gerek kalmadı sanırım anladım bende . Size bir sorum daha olacak akım ölçerken buradaki e li ifade hesaba katılıyor mu yoksa sadece 4 alsam yeterli mi?
 

Ekler

  • ifade.png
    ifade.png
    3.1 KB · Görüntüleme: 144

Çevrimiçi üyeler

Forum istatistikleri

Konular
8,441
Mesajlar
138,443
Üyeler
3,342
Son üye
fatih46

Son kaynaklar

Son profil mesajları

mechanic ayhanarican mechanic wrote on ayhanarican's profile.
https://www.allmystery.de almanca biliyorsan burada araştır. Yapay zekada çeviriyor gerçi.
Almanların matematik bilgisi daha iyi oluyor.
“Kendi yolunu çizen kişi, kimsenin izinden gitmez.” – Nietzsche
Kim İslâm’da güzel bir çığır açarsa (güzel bir alışkanlık başlatırsa), onun sevabı ve kendisinden sonra ona uyanların sevapları, onların sevaplarından hiçbir şey eksilmeksizin ona da yazılır.
erdemtr55 taydin erdemtr55 wrote on taydin's profile.
Merhaba Taydin bey,
Gruba spms serisi yapıcak mısınız?
ben 3 sargılı toroid ile 2 adet flyback sürücek bir devre yapmayı düşünüyorum.size soracak sorularım vardı?
Mutluluğun resmi illa güzel çizilmiş tablo olmak zorunda değil.Bazen basit bir çizgi,doğru bir renk,yada küçük bir detay
Back
Top