Akım ve voltaj ayarlı güç kaynağı 0-38v -10A

yapacağım tabi abi. önce güç kaynağı lazım. ayrıca benim atölye bu aralar kullanımda değil. çatı onarımı yapıyoruz. çatı yüzeyi değişecek falan. biraz çetrefilli işler var. önce onları bi halledeyim. sonra dsl yapacağım :)
 
@serkan_48 , @taydin ve @Mr_YAMYAM abiler nasılsınız.
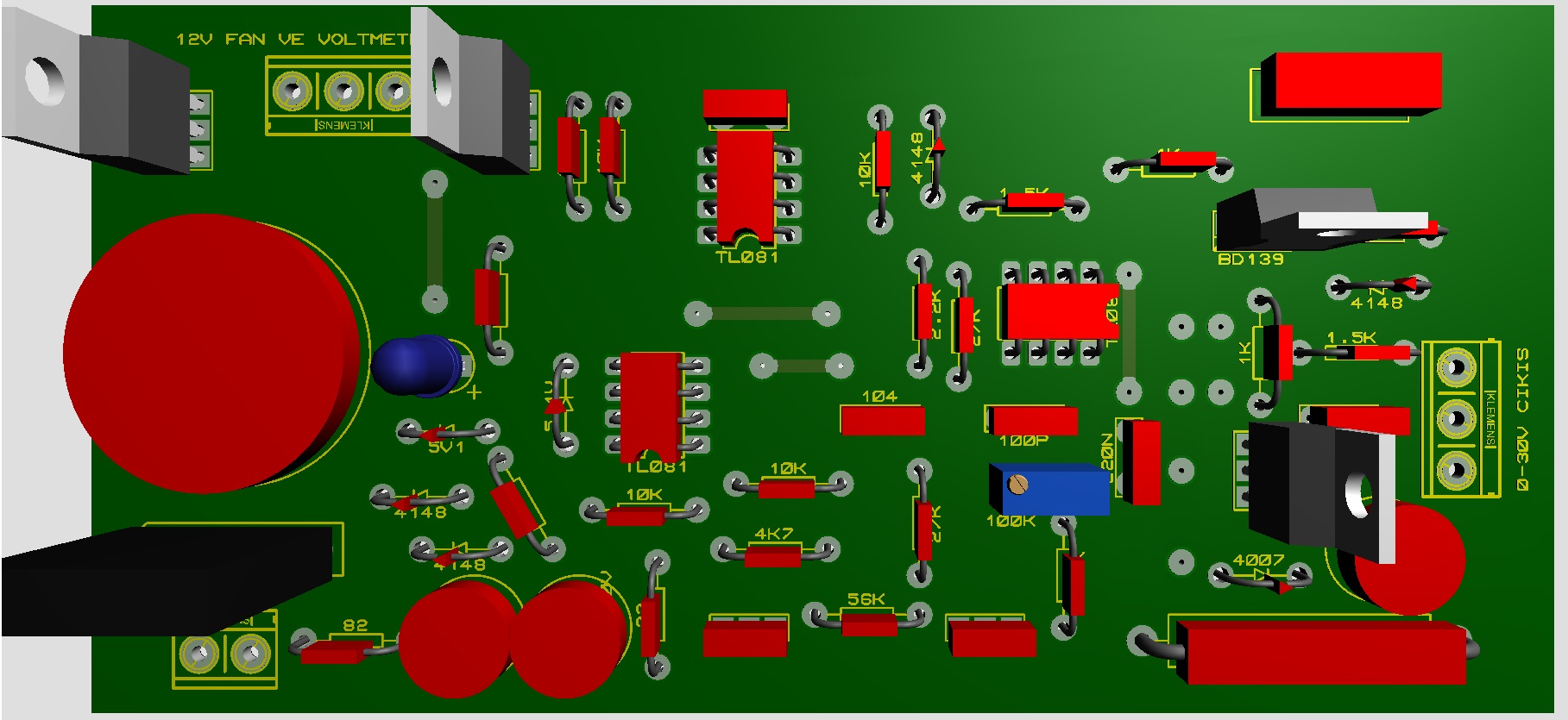
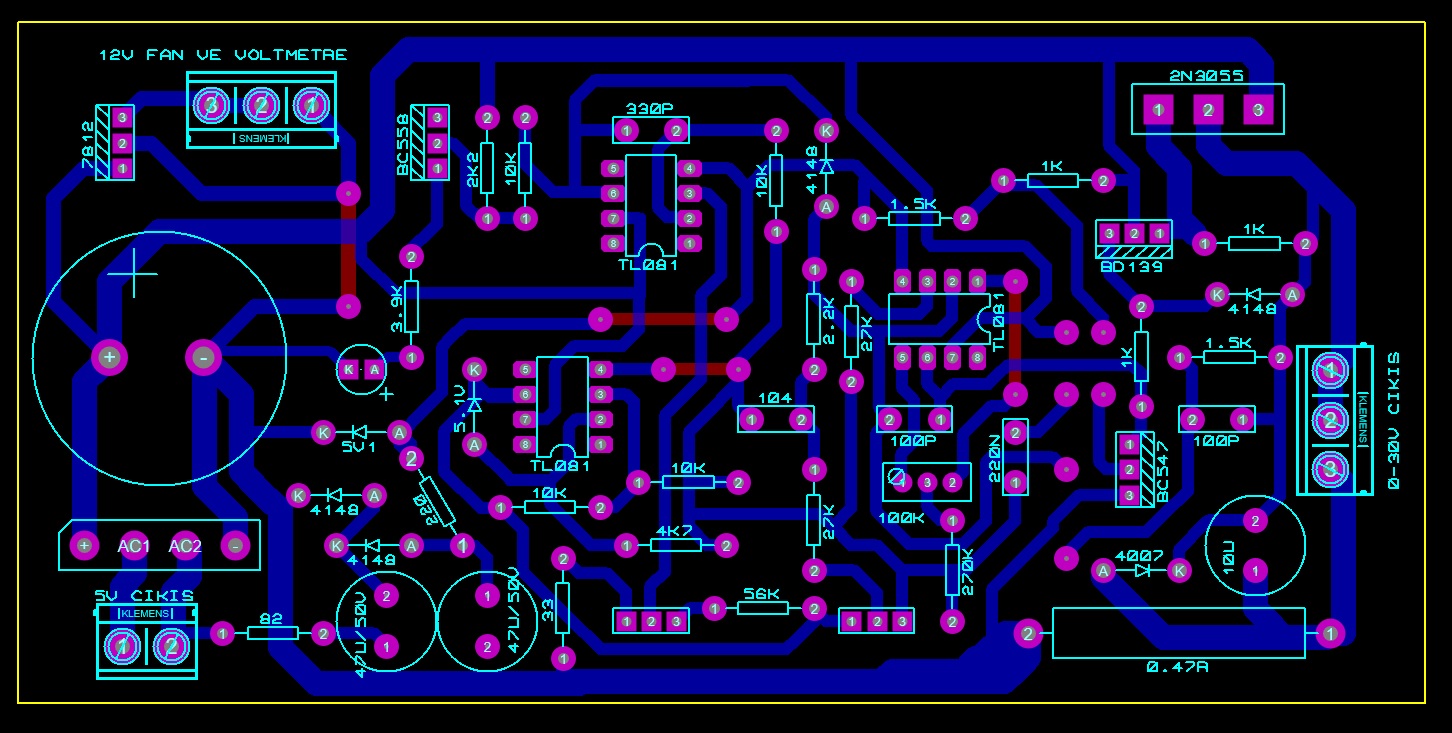
ben şemadan pcb çizmekte baya çömezim. biraz uğraştırdı ama ortaya bu çıktı.
kafama takılanlar şemada olan trimpot bağlantılarında bacak no verilmemiş. biraz araştırma ile 1 ve 5 nolu bacak olarak tespit ettim doğru mu :)
diğer bir sorunum 1 adet 2n3055 daha ekleyip 5 amper yapacağım. elektronik bilgimin ksıtlı olmasından dolayı burada takıldım kaldım. :kizgin3: bu konuda yardım lazım. ayrıca şu pcb yi vakit bulunca kontrol edermisiniz eksik gedik varmıdır?
ve.. daha neler yapılabilir.
proteus dosyasını da ekledim. :D
buyrun üstatlar.

(@Gokrtl yetiş reis :kotek1:
1.jpg
2.jpg
 

Ekler

@serkan_48 , @taydin ve @Mr_YAMYAM abiler nasılsınız.
ben şemadan pcb çizmekte baya çömezim. biraz uğraştırdı ama ortaya bu çıktı.
kafama takılanlar şemada olan trimpot bağlantılarında bacak no verilmemiş. biraz araştırma ile 1 ve 5 nolu bacak olarak tespit ettim doğru mu :)
diğer bir sorunum 1 adet 2n3055 daha ekleyip 5 amper yapacağım. elektronik bilgimin ksıtlı olmasından dolayı burada takıldım kaldım. :kizgin3: bu konuda yardım lazım. ayrıca şu pcb yi vakit bulunca kontrol edermisiniz eksik gedik varmıdır?
ve.. daha neler yapılabilir.
proteus dosyasını da ekledim. :D
buyrun üstatlar.

(@Gokrtl yetiş reis :kotek1:
2622 eklentisine bak2623 eklentisine bak
Yamyam abi görmeden sil çabuk bunu. Hiç bilimsel değil. Köteği yersin. :katil1:
Trimpotun bacakları önemli değil. Opampın doğru bacağına bağladıysan sorun yok. En fazla sağa çevireceğine sola çevirirsin aynı şey olur. (Diye düşünüyorum)
Evde olsam detaylı şema ile karşılaştırırdım ama çalışıyorum şuan.
 
Ana besleme ve GND yi zayıf gördüm. Trace'leri çok daha geniş yapmakta fayda var. Hatta eğer PCB yi hazır yaptıracaksan Çin'de, üst tarafı komple GND plane yapman çok yararlı olur.
 
Bir de şu çok faydalı olur: Köprü diyot, ana filtre kondansatörü, 2N3055, akım ölçüm şöntü ve tekrar köprü diyota dönüş hattı olabildiğince kısa olsun. Yani köprü diyottan çıkınca en kısa yoldan transistöre girsin ve oradan da çıkış klemensine gitsin. Aynı şekilde şase tarafında köprü diyottan çıkıp en kısa yoldan şönte girsin ve oradan da çıkış klemensine gitsin.
 
Ben birkeresinde @taydin abiden kötek yemiştim. "Amma ters adamsın. Şase hattı aşağıya çizilir" demişti. :cheeky1:
 
Ana besleme ve GND yi zayıf gördüm. Trace'leri çok daha geniş yapmakta fayda var. Hatta eğer PCB yi hazır yaptıracaksan Çin'de, üst tarafı komple GND plane yapman çok yararlı olur.
Yok abi ne cin işi.. :)
Kendim için sade bisey olsun isimi layiki ile görsün yeter. Devrede çok fazla eleman var yerleştirmede yaymam gerekti. Tek taraflı pcb olacGindan bu kadar yapabildim. Dediklerini dikkate alıp tekrar düzelteceğim. 2. Bir transistörü paralel bağlasam olur mu ki
 
Yok abi ne cin işi.. :)
Kendim için sade bisey olsun isimi layiki ile görsün yeter. Devrede çok fazla eleman var yerleştirmede yaymam gerekti. Tek taraflı pcb olacGindan bu kadar yapabildim. Dediklerini dikkate alıp tekrar düzelteceğim. 2. Bir transistörü paralel bağlasam olur mu ki

Olur. Zaten o şemanın olduğu linkte bahsediyor 6 A almak için nelerin değişmesi gerektiğini.
 
Bc serisi transistörler için yanlış kılıf kullanmışsın. Tr lerin bacaklarını eğmen gerekecek.
 
https://a.aliexpress.com/_UEypu
Mini firması yine yapmış yapacağını

Buda test videosu

O mini güç kaynağı sadede çok özel bir ihtiyacı karşılamak için mantıklı. Video'da dendiği gibi sürekli yolda isen ve farklı voltajlarla çalışan birşeyleri test ediyorsan mantıklı. Ruideng ise parazit ve gürültünün çok önemli olmadığı uygulamalar için güç kaynağı lazımsa mantıklı. Olabildiğince düşük gürültü/parazit ve bir elektronik laboratuvarında kullanışlılık için gene de lineer güç kaynakları rakipsizdir diye düşünüyorum :)
 
bendekiler düz bacaklı . eğik olan varmıydı ki ?
Tr ye göre değişiyor da onu demek istemedim. Tr kılıfları büyük kullanmışsın. Bc lerin bacaklarının deliklere denk gelmesi için eğeceksin.
 
hmm tamam şimdi anladım. bildiğin 317 kılıfı. küçükken büyük alırlardı kıyafeti bir kaç yıl giy diye. benimki de o hesap oldu. belki büyür keratalar :katil1:
 
Ana besleme ve GND yi zayıf gördüm. Trace'leri çok daha geniş yapmakta fayda var. Hatta eğer PCB yi hazır yaptıracaksan Çin'de, üst tarafı komple GND plane yapman çok yararlı olur.

abi şu devrenin geri kalanını gnd yapma işi nasıl oluyor proteusta.
 
abi şu devrenin geri kalanını gnd yapma işi nasıl oluyor proteusta.

Devredeki alanları bakır kaplamak için Tools menüsünden Power Plane Generator menüsüne tıkla açılan ufak pencereye OK de. Daha sonra devre üstüne gel. mavi seçili bölüme tıkla resimdeki gibi ayarları yap. OK de.. bakır ile yol arasını açmak veya daraltmak için 50th rakamı ile oynayabilirsin.
Ama bu şekilde sadece bakır kaplama yapabilirsin. Eğer - hattı komple bakır kaplamak istiyorsan onun yöntemi biraz uğraştıracak..
Ekran Alıntısı.PNG
 
Slm.
Acep bu devrede ac girişin anlamı nedir. Elimde mainwelin 500w 24vdc 12 amper trafosu var onu kullanacağım ama su ac kısmı kafami karıştırdı baya..
Köprüyü kaldırıp direkt dc versem evlere şenlik biseyler çıkarmı acaba:) :)
 

Çevrimiçi üyeler

Forum istatistikleri

Konular
8,427
Mesajlar
138,285
Üyeler
3,337
Son üye
SnowRain

Son kaynaklar

Son profil mesajları

mechanic ayhanarican mechanic wrote on ayhanarican's profile.
https://www.allmystery.de almanca biliyorsan burada araştır. Yapay zekada çeviriyor gerçi.
Almanların matematik bilgisi daha iyi oluyor.
“Kendi yolunu çizen kişi, kimsenin izinden gitmez.” – Nietzsche
Kim İslâm’da güzel bir çığır açarsa (güzel bir alışkanlık başlatırsa), onun sevabı ve kendisinden sonra ona uyanların sevapları, onların sevaplarından hiçbir şey eksilmeksizin ona da yazılır.
erdemtr55 taydin erdemtr55 wrote on taydin's profile.
Merhaba Taydin bey,
Gruba spms serisi yapıcak mısınız?
ben 3 sargılı toroid ile 2 adet flyback sürücek bir devre yapmayı düşünüyorum.size soracak sorularım vardı?
Mutluluğun resmi illa güzel çizilmiş tablo olmak zorunda değil.Bazen basit bir çizgi,doğru bir renk,yada küçük bir detay
Back
Top