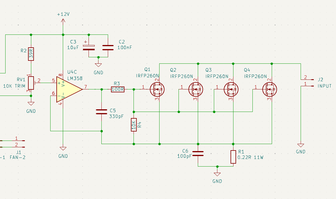
Teoride bu bağlantı doğru, birebir aynı mosfet olduğu için aynı akım geçmesi gerekir. Ama gerçekte hayır. Birincisi üretim farklılıkları, ikincisi sıcaklık farklılıkları akımı tek mosfete yığacak. Ayrı shunt u ve opampı olsun her mos un. Referansı tek yerden gir
Olur, ama mosfetler çok yakın olmasın, heatsink de biraz mesafeli monte etLM358 dual olduğu için 4 mosfete 2 tane kullansam olur her halde?
Voltaj referansım sadece 5V var. 12V yok maalesef. İdare ederiz böyle.voltaj referansı da kullanabilirsin
O iş bendeYalnız hepsinin soğutduğundan emin ol
5V yeter ki 220lik shunt kullanıyorsun, senin opampın + bacağına(buna aslında non-inverting input diyoruz, türkçesi evirmeyen giriş sanırım ama yanlış olabilir) girdiğin değer ile shunt üstündeki voltajın aynı oluyo. 5A olsa mosfet başı senin ref değerin 1V oluyo. O yüzden başka ref de olur ama değmez 12V u kullan ufacık bir akım ripple ı çözmek için o parayı harcama. Benim mantığım ölçemeyeceksen ve çok bir şeyi değiştirmeyecekse para ve zaman harcamak lüx. Şu an iş çözüyoruz lüx peşinde değilizVoltaj referansım sadece 5V var. 12V yok maalesef. İdare ederiz böyle.
O iş bende![]()
O zaman 2.5A üzerinden hesaplayalım. 4 Mosfette 10A olsun toplamda. Daha yüksek amperle çalıştığımı hiç hatırlamıyorum. Yada derseniz ki 4 mosfetten şu akımı rahat çekersin, boşuna kısıtlamayalım. Ona göre belirleyelim direnci.Şu R1 in 39 Ohm olması yanlış. Potansiyometrenin ayarlayabileceği akım aralığına göre R1 değerini hesaplamamız gerekiyor. 39 Ohm olursa potu biraz çevirince devrenin kaldıramayacağı bir akım değerine bir anda zıplayabiliriz.
Diyelim ki her bir mosfetten maks. 3A akım akıtmak istiyoruz. Bu durumda 3A akarken şönt direnç üzerine düşen gerilim (V=I*R) V=3A*0.22R den 0.66V olacak demektir.
Yani bizim karşılaştırıcı olarak kullandığımız opampın + girişine 0 ile 0.66V aralığında ayarlayabildiğimiz bir gerilim girmemiz ve bunun üstüne çıkmamamız gerekiyor. 0-0.66V karşılığında mosfetimizden 0-3A arası akım akıtabileceğiz.
Şimdi referans olarak 7812 den gelen 12V u aldık. Bunu basit bir gerilim bölücü yapısı ve potansiyometre ile 0-0.66V aralığına oturtmamız lazım.
Şu linke gidiyoruz. ---> https://ohmslawcalculator.com/voltage-divider-calculator
Elimizde kaynak gerilimi (12V), istediğimiz çıkış gerilimi (0.66V) ve R2 yani bizim potun maks. omajı var. Bunları ilgili yerlere girip hesaplatınca bize R1 için 171.818k değerini veriyor. En yakın standart değeri kullanıyoruz. Potansiyometreyi minimuma alınca 0V, maksimuma alınca yaklaşık 0.66V değerini orta ucunda görebiliriz. Böylece potansiyometreyi tam istediğimiz skalaya oturtmuş oluyoruz.
Mesela 1V giriş voltajında 5A çekse tanesi bence hiç zorlanmazlar. Ama bu durumu nadiren kullanırsın, burada seçimi senin yapman lazım 10A üstü bana kesin lazım değil dersen o zaman 2.5A yap.O zaman 2.5A üzerinden hesaplayalım. 4 Mosfette 10A olsun toplamda. Daha yüksek amperle çalıştığımı hiç hatırlamıyorum. Yada derseniz ki 4 mosfetten şu akımı rahat çekersin, boşuna kısıtlamayalım. Ona göre belirleyelim direnci.
Dediğim gibi boşuna kısıtlamayalım. Belki bir şey ile uğraşırken yanlışlıkla yüksek akım filan gönderirim. Sağım solum bellli olmaz.Mesela 1V giriş voltajında 5A çekse tanesi bence hiç zorlanmazlar. Ama bu durumu nadiren kullanırsın, burada seçimi senin yapman lazım 10A üstü bana kesin lazım değil dersen o zaman 2.5A yap.
Bu neyi sağlayacak? Bir de 1k lar evirmeyen + mı, besleme + ya mı?Potun orta ucu ile GND arasına 100nf koy. Buradan opampların + girişlerine 1k direnç ile ayrı ayrı gir.
