Demonte Güç Kaynağı Kademeli Trafo KiCad Çizimi

İlk fişe takma.

 
Kapak da sorun yaşadım. Aynı filamenti kullanmama rağmen ikinci parça sarımtrak çıktı. Anlam veremedim. Ayrıca tablaya yapışan kısımlar biraz yukarı kalkmış ve o şekilde donmuş. Tam bir birleşme olmadı.

20220616_234601.jpg
 
Filament alıp tek parça basacağım. Mecbur boyuttan biraz feragat edicem tek parça basabilmek için.
 
Gokhan kolay gelsin.

Bu iki kutunun iki orta birleşim noktası nasil birleşiyor mantık nedir?

Renk önemli değilse aradaki farki kutuları traşlayarak ince zımpara ile aradaki boşlukları sifirlayabilirsin düşüncesindeyim.

Screenshot_20220617-094942_Chrome.jpg
 
Gokhan kolay gelsin.

Bu iki kutunun iki orta birleşim noktası nasil birleşiyor mantık nedir?

Renk önemli değilse aradaki farki kutuları traşlayarak ince zımpara ile aradaki boşlukları sifirlayabilirsin düşüncesindeyim.

17898 eklentisine bak
içerden vida yerleri koymuştum. Vidalar ile ibrleştiriyorum. O boyutlarda zımpara yaparsam vida çıkıntıları tamamen yok ulur.
En iyisi tek parça basmak.
 
Yolunda gitmeyen birşey var.
Bir şey trafoyu yüklüyor yada trafodan gerekli voltajı triak çıkışına geçiremiyor gibi görünüyor.
12V kademesini seçip aktif ettiğimde triyak çıkışında 10VAC sabit görüyorum.
26V kademesini seçip aktif ettiğimde triyak çıkışında 3.2VAC dan başlayıp yavaş yavaş aşağı inen bir voltaj görüyorum.
32V kademesini seçip aktif ettiğimde değişken içinde bu kademeyi aktif ettirecek rakam bulunmasına rağmen 26V kademesinde kalıyor.
Triyak çıkışında 1.2VAC dan başlayıp yavaş yavaş aşağı inen bir voltaj görüyorum.

Kademe seçim kodlarım şöyle;
Kademe seçim aşamasında aşağıdaki değerlere göre bir rakam girip aynı zamanda DAC'a da set etmiş oluyorum.

Kod:
if (voltaj <= 11.00) {
        digitalWrite(yirmialtiv, LOW);
        digitalWrite(otuzikiv, LOW);
        delay(20);
        digitalWrite(onikiv, HIGH);
        
        u8g2.setFont(u8g2_font_6x10_tr);
        u8g2.drawStr(90, 10, "Kademe");
        u8g2.setFont(u8g2_font_chikita_tr);
        u8g2.drawStr(93, 17, "12 Volt");
      } else if ((voltaj >= 11.10) && (vIN <= 25.00)) {
        digitalWrite(onikiv, LOW);
        digitalWrite(otuzikiv, LOW);
        delay(20);
        digitalWrite(yirmialtiv, HIGH);
        u8g2.setFont(u8g2_font_6x10_tr);
        u8g2.drawStr(90, 10, "Kademe");
        u8g2.setFont(u8g2_font_chikita_tr);
        u8g2.drawStr(92, 17, "26 Volt");
      } else if (voltaj >= 25.10) {
        digitalWrite(onikiv, LOW);
        digitalWrite(yirmialtiv, LOW);
        delay(20);
        digitalWrite(otuzikiv, HIGH);
        u8g2.setFont(u8g2_font_6x10_tr);
        u8g2.drawStr(90, 10, "Kademe");
        u8g2.setFont(u8g2_font_chikita_tr);
        u8g2.drawStr(92, 17, "32 Volt");
      }
 
Şöyle bir debug yapabiliriz.
Başıma gelmişti daha önce.
Bize öğretilen Triyakların A1-A2'si fark etmez röle kontağı gibi istediğinden gir çık.
Fakat Ben A2(GİRİŞ) A1(ÇIKIŞ) şeklinde çizdiğimde aynen dediğini yaşıyordum abi çıkışta resmen ölü voltaj oluyordu 220v giriş 50 volt çıkış oluyordu triyak tam açıkken ve triyağa elimi süremiyordum saniyeler içinde el deymeyecek sıcaklığa ulaşmıştı.

Önce Giriş yaptığın pinlere bak ölçü aletine ile tavsitem büyün girişlerden kablo çıkar ve onları sıra sıra ölç kademe açıkken ve kapalıyken girişte neler oluyor çıkışta neler oluyor.

Girişte çökme yok çıkış çöküyorsa aynen benim dediğim sorun.
Girişte çöküyorsa brişey yüklüyor trafoyu.
 
Şöyle bir debug yapabiliriz.
Başıma gelmişti daha önce.
Bize öğretilen Triyakların A1-A2'si fark etmez röle kontağı gibi istediğinden gir çık.
Fakat Ben A2(GİRİŞ) A1(ÇIKIŞ) şeklinde çizdiğimde aynen dediğini yaşıyordum abi çıkışta resmen ölü voltaj oluyordu 220v giriş 50 volt çıkış oluyordu triyak tam açıkken ve triyağa elimi süremiyordum saniyeler içinde el deymeyecek sıcaklığa ulaşmıştı.

Önce Giriş yaptığın pinlere bak ölçü aletine ile tavsitem büyün girişlerden kablo çıkar ve onları sıra sıra ölç kademe açıkken ve kapalıyken girişte neler oluyor çıkışta neler oluyor.

Girişte çökme yok çıkış çöküyorsa aynen benim dediğim sorun.
Girişte çöküyorsa brişey yüklüyor trafoyu.
Triyak girişlerinde çökme yok. Hepsi olması gerektiği gibi. Çıkışta bir problem var.
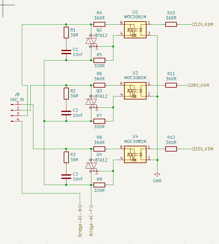
Ama Şemayı datasheet de gösterdiği gibi çizdim. Bak bakalım benim gözümden kaçan birşey var mı?
İşin garibi dün 30V alabiliyordum.

triyak.png
 
Triyak girişlerinde çökme yok. Hepsi olması gerektiği gibi. Çıkışta bir problem var.
Ama Şemayı datasheet de gösterdiği gibi çizdim. Bak bakalım benim gözümden kaçan birşey var mı?
İşin garibi dün 30V alabiliyordum.

17983 eklentisine bak
İmkan varsa ampermetre bağlamak lazım ney akım çekiyorda çöküyor.

Girişler normal çıkışlar'da çöküyorsa benim başıma gelen seninde başına gelmiş triyaklar'ı A1-A2 uçlarını röle kontağı gibi düşününce böyle oluyor 1 triyağı söküp ters çevir mesela A2 giriş A1 çıkış bağlıysa ters çevir yine aynısı oluyor mu bunu hızlı gözlemlemen lazım eğer doğru bağlı ve ters çevirirsen çok kısa sürede el deymeyecek sıcaklığa gelir.
 
İmkan varsa ampermetre bağlamak lazım ney akım çekiyorda çöküyor.

Girişler normal çıkışlar'da çöküyorsa benim başıma gelen seninde başına gelmiş triyaklar'ı A1-A2 uçlarını röle kontağı gibi düşününce böyle oluyor 1 triyağı söküp ters çevir mesela A2 giriş A1 çıkış bağlıysa ters çevir yine aynısı oluyor mu bunu hızlı gözlemlemen lazım eğer doğru bağlı ve ters çevirirsen çok kısa sürede el deymeyecek sıcaklığa gelir.
Şuanda ısınmadığına göre doğru bağlı olması gerekmiyor mu?
Ayrıca ters çevirme imkanım yok. Çünkü ters çevirirsem tetik bacağı girer işin içine. A1 yada A2 tetik bacağı yerine geçer.
 
Şuanda ısınmadığına göre doğru bağlı olması gerekmiyor mu?
Ayrıca ters çevirme imkanım yok. Çünkü ters çevirirsem tetik bacağı girer işin içine. A1 yada A2 tetik bacağı yerine geçer.
kablo lehimleyerek ters çevir abi.

Evet ısınmadığına göre doğru bağlı.
Ama yine de bir taneyi söküp A1-A2 yer değiştirmeni öneriyorum hatta şöyle birşey yapabilirsin triyağı korumak adına pico 500ms ON 500ms OFF yapsın baktın çıkış yine bu halde 500mS zamanın olur triyağı ısınmaktan kurtarmak için.
 
kablo lehimleyerek ters çevir abi.

Evet ısınmadığına göre doğru bağlı.
Ama yine de bir taneyi söküp A1-A2 yer değiştirmeni öneriyorum hatta şöyle birşey yapabilirsin triyağı korumak adına pico 500ms ON 500ms OFF yapsın baktın çıkış yine bu halde 500mS zamanın olur triyağı ısınmaktan kurtarmak için.
Şimdi bir önceki devre kartını inceledim. Orada da aynı bu şekilde bağlamışım.
O kartta hiç bir sorun yaşamamıştım. İşin içinde başka bir şey var.
 
Triyak üzerinde iletimde 1.4 V gibi bir voltaj düşer (iki diyot düşümü) o normal.
 
Triyak üzerinde iletimde 1.4 V gibi bir voltaj düşer (iki diyot düşümü) o normal.
Hadi 12v da normal diyelimde, 26v da 3.2V veriyor ve giderek düşüyor bu voltaj.
Şuan bacakları temizleyip lehimleri kontrol etme çabasına girdim.
Nedense son iki plaket sürekli korozyona uğruyor. Daha öncekilerde hiç böyle bir şeye rastlamamıştım.
Temizliyorum, kuruyunca yine lehim yerleri bembeyaz oluyor. Bu iki plaketi tek parça 20*30 dan bölerek yapmıştım.
Umuyorum başka bir plaket ile tekrar yaptığımda böyle olmayacaktır. Özdisandan almama rağmen kalitesiz mi çıktı nedir bu plaket.
 
Az kaldı. Birazdan sıyıracam kafayı.
Lehimleri yeniledim ilk kademede 12V a yakın bir voltaj geldi.
Bu durumda normale döndüğünü varsayacağım ama bu sefer de Trafodan gelen harici 12v sargısında voltaj yok.
Ekran filan hiç bir şey çalışmıyor. :kizgin2: :kizgin2: :kizgin2:
 

Forum istatistikleri

Konular
8,445
Mesajlar
138,520
Üyeler
3,343
Son üye
Yigitaatalay

Son kaynaklar

Son profil mesajları

mechanic ayhanarican mechanic wrote on ayhanarican's profile.
https://www.allmystery.de almanca biliyorsan burada araştır. Yapay zekada çeviriyor gerçi.
Almanların matematik bilgisi daha iyi oluyor.
“Kendi yolunu çizen kişi, kimsenin izinden gitmez.” – Nietzsche
Kim İslâm’da güzel bir çığır açarsa (güzel bir alışkanlık başlatırsa), onun sevabı ve kendisinden sonra ona uyanların sevapları, onların sevaplarından hiçbir şey eksilmeksizin ona da yazılır.
erdemtr55 taydin erdemtr55 wrote on taydin's profile.
Merhaba Taydin bey,
Gruba spms serisi yapıcak mısınız?
ben 3 sargılı toroid ile 2 adet flyback sürücek bir devre yapmayı düşünüyorum.size soracak sorularım vardı?
Mutluluğun resmi illa güzel çizilmiş tablo olmak zorunda değil.Bazen basit bir çizgi,doğru bir renk,yada küçük bir detay
Back
Top