Ahmet
S38>S85
- Katılım
- 31 Mayıs 2021
- Mesajlar
- 6,175
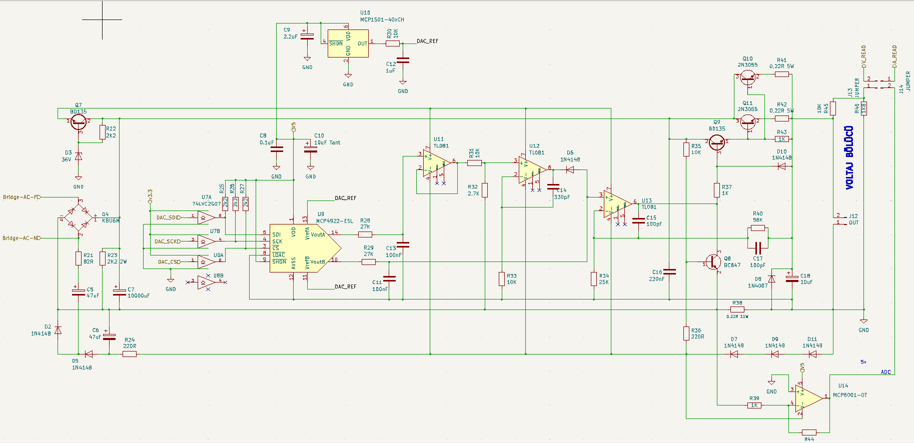
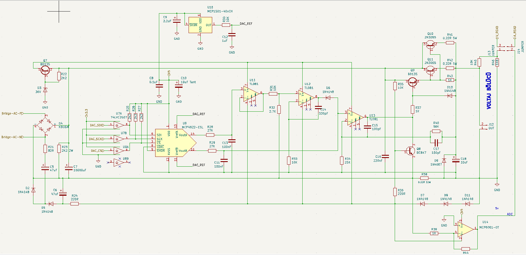
Abi asıl elektronik burada başlıyor.Az kaldı. Birazdan sıyıracam kafayı.
Lehimleri yeniledim ilk kademede 12V a yakın bir voltaj geldi.
Bu durumda normale döndüğünü varsayacağım ama bu sefer de Trafodan gelen harici 12v sargısında voltaj yok.
Ekran filan hiç bir şey çalışmıyor.![]()
![]()
![]()
Artık amaç çalıştırmak değil her şarttta çalıştırmak oluyor


Keşke kışın yapsaydık bunları.