Demonte Güç Kaynağı Kademeli Trafo KiCad Çizimi

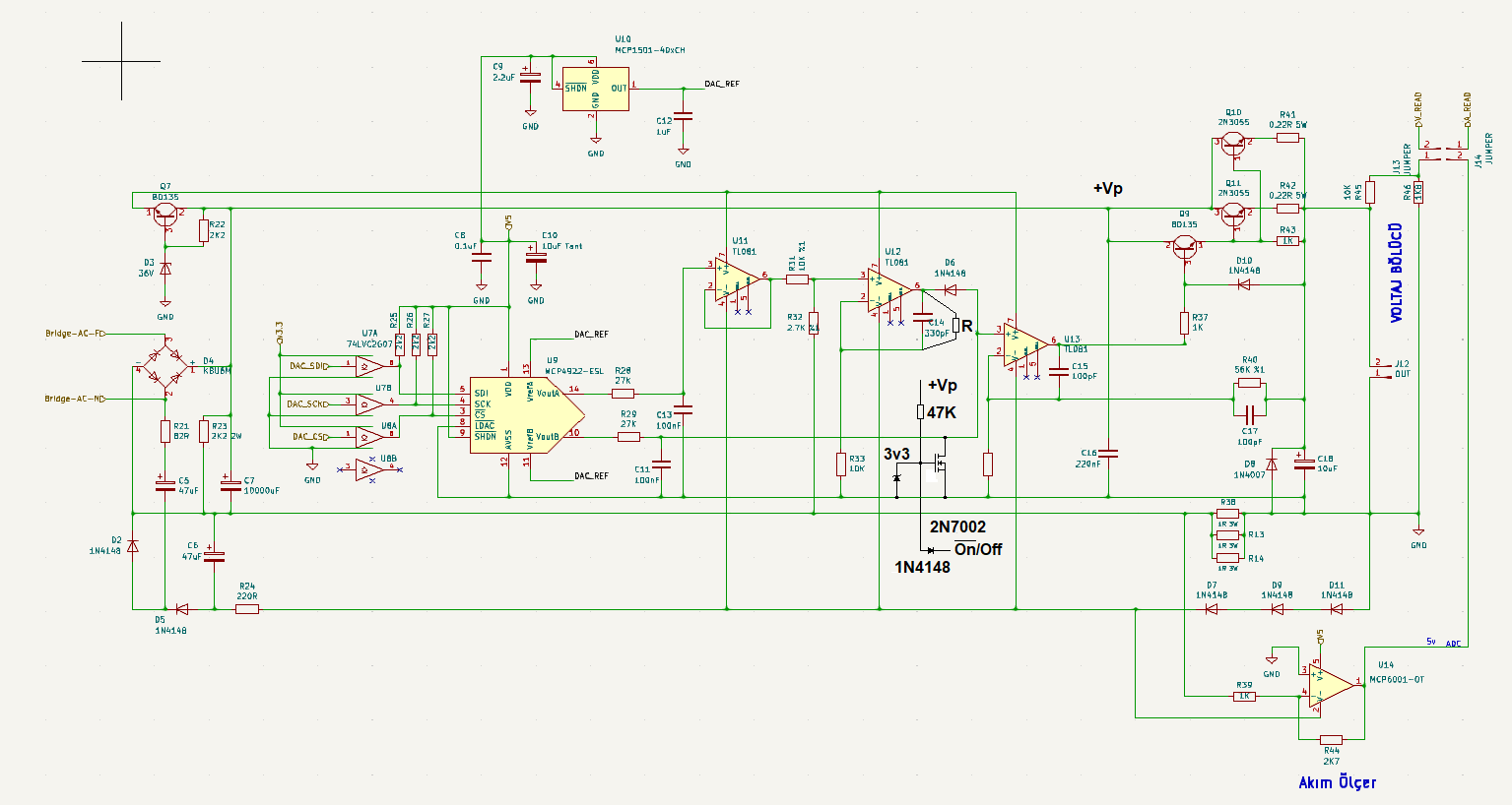
Orjinal tasarim da opamp cikisini lowa cektigi icin o kisim hatali. Orjinal tasarimda negatif voltaj gelmez yada eksik gelirse guc kaynagini susturuyor.

Komparator cipleri ile wired or baglantisi yapilabilir fakat opamplarda yapilmaz.

Ha yapilirsa ne olur, varsa opampin asiri akim koruma ozelligi devreye girer ve opampi korur ama daha mantikli cozum varken neden?
 
Son düzenleme:
O zaman D6 yerine direnc takilip C14 paraleline de bir direnc eklenerek, S tipi bir yapi olusturulabilir. Yani akim limitlenen degere geldiginde cikis voltaji kesilmek yerine azaltilir akim limitlendigi halde artiyorsa cikis voltaji daha da duser.

Devre çıkış voltajını kesmiyor. Tam anlamıyla akım sınırlama sağlıyor. Eğer dediğin gibi dirençli bir yapı olursa ne olur bilmiyorum. Belki de o da çalışır. Ama mevcut devre zaten çalışıyor.

Fakat Q8 ile yapilan mudahale hatali. Dedigim gibi 3 numaradan on-off etmek dogru olur.

Q8 in amacı ON/OFF etme değil. Oradaki amaç, cihaz ilk açıldığında, negatif besleme voltajı oturana kadar çıkışı OFF yapmak. Ondan sonra Q8 artık devreden çıkıyor ve hiçbir zaman tekrar ON yapılmıyor. Ha, başka amaçlarla gene ON yapılıp çıkış kesilebilir. O ayrı.
 
Q8 in amacı ON/OFF etme değil. Oradaki amaç, cihaz ilk açıldığında, negatif besleme voltajı oturana kadar çıkışı OFF yapmak. Ondan sonra Q8 artık devreden çıkıyor ve hiçbir zaman tekrar ON yapılmıyor. Ha, başka amaçlarla gene ON yapılıp çıkış kesilebilir. O ayrı.

Bu yorum yanlış değil. Ancak Q8 daha çok enerji kesildiğinde işe yarıyor. Negatif voltaj hemen çöktüğü için çıkışı kesimde tutuyor. Aksi halde blok üzerinde voltaj daha uzun sürede düşeceği için çıkışta istenmeyen voltaj yükselmeleri oluyor. En azından orjinal devrede böyle idi. Sizin değişikliklerden sonra işlevi kalmamış olabilir...
 
Sizin değişikliklerden sonra işlevi kalmamış olabilir...

Bizim değişikliklerin bu transistörün işlevi üzerinde benim görebildiğim bir etkisi yok. Negatif besleme yokken bu transistör, pass transistörlerinin bazını şaseye çekiyor, varken de devreden çıkıyor.
 
Q8 opampin cikisini kisa devre ediyor. Sorun bu.

Opampin cikisi harici bir elemanla GND ye cekilmemeli. Cikisin low olmasi isteniyorsa inp bacaklarindan yapilmali.
 
En son yapılandırmada Q8'in kullanılmamasına karar vermiş olmalıyız ki ben onu mcu ile çıkışı açıp kapatmak üzere düzenlemişim.
Yanlış hatırlamıyorsam tuşlardan voltajı girdiğimde hemen aktif olmasını istemiyordum. Bunun için Çıkış ON-OFF butonu kullanacaktım. Bu Q8 şuanda sadece o işe yarıyor gibi görünüyor.
 
Hem size hem kendime gaz vermek için şu videoyu bir daha paylaşayım. Hemde @Mikro Step hocam sayfa aralarında denk gelmemişse gösün neyle uğraştığımı :)

Yeni tasarımda encoder ve yön tuşları olmayacak. Sadece numerik tuşlardan ayarlayacağım her şeyi.

 
Cihaz calisirken elektrigini kes (power kablosunu prizden elinle cikart) ve bu andan itibaren cikis voltajini scopla bir gozle.

Voltajin en son et ettigin cikis voltajinin ustune cikmadigindan emin ol.
 
Hem size hem kendime gaz vermek için şu videoyu bir daha paylaşayım. Hemde @Mikro Step hocam sayfa aralarında denk gelmemişse gösün neyle uğraştığımı :)

Yeni tasarımda encoder ve yön tuşları olmayacak. Sadece numerik tuşlardan ayarlayacağım her şeyi.

buna çok uğraşmıştık
@taydin abi ile 2 saat beyin fırtınası yapıp neyse dediğimiz oluyordu :katil2:
 
Cihaz calisirken elektrigini kes (power kablosunu prizden elinle cikart) ve bu andan itibaren cikis voltajini scopla bir gozle.

Voltajin en son et ettigin cikis voltajinin ustune cikmadigindan emin ol.
Abi voltajı ADC ile set ediyoruz. En son negatif referans voltajı olmadığı için doğru düzgün voltaj set edemiyordum. O yüzden bu testi şuan yapmam imkansız.
 
Opamp çıkışında bir direnç olsa iyiymiş...

inp bacakları hangisi?

Seri direnç koyarsan, kontrol döngüsünü yavaşlatır. Paralel direnç koyarsan da bu sefer çok düşük bir değer seçmen lazım ki, transistör, OPAMP'e galip gelsin. Hiç direnç koymamak biraz tuhaf duruyor, ama opamp'lerde çıkışta kısa devre koruması var, o yüzden bozulma durumu yok.

Bir de bu bir güvenlik önlemi. Bu nedenle de olabilecek en basit ve en direkt yöntemle çıkışı kesmesi bence daha mantıklı. Opamp girişinden kesersen OPAMP'in çalıştığını varsaymak durumundasın. Ama mevcut tasarımda transistörün çalışması yeterli.
 
Opamp çıkışında bir direnç olsa iyiymiş...

inp bacakları hangisi?

Q8 kollektoru U13'un 3 numarasina baglanirsa on/off islemi kolayca yapilabilir. Q8 yerine minik bir NMOS daha da yakisir.
Q8 beyz/gate bacagi da dogrudan 30V hattindan biaslanirsa MCU bu transistoru off yaptiginda PS on olur. Bu daha mantikli olur.
Boylece power on reset ardindan MCU bu sinyali akktif edinceye kadar gecen surede PS kesinlikle harekete gecemez.
 
Son düzenleme:
Q8 kollektoru U13'un 3 numarasina baglanirsa on/off islemi kolayca yapilabilir. Q8 yerine minik bir NMOS daha da yakisir.
Q8 beyz/gate bacagi da dogrudan 30V hattindan biaslanirsa MCU bu transistoru off yaptiginda PS on olur. Bu daha mantikli olur.
Boylece power on reset ardindan MCU bu sinyali akktif edinceye kadar gecen surede PS kesinlikle harekete gecemez.

Denemek lazım. Sonuçta kesinti sırasında negatif beslemesini pozitif beslemesine göre çok daha erken kaybedecek. Normal kullanımda on off için tamam ama kesinti sırasında ne olacağından emin değilim. Opamp çıkışı yukarı kayabilir.


Benim aklımda başka bir sorun var. Çıkış transistörü kısa devre olur ise 30v doğrudan çıkışa aktarılacak. Bu durumda nasıl bir koruma düşünülebilir? Benim aklıma gelen şöyle, çıkış kontrolsüz yükselirse opamp bunu hemen fark edip düzeltmeye çalışacak ama artık kontrol sahibi olmadığından çıkışını negatif yönde limitleyecektir. Bu arıza yakalamak için güzel bir sinyal. Sonrasında sistemi susturmak lazım. Bunun içinde başka bir anahtarlama elemanı gerekli. ek bir transistör sistemi hızlıca kesime götürebilir.
 
Yine çok karıştı işler. Neyi kaldıracağız, neyi ekleyeceğiz?
Bilmeden etmeden girdim işin içine çıkamıyorumda.
 
1.png


Iki minik dokunus yaptim.

R ile akim kontrol devresinin kazancini dusurdum. Degeri deneysel tespit edilebilir. Amac acik cevrimden kurtulmak. 100K....1M arasi secilebilir.

On/Off girisi H yada Z ise guc kaynagi voltaj uretmeyi kesiyor. Low yapildiginda guc kaynagi soft start yaparak harekete geciyor.
Yani basamak seklinde voltaj artmiyor. Sifirdan itibaren exp olarak set degere oturuyor. Oturma suresi C11 ile belirleniyor. Istenirse 0.47 hatta 1uF yapilarak uzatilabilir.

Ayrica MCU power on reset ardindan on/off girisini low yapmakta acele etmezse analog devrelerin -V voltajinin yukselmesi icin gerekli
zamani da tanimis olur.

Eger transformatorun sekonderinden MCU'ya AC bir sinyal hatti cekerek sebeke gerilimi gitti bilgisi alirsan (en gec 20 ms icinde haberdar olabilirsin) ve bu durumu int ile halledersen, henuz besleme kapasitorlerindeki enerji islemciyi kosturacak kadar yuksekken On/Off sinyalini Z moduna alarak guc kaynaginin analog devrelerinin power gitmesi durumunda istenmeyen isler yapmasini da engellemis olursun.

MCU 3v3 yada 5v geriliminin olusmasinda gecikme olmamasi gerekir. Eger gecikmeli gelecekse de MCUnun on/off kontrol pininin open drain cikisli ve pull up diyodu olmayan bir pinini kullanman ya da on-off sinyalinin onune 1 transistorlu inverter ekleyip bu kez on/off sinyalini invert etmen gerekir.

Bir de semada cizmeyi unutmusum. Kopru dogrultucunun her bir diyoduna paralel 100nF eklemeni oneririm.
 
Son düzenleme:
22325 eklentisine bak

Iki minik dokunus yaptim.

R ile akim kontrol devresinin kazancini dusurdum. Degeri deneysel tespit edilebilir. Amac acik cevrimden kurtulmak. 100K....1M arasi secilebilir.

On/Off girisi H yada Z ise guc kaynagi voltaj uretmeyi kesiyor. Low yapildiginda guc kaynagi soft start yaparak harekete geciyor.
Yani basamak seklinde voltaj artmiyor. Sifirdan itibaren exp olarak set degere oturuyor. Oturma suresi C11 ile belirleniyor. Istenirse 0.47 hatta 1uF yapilarak uzatilabilir.

Ayrica MCU power on reset ardindan on/off girisini low yapmakta acele etmezse analog devrelerin -V voltajinin yukselmesi icin gerekli
zamani da tanimis olur.

Eger transformatorun sekonderinden MCU'ya AC bir sinyal hatti cekerek sebeke gerilimi gitti bilgisi alirsan (en gec 20 ms icinde haberdar olabilirsin) ve bu durumu int ile halledersen, henuz besleme kapasitorlerindeki enerji islemciyi kosturacak kadar yuksekken On/Off sinyalini Z moduna alarak guc kaynaginin analog devrelerinin power gitmesi durumunda istenmeyen isler yapmasini da engellemis olursun.

MCU 3v3 yada 5v geriliminin olusmasinda gecikme olmamasi gerekir. Eger gecikmeli gelecekse de MCUnun on/off kontrol pininin open drain cikisli ve pull up diyodu olmayan bir pinini kullanman ya da on-off sinyalinin onune 1 transistorlu inverter ekleyip bu kez on/off sinyalini invert etmen gerekir.
On/Off kısmı beni tereddüte düşürdü.
Mcu'nun kaderi zenere bırakılmış durumda.

herşey doğru giderse evet mcu "3.30 - 0.7" 'den büyük bir voltaj göremez.
On/off kısmına son kımsında belirtildiği gibi bir Tr şart amacı invert etmek değil mcu için tehlikeli gerilimden uzaklaşmak.

Ben o kısımı opto ile yapalım derim bu yapı bana tehlikeli geldi
PC817
 
On/Off girisi H yada Z ise guc kaynagi voltaj uretmeyi kesiyor. Low yapildiginda guc kaynagi soft start yaparak harekete geciyor.
H ve Z tam anlayamadım. 2N7002 ve 1N4148 olmak üzere paralel iki diyot mu kullanacağız? Bunların biri H, diğeri Z mi oluyor.

Ayrica MCU power on reset ardindan on/off girisini low yapmakta acele etmezse analog devrelerin -V voltajinin yukselmesi icin gerekli
zamani da tanimis olur.
Kod kısmında biraz gecikme ekleyebiliriz.

Eger transformatorun sekonderinden MCU'ya AC bir sinyal hatti cekerek sebeke gerilimi gitti bilgisi alirsan (en gec 20 ms icinde haberdar olabilirsin) ve bu durumu int ile halledersen, henuz besleme kapasitorlerindeki enerji islemciyi kosturacak kadar yuksekken On/Off sinyalini Z moduna alarak guc kaynaginin analog devrelerinin power gitmesi durumunda istenmeyen isler yapmasini da engellemis olursun.
MCU da iki tane boş digital pin var. Onlardan birine çekerim AC sinyal En düşük 12V var sargılarda. Onu düşürerek çekerim ama AC düşürmesi, MCU ya AC bağlamak gibi bir işlemi hiç yapmadım. Onu biraz öğrenmem gerek.

MCU 3v3 yada 5v geriliminin olusmasinda gecikme olmamasi gerekir. Eger gecikmeli gelecekse de MCUnun on/off kontrol pininin open drain cikisli ve pull up diyodu olmayan bir pinini kullanman ya da on-off sinyalinin onune 1 transistorlu inverter ekleyip bu kez on/off sinyalini invert etmen gerekir.
Düğmeye basıldığı anda Power Unit devreye giriyor ve 220V Kademeli trafoya ulaşıyor.

220 powe unit.png


Trafoda MCU, FAN, LED gibi elemanlar için harici 12V 1A sargı var. Ve bize istediğimiz voltajları verebilecek 12-26-32v luk 3 sargı var.
220V trafoya ulaştığı anda bizim harici 12V belememiz MCU yu devreye sokuyor. Bunda gecikme olur mu bilmiyorum.
Burada önemli bir hata yaptığımı şimdi fark ettim. Düğmeye bastığımda MCU'nun Power Unit'i çalıştırması için Besleme voltajının aktif olması gerekiyor. Ama ben çizerken MCU nun besleme voltajını da anahtarlamışım. Bu durumda düğmeye basmak, MCU da enerji olmadığı için işe yaramayacak. Devreyi tekrar düzenlemem gerek.
12v harici sargı.png
 
On/Off kısmı beni tereddüte düşürdü.
Mcu'nun kaderi zenere bırakılmış durumda.

herşey doğru giderse evet mcu "3.30 - 0.7" 'den büyük bir voltaj göremez.
On/off kısmına son kımsında belirtildiği gibi bir Tr şart amacı invert etmek değil mcu için tehlikeli gerilimden uzaklaşmak.

Ben o kısımı opto ile yapalım derim bu yapı bana tehlikeli geldi
PC817

Korkulacak bir sey yok.

O zeneri kaldirip atarsan zaten MOS delinir. Ayrica MCU nun besleme hattinda illaki akim cekecek elemanlar var. Dolayisi ile 3v3 ile beslenen MCUnun 3v3 hattina 47K uzerinden 50v uygulaman islemciye zarar vermesi cok zor. Yani 3v3 hattindan GND'ye 1K bile baglanmis olsa
3v3 besleme, 50v hattindan 47K ile beslendiginde besleme voltaji sadece 1V'a cikabilir.
 
Son düzenleme:

Çevrimiçi personel

Forum istatistikleri

Konular
8,361
Mesajlar
137,226
Üyeler
3,316
Son üye
Ahmet can

Son kaynaklar

Son profil mesajları

mechanic ayhanarican mechanic wrote on ayhanarican's profile.
https://www.allmystery.de almanca biliyorsan burada araştır. Yapay zekada çeviriyor gerçi.
Almanların matematik bilgisi daha iyi oluyor.
“Kendi yolunu çizen kişi, kimsenin izinden gitmez.” – Nietzsche
Kim İslâm’da güzel bir çığır açarsa (güzel bir alışkanlık başlatırsa), onun sevabı ve kendisinden sonra ona uyanların sevapları, onların sevaplarından hiçbir şey eksilmeksizin ona da yazılır.
erdemtr55 taydin erdemtr55 wrote on taydin's profile.
Merhaba Taydin bey,
Gruba spms serisi yapıcak mısınız?
ben 3 sargılı toroid ile 2 adet flyback sürücek bir devre yapmayı düşünüyorum.size soracak sorularım vardı?
Mutluluğun resmi illa güzel çizilmiş tablo olmak zorunda değil.Bazen basit bir çizgi,doğru bir renk,yada küçük bir detay
Back
Top