MCP4922 DAC Kullanımı

mcp4922'nin datası bu değil mi?
birde ben bakayım neler diyorlar
 
@taydin abi 50pF yerine 47pF, 500 ohm yerine 470 ohm kullanacağım. Aynı değerleri bulamıyorum. Sorun olmaz değil mi?

O kapasitelere gerek yok. pico, open drain buffer, dac birbirine doğrudan bağlanacak. Sinyal hatlarına kapasite direnç falan koyma! Mümkün olan en yüksek hızda veri transferi yapmak isteriz.
 
Ama bypass olayına önem ver. Her dijital komponentin DIBINE bypass kapasitelerini koy. Bunlar nasıl olsa birbirine paralel, daha büyük bir tane kondansatör koyayım bitsin deme.
 
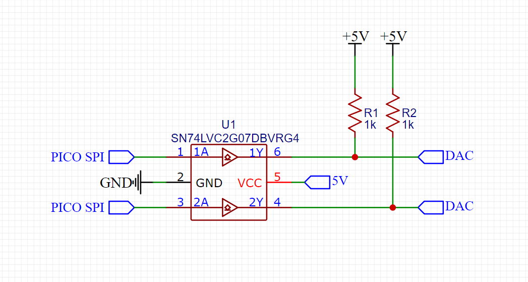
Bu SN74 ler nasıl bağlanacak?

74.png
 
Abi aklım bulanıyor stmde'de blinkten öteye gidemedim iftardan sonra yazayım ben
 
TYP.png

Örnek uygulamamız bu abi yanlış olabilir iftardan sonra detaylı çizim yaparım
 
Bütün SPI sinyallerine ve LDAC'a bağlanacak open drain buffer'lar. Çıkışa da 2.2 k gibi pull up bağlanacak.
 

Çevrimiçi personel

Forum istatistikleri

Konular
8,330
Mesajlar
136,814
Üyeler
3,305
Son üye
src

Son kaynaklar

Son profil mesajları

mechanic ayhanarican mechanic wrote on ayhanarican's profile.
https://www.allmystery.de almanca biliyorsan burada araştır. Yapay zekada çeviriyor gerçi.
Almanların matematik bilgisi daha iyi oluyor.
“Kendi yolunu çizen kişi, kimsenin izinden gitmez.” – Nietzsche
Kim İslâm’da güzel bir çığır açarsa (güzel bir alışkanlık başlatırsa), onun sevabı ve kendisinden sonra ona uyanların sevapları, onların sevaplarından hiçbir şey eksilmeksizin ona da yazılır.
erdemtr55 taydin erdemtr55 wrote on taydin's profile.
Merhaba Taydin bey,
Gruba spms serisi yapıcak mısınız?
ben 3 sargılı toroid ile 2 adet flyback sürücek bir devre yapmayı düşünüyorum.size soracak sorularım vardı?
Mutluluğun resmi illa güzel çizilmiş tablo olmak zorunda değil.Bazen basit bir çizgi,doğru bir renk,yada küçük bir detay
Back
Top