Toroid Trafo hesaplama?

  • Konuyu başlatan Konuyu başlatan Dede
  • Başlama tarihi Başlama tarihi
41545 eklentisine bak
şekildeki cross-reference tablosuna göre Cosmonun CF139 materyalini Magnetics P materyaliyle aynı varsayabiliriz.

41568 eklentisine bak
P materyaline göre 100kHz yakınlarında manyetik akı yoğunluğunu 1100 Gauss civarında seçebiliriz.



Burdaki hesaplarda da şu düzenlemeleri yapalım.
4.44 olan katsayı trafoya sinüs dalga formu uygulandığında geçerlidir. Kare dalga uygulamalarda bu katsayı hesaplardan 4 olarak çıkar.
Datasheetteki 2100 değeri permeabilitydir(u). Bunu Manyetik akı yoğunluğu olarak kullanamyız. (B=u*H) Yani burada manyetik akı yoğunluğu 1100 Gauss (0.11Tesla) alınmalıdır.
Buna göre yeni primer sarım sayısı Np=(Vp*10^8) / (4*B*Ac*f) formülüne göre (24*10^8) / (4*1100*0.533*92000) =11.12 ~=12 olarak bulunur.

Bu grafik hangi topoloji icin? Muhtemelen push pull gibi nuveyi iki yonde kullanan durumlar icindir. Nuvenin hangi bolgelerde calistirildigina bagli olarak 0.11 Tesla degerinin yarisina hatta daha altina bile inmek gerekebilir.
 
Çizimde hata yok.
Kesinlikle tam paralel bağlı. Gate uyarımları farklı sadece. Oradada neden 3 kapıyla sürüldüğünü düşündüm durdum.
Hadi 3 kapıyla sürdünüz birini niye 200 ohm yaptınız mesela...?

Guc elektroniginde anahtarlama elemanini cok keskin on off calistirmak guc kayiplarini azaltmak acisindan iyidir ancak EMI, dv/dt, di/dt yi dizginlemek acisindan faydalidir. Bazen mosun isinmasi pahasina keskin on/off tan odun verilir.

Tasarimci 1. mosu keskince devreden cikartirken diger mosun gecikmeli ve kayipli calismasini bilincli olarak arzulamis gorunuyor.
 
Son düzenleme:
Şimdilik prototip ile başlayacağım.
Flyback değil sanırım. Flyback Puls verdiğinizde değil kesime gidildiğinde çıkış verir diye biliyorum.
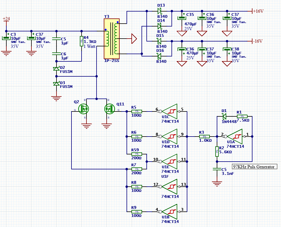
R33 ve 26 1,3k 1 Watt Çıkış voltajları dual +-16 volt

Ancak ben daha küçük bir çekirdekle biraz daha düşük güçte çalışmayı düşünüyorum.
200nF gate kapasitörünü 10-15kHz ile Pıush-Pull sürdüğümde gerekecek enerjiyi transfer edebilmeli.
41607 eklentisine bak
Topoloji primerden flyback Hocam, rcd snubber ile falan tam flyback, ama sekondere güç aktarırken hem forward gibi hem flyback gibi diyebiliriz. Bunu simulasyonda bir kurup bakmak lazım aslında, tricky bir durum var mı diye.
-15 +15 sürdüğünüzü düşünürsek, kabaca 7000nC charge gerekli. Frekansı da 20khz ye düzleyelim. Bu durumda size 4.2W lazım. Öncelikle hazır 5W civarı bu iş için DC DC ler var isterseniz kullanabilirsiniz.

R33 ve 26 nın değerini attığınız görselde daha büyük okumuştum, o yüzden sordum. Flyback DCM modda iken çıkış voltajı yükselir, boost gibidir yani. Kontrolcü olsa bile bir miktar yüke ihtiyaç duyulur. Siz open loop olduğunuz için daha da kritik oluyor. O dirençleri 1.5K saysak, kabaca 10mA çıkış akımında CCM/DCM geçişinde olacağını yani BCM de olacağını düşünebiliriz. Max çıkış akımı da kabaca 300mA olacak. Bunlardan yola çıkarak bir tasarım denenebilir. Yerinizde olsam prototip için toroid kullanmazdım sarması çok can sıkıyor. Daha geniş zamanım olduğunda size kabaca hesapları yapıp atabilirim, ama flyback tasarım dökümanı baya var onlardan yola çıkıp simulasyonda ilerleyebilirsiniz
 
Guc elektroniginde anahtarlama elemanini cok keskin on off calistirmak guc kayiplarini azaltmak acisindan iyidir ancak EMI, dv/dt, di/dt yi dizginlemek acisindan faydalidir. Bazen mosun isinmasi pahasina keskin on/off tan odun verilir.

Tasarimci 1. mosu keskince devreden cikartirken diger mosun gecikmeli ve kayipli calismasini bilincli olarak arzulamis gorunuyor.
Aslında her iki mosta birbirinin aynı gate kontrolü ile sürülüyor.
Sadece farklı kapılarla sürmüşler. Devre değerleri birbirinin aynı.

Topoloji primerden flyback Hocam, rcd snubber ile falan tam flyback, ama sekondere güç aktarırken hem forward gibi hem flyback gibi diyebiliriz. Bunu simulasyonda bir kurup bakmak lazım aslında, tricky bir durum var mı diye.
-15 +15 sürdüğünüzü düşünürsek, kabaca 7000nC charge gerekli. Frekansı da 20khz ye düzleyelim. Bu durumda size 4.2W lazım. Öncelikle hazır 5W civarı bu iş için DC DC ler var isterseniz kullanabilirsiniz.

R33 ve 26 nın değerini attığınız görselde daha büyük okumuştum, o yüzden sordum. Flyback DCM modda iken çıkış voltajı yükselir, boost gibidir yani. Kontrolcü olsa bile bir miktar yüke ihtiyaç duyulur. Siz open loop olduğunuz için daha da kritik oluyor. O dirençleri 1.5K saysak, kabaca 10mA çıkış akımında CCM/DCM geçişinde olacağını yani BCM de olacağını düşünebiliriz. Max çıkış akımı da kabaca 300mA olacak. Bunlardan yola çıkarak bir tasarım denenebilir. Yerinizde olsam prototip için toroid kullanmazdım sarması çok can sıkıyor. Daha geniş zamanım olduğunda size kabaca hesapları yapıp atabilirim, ama flyback tasarım dökümanı baya var onlardan yola çıkıp simulasyonda ilerleyebilirsiniz
PSIM war elimde ancak toroid diye bir elemanı yok.
Sanırım normal trafo seçeceğiz lakin onda da nüve değerleri vs. yok.

Simulasyon tam bir karşılaştırma olmaz diye düşünüyorum en azından PSIM de.
Doyuma girip girmediğini anlamak mümkün olmaz o zamanda.
 
Aslında her iki mosta birbirinin aynı gate kontrolü ile sürülüyor.
Sadece farklı kapılarla sürmüşler. Devre değerleri birbirinin aynı.

Kapi sayisi az ve gate direnci yuksek olan digerine gore kayipli calisacak demektir. 3 lu ve gate direnci dusuk olan once devreye girecek 2 li grup ise gecikmeli girecek, ayni sekilde digeri once devreden cikacak digeri gecikmeli ve kayipli devreden cikacak.

Yani primer hizli ve cok az kayipla devreye girecek devreden cikarken biraz kayip olusacak. Muhtemelen cok yuksek drain voltaji olusuyordu boyle cozum getirdiler.

Tum kaybi snubberda harcamak yerine bu cozume gitmisler.
 
Kapi sayisi az ve gate direnci yuksek olan digerine gore kayipli calisacak demektir. 3 lu ve gate direnci dusuk olan once devreye girecek 2 li grup ise gecikmeli girecek, ayni sekilde digeri once devreden cikacak digeri gecikmeli ve kayipli devreden cikacak.

Yani primer hizli ve cok az kayipla devreye girecek devreden cikarken biraz kayip olusacak. Muhtemelen cok yuksek drain voltaji olusuyordu boyle cozum getirdiler.

Tum kaybi snubberda harcamak yerine bu cozume gitmisler.
Şemayı temize çektiğimde aynı gate devresine sahip olduğunu ve arada fark olmadığını görebilirsin.
Şimdi test ettiğim Toroid çekirdek üzerindeki ön testlerimi paylaşayım.
Duty değişimi Flyback devre (Negatif gerilim) üzerinde çok fazla değişime sebep oluyor.
Fakat Forward (Pozitif gerilim) üzerinde çok çok az değişime sebep oluyor.
Frekans 100 kHz civarında Skop görüntüsünde ayrıntılar war.
Mavi Mosfet gate pulsi, Sarı toroid sekonder pulsi.
Flyback bölgesinde bir self rezonans salınımı war sanki.
1745580566479.jpeg

Devre basit. Hem pozitif hem negatif taraf, sekonderden tek diyotla yarım dalga doğrultma. 555 ile duty ayarlanabilir mosfet sürülme. Yük 4.7k her iki polarmada da.
1745580762686.jpeg



Bu da demekki çift sargıda köprü diyot kullanılırsa hem pozitif hem negatif çıkış, hem flyback hemde Forward modlu çalışıyor demek oluyor.
Ben %50 duty ile 20 volt Primer (Drain) gerilimiyle Forward da 19 Volt Pozitif elde ederken, Flyback de (negatif) 45 Volt elde edebildim..

Yüklü denemelerimi daha sonra yapacağım. yaklaşık +-300 mA harcayacak şekilde yükle tasarlamaya çalışacağım.

Ek: Eklemeyi unuttum
Bu çekirdek üzerine Primer Sekonder Paralel eşit sargı 12 tur yapılmıştır.
 
Son düzenleme:
PSIM war elimde ancak toroid diye bir elemanı yok.
Sanırım normal trafo seçeceğiz lakin onda da nüve değerleri vs. yok.

Simulasyon tam bir karşılaştırma olmaz diye düşünüyorum en azından PSIM de.
Doyuma girip girmediğini anlamak mümkün olmaz o zamanda.
Hocam doyum kısmını modellemek zaten sıkıntılı bir şey. Bu tür işlerin simulasyonununda bir trafo modeli kullanıp bize gereken trafonun parametreleri ile performansa bakarız. Yani siz o trafo modelini kullanabilirsiniz, aslında kritik olanlar primer indüktansı, leakage indüktans(verimi etkiler), sarım oranı. Eğer kontrolcü kullanacak, closed loop çalışacak olsaydınız onu da ekleyip en azından kabaca tune de edebilirdiniz. Burada simulasyon yapmanın ana amacı elle uğraşmayalım, kabaca nasıl çalışıyor hızlı keşfedelim diye. Sonuçta mesela siz diyeceksiniz ki 60kHz de çalışan bir örnek için, her gatedriver in beslemesi için(paralel trafolar koyuyoruz diye düşünüyorum, yalnız bu aslında ister istemez leakage ekliyor, verim bir tık düşer, mosfet yükü de artar. O yüzden adam 100V kullanmış bence) bana primeri 100uH olan, 3:2:2 sarımlı, tercihen leakage i %3.5 dan az olan trafo lazım diyeceksiniz. Hatta buna boyut isteri, izolasyon isteri ekleyip üreticiye bile yollayabilirsiniz. Neyse sonra sizin bu parametreler ile birlikte trafonun tepe akımını bilirsek, doyuma gitmeyecek olan trafonun tasarımı yapılabilir.
 
flyback hemde Forward modlu
fikrimce, flyback mode'unda çalışması için feedback lazım. Flyback'te primer'deki enerjinin transferi yapılıyor, burada ise çıkıştakı gerilim primer/seconder sargıların oranına göre belirleniyor (feedback yok 50 hz trafolar gibi). Sadece trafo asimetrik çalıştırılıyor.

ek: tek soru mosfet'ler kapatılınca seconder'deki gerilimin ne kadar olduğu - snubber ve secondary tarafından alındığı akıma göre belirlenir bu durumda.
 
Son düzenleme:
Flyback in gerilimi yüksüzken tırmanır, bunu çözmenin yolu çıkıştaki dummy yükte tam bcm e gelecek tasarım yapmak. Aksi halde yüke bağlı flyback kısmının gerilimi CCM e girene ladar düşecek, CCM e girdikten sonra ise sadece conduction loss a bağlı bir düşüm gösterecek
 
Su anda MOSlarin surumu tamamen simetrik olmus. Daha onceki bahsettiklerim artik gecersiz.

Yalniz +16 yada -16 v cikistan birisinin (forward surulende) sekonder dogrultucunun elcolara dogrudan degil mumkunse bir bobin ile mumkun degilse kucuk de olsa bir direncle bagli olmasinda buyuk fayda var.
 
Son düzenleme:
@Mikro Step
Şimdi bu şemaya göre yeniden yorumlayabilirsin.
41689 eklentisine bak
Temize çektim.
D1 ve R1sayesinde mosfetlerın açık olma zamanı kapalıdan daha kısa.
Eğer c5 ve c6 seri bağlantısı maks gerilimin yükseltmesi için yapılmışsa, bu pek iyi bir çözüm sayılmaz. Kapasitor değerlerin toleransdan dolayı farklı olması durumunda üzerlerine düşen gerilimler eşit olmayacak.
R4 1W olması mosfetler kapalıyken primer'de gerilimin ~60-70Vdan fazla olmamasını gösteriyor. Primerden geçen akım 100mA ulaşmıyor sanki.
Snubber elemanları, R1 ve trafonun değerleri ilişkili olabilir.
Bana göre primer çift sargılı simetrik besleme için yapılsayıdı daha sade olurdu.
 
Su anda MOSlarin surumu tamamen simetrik olmus. Daha onceki bahsettiklerim artik gecersiz.

Yalniz +16 yada -16 v cikistan birisinin (forward surulende) sekonder dogrultucunun elcolara dogrudan degil mumkunse bir bobin ile mumkun degilse kucuk de olsa bir direncle bagli olmasinda buyuk fayda var.
Aslında şemada eksik olan malzeme war.
Onu koyarsak senin dediğin olur.
Köprü +- çıkışında 0.25 ohm direnç war.+- çıkıştaki kapasitörler ve değerleri copy past olduğundan rename etmemişim.
Onlarında düzeltilmesi gerekecek. C35 C36 demek istedin sanırım.
onlar 120 µF aluminyum elko.
İlk verdiğim çiziktirilmiş şemadaki değerler doğru idi.
Burası biraz aceleye geldi.
 
Son düzenleme:
Aslında şemada eksik olan malzeme war.
Onu koyarsak senin dediğin olur.
Köprü +- çıkışında 0.25 ohm direnç war.+- çıkıştaki kapasitörler ve değerleri copy past olduğundan rename etmemişim.
Onlarında düzeltilmesi gerekecek. C35 C36 demek istedin sanırım.
onlar 120 µF aluminyum elko.
İlk verdiğim çiziktirilmiş şemadaki değerler doğru idi.
Burası biraz aceleye geldi.
Onlar değil.
1W 1.3K ya paralel bağlı birbirlerine seri bağlı olan 2 adet 1uF kondansatörleri diyor. Bence değerleri normal.
Yük testinide merakla bekliyorum. :)
 

Forum istatistikleri

Konular
8,392
Mesajlar
137,832
Üyeler
3,321
Son üye
osarbusa

Son kaynaklar

Son profil mesajları

mechanic ayhanarican mechanic wrote on ayhanarican's profile.
https://www.allmystery.de almanca biliyorsan burada araştır. Yapay zekada çeviriyor gerçi.
Almanların matematik bilgisi daha iyi oluyor.
“Kendi yolunu çizen kişi, kimsenin izinden gitmez.” – Nietzsche
Kim İslâm’da güzel bir çığır açarsa (güzel bir alışkanlık başlatırsa), onun sevabı ve kendisinden sonra ona uyanların sevapları, onların sevaplarından hiçbir şey eksilmeksizin ona da yazılır.
erdemtr55 taydin erdemtr55 wrote on taydin's profile.
Merhaba Taydin bey,
Gruba spms serisi yapıcak mısınız?
ben 3 sargılı toroid ile 2 adet flyback sürücek bir devre yapmayı düşünüyorum.size soracak sorularım vardı?
Mutluluğun resmi illa güzel çizilmiş tablo olmak zorunda değil.Bazen basit bir çizgi,doğru bir renk,yada küçük bir detay
Back
Top